• 文献检索
  • 文档翻译
  • 深度研究
  • 学术资讯
  • Suppr Zotero 插件Zotero 插件
  • 邀请有礼
  • 套餐&价格
  • 历史记录
应用&插件
Suppr Zotero 插件Zotero 插件浏览器插件Mac 客户端Windows 客户端微信小程序
定价
高级版会员购买积分包购买API积分包
服务
文献检索文档翻译深度研究API 文档MCP 服务
关于我们
关于 Suppr公司介绍联系我们用户协议隐私条款
关注我们

Suppr 超能文献

核心技术专利:CN118964589B侵权必究
粤ICP备2023148730 号-1Suppr @ 2026

文献检索

告别复杂PubMed语法,用中文像聊天一样搜索,搜遍4000万医学文献。AI智能推荐,让科研检索更轻松。

立即免费搜索

文件翻译

保留排版,准确专业,支持PDF/Word/PPT等文件格式,支持 12+语言互译。

免费翻译文档

深度研究

AI帮你快速写综述,25分钟生成高质量综述,智能提取关键信息,辅助科研写作。

立即免费体验

半胱天冬酶激活的脱氧核糖核酸酶缺失可保护载脂蛋白E缺乏小鼠免受动脉粥样硬化影响。

Loss of Caspase-Activated DNase Protects Against Atherosclerosis in Apolipoprotein E-Deficient Mice.

作者信息

Chao Meng-Lin, Guo Junhong, Cheng Wen-Lin, Zhu Xue-Yong, She Zhi-Gang, Huang Zan, Ji Yong, Li Hongliang

机构信息

Key Laboratory of Cardiovascular and Cerebrovascular Medicine, School of Pharmacy, Nanjing Medical University, Nanjing, China.

The Institute of Model Animals of Wuhan University, Wuhan, China.

出版信息

J Am Heart Assoc. 2016 Dec 22;5(12):e004362. doi: 10.1161/JAHA.116.004362.

DOI:10.1161/JAHA.116.004362
PMID:28007744
原文链接:https://pmc.ncbi.nlm.nih.gov/articles/PMC5210397/
Abstract

BACKGROUND

Atherosclerosis is a chronic disease that is closely related to inflammation and macrophage apoptosis, which leads to secondary necrosis and proinflammatory responses in advanced lesions. Caspase-activated DNase (CAD) is a double-strand specific endonuclease that leads to the subsequent degradation of chromosome DNA during apoptosis. However, whether CAD is involved in the progression of atherosclerosis remains elusive.

METHODS AND RESULTS

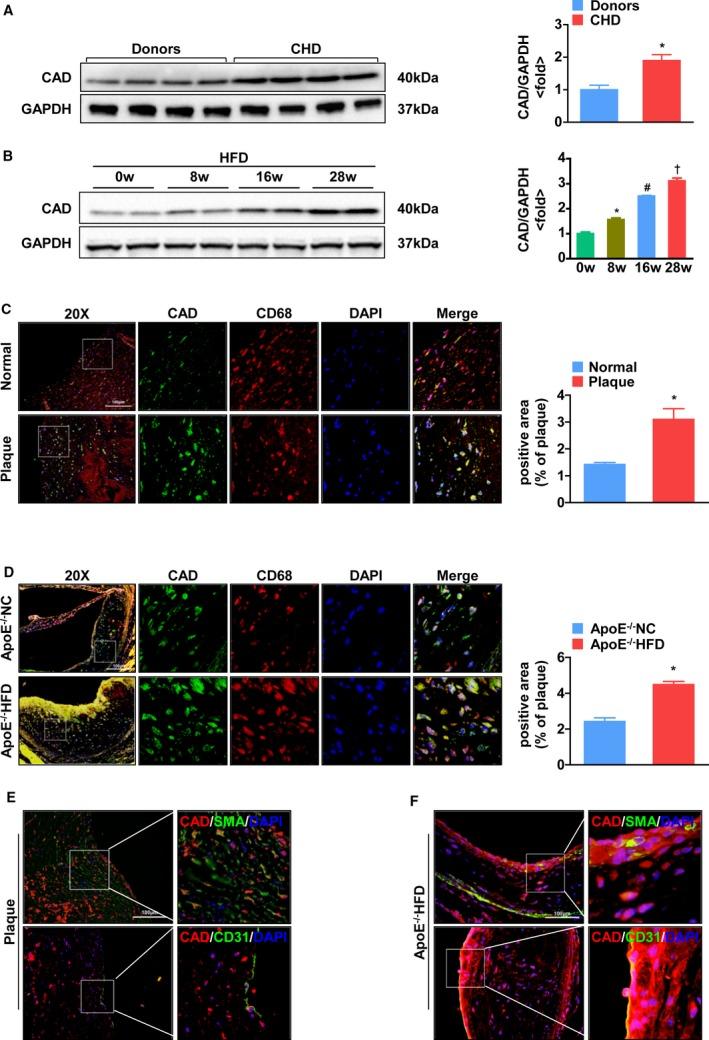
CADApoE and ApoE littermates were fed a high-fat diet for 28 weeks to develop atherosclerosis. Human specimens were collected from coronary heart disease (CHD) patients who were not suitable for transplantation. CAD expression was increased in the atheromatous lesions of CHD patients and high-fat diet-treated ApoE-deficient mice. Further investigation demonstrated that CAD deficiency inhibited high-fat diet-induced atherosclerosis, as evidenced by decreased atherosclerotic plaques, inhibited inflammatory response, and macrophage apoptosis, as well as enhanced stability of plaques in CADApoE mice compared to the ApoE controls. Bone marrow transplantation verified the effect of CAD on atherosclerosis from macrophages. Mechanically, the decrease in the phosphorylated levels of mitogen-activated protein kinase (MAPK) kinase/extracellular signal-regulated kinase 1 and 2 (MEK-ERK1/2) that resulted from CAD knockout and the activation of nuclear factor kappa B signaling mediated by CAD stimulation that was suppressed by inhibiting ERK1/2 phosphorylation revealed the potential association between the role of CAD in atherosclerosis and the MAPK signaling pathway.

CONCLUSIONS

In conclusion, CAD deficiency protects against atherosclerosis through inhibiting inflammation and macrophage apoptosis, which is partially through inactivation of the MEK-ERK1/2 signaling pathway. This finding provides a promising therapeutic target for treating atherosclerosis.

摘要

背景

动脉粥样硬化是一种与炎症和巨噬细胞凋亡密切相关的慢性疾病,在晚期病变中会导致继发性坏死和促炎反应。半胱天冬酶激活的脱氧核糖核酸酶(CAD)是一种双链特异性核酸内切酶,在细胞凋亡过程中会导致染色体DNA的后续降解。然而,CAD是否参与动脉粥样硬化的进展仍不清楚。

方法与结果

将CAD基因敲除的载脂蛋白E(ApoE)小鼠和野生型ApoE同窝小鼠喂食高脂饮食28周以诱导动脉粥样硬化。从不适于移植的冠心病(CHD)患者中收集人体标本。CAD在CHD患者的动脉粥样硬化病变以及高脂饮食处理的ApoE基因敲除小鼠中表达增加。进一步研究表明,CAD缺乏可抑制高脂饮食诱导的动脉粥样硬化,表现为动脉粥样硬化斑块减少、炎症反应和巨噬细胞凋亡受到抑制,与ApoE对照相比,CAD基因敲除的ApoE小鼠的斑块稳定性增强。骨髓移植证实了CAD对巨噬细胞所致动脉粥样硬化的影响。机制上,CAD基因敲除导致的丝裂原活化蛋白激酶(MAPK)激酶/细胞外信号调节激酶1和2(MEK-ERK1/2)磷酸化水平降低,以及CAD刺激介导的核因子κB信号通路的激活被ERK1/2磷酸化抑制所抑制,揭示了CAD在动脉粥样硬化中的作用与MAPK信号通路之间的潜在关联。

结论

总之,CAD缺乏通过抑制炎症和巨噬细胞凋亡来预防动脉粥样硬化,部分是通过使MEK-ERK1/2信号通路失活。这一发现为治疗动脉粥样硬化提供了一个有前景的治疗靶点。

https://cdn.ncbi.nlm.nih.gov/pmc/blobs/7b53/5210397/7edeb5b0cde9/JAH3-5-e004362-g007.jpg
https://cdn.ncbi.nlm.nih.gov/pmc/blobs/7b53/5210397/10ade4a4d155/JAH3-5-e004362-g001.jpg
https://cdn.ncbi.nlm.nih.gov/pmc/blobs/7b53/5210397/b4af0a13c4f7/JAH3-5-e004362-g002.jpg
https://cdn.ncbi.nlm.nih.gov/pmc/blobs/7b53/5210397/8d2e675a99bd/JAH3-5-e004362-g003.jpg
https://cdn.ncbi.nlm.nih.gov/pmc/blobs/7b53/5210397/81700837d404/JAH3-5-e004362-g004.jpg
https://cdn.ncbi.nlm.nih.gov/pmc/blobs/7b53/5210397/fa73373c9ff7/JAH3-5-e004362-g005.jpg
https://cdn.ncbi.nlm.nih.gov/pmc/blobs/7b53/5210397/54ec7a6fee28/JAH3-5-e004362-g006.jpg
https://cdn.ncbi.nlm.nih.gov/pmc/blobs/7b53/5210397/7edeb5b0cde9/JAH3-5-e004362-g007.jpg
https://cdn.ncbi.nlm.nih.gov/pmc/blobs/7b53/5210397/10ade4a4d155/JAH3-5-e004362-g001.jpg
https://cdn.ncbi.nlm.nih.gov/pmc/blobs/7b53/5210397/b4af0a13c4f7/JAH3-5-e004362-g002.jpg
https://cdn.ncbi.nlm.nih.gov/pmc/blobs/7b53/5210397/8d2e675a99bd/JAH3-5-e004362-g003.jpg
https://cdn.ncbi.nlm.nih.gov/pmc/blobs/7b53/5210397/81700837d404/JAH3-5-e004362-g004.jpg
https://cdn.ncbi.nlm.nih.gov/pmc/blobs/7b53/5210397/fa73373c9ff7/JAH3-5-e004362-g005.jpg
https://cdn.ncbi.nlm.nih.gov/pmc/blobs/7b53/5210397/54ec7a6fee28/JAH3-5-e004362-g006.jpg
https://cdn.ncbi.nlm.nih.gov/pmc/blobs/7b53/5210397/7edeb5b0cde9/JAH3-5-e004362-g007.jpg

相似文献

1
Loss of Caspase-Activated DNase Protects Against Atherosclerosis in Apolipoprotein E-Deficient Mice.半胱天冬酶激活的脱氧核糖核酸酶缺失可保护载脂蛋白E缺乏小鼠免受动脉粥样硬化影响。
J Am Heart Assoc. 2016 Dec 22;5(12):e004362. doi: 10.1161/JAHA.116.004362.
2
Protease-Activated Receptor-2 Plays a Critical Role in Vascular Inflammation and Atherosclerosis in Apolipoprotein E-Deficient Mice.蛋白酶激活受体-2在载脂蛋白 E 缺陷型小鼠血管炎症和动脉粥样硬化中发挥关键作用。
Circulation. 2018 Oct 16;138(16):1706-1719. doi: 10.1161/CIRCULATIONAHA.118.033544.
3
SOAT1 deficiency attenuates atherosclerosis by regulating inflammation and cholesterol transportation via HO-1 pathway.SOAT1 缺乏通过 HO-1 通路调节炎症和胆固醇转运来减轻动脉粥样硬化。
Biochem Biophys Res Commun. 2018 Jun 22;501(2):343-350. doi: 10.1016/j.bbrc.2018.03.137. Epub 2018 May 11.
4
α4β7 Integrin (LPAM-1) is upregulated at atherosclerotic lesions and is involved in atherosclerosis progression.α4β7整合素(淋巴细胞归巢受体-1)在动脉粥样硬化病变处上调,并参与动脉粥样硬化的进展。
Cell Physiol Biochem. 2014;33(6):1876-87. doi: 10.1159/000362965. Epub 2014 Jun 23.
5
Role of endothelial cell-derived angptl2 in vascular inflammation leading to endothelial dysfunction and atherosclerosis progression.内皮细胞衍生的血管生成素样蛋白 2 在血管炎症导致内皮功能障碍和动脉粥样硬化进展中的作用。
Arterioscler Thromb Vasc Biol. 2014 Apr;34(4):790-800. doi: 10.1161/ATVBAHA.113.303116. Epub 2014 Feb 13.
6
Adipokine Chemerin Stimulates Progression of Atherosclerosis in ApoE Mice.脂肪因子 Chemerin 可刺激载脂蛋白 E 小鼠的动脉粥样硬化进展。
Biomed Res Int. 2019 Oct 31;2019:7157865. doi: 10.1155/2019/7157865. eCollection 2019.
7
Panax notogingseng saponins suppress RAGE/MAPK signaling and NF-kappaB activation in apolipoprotein-E-deficient atherosclerosis-prone mice.三七皂苷抑制载脂蛋白E缺乏的动脉粥样硬化易患小鼠中的RAGE/MAPK信号通路和NF-κB激活。
Cell Physiol Biochem. 2012;29(5-6):875-82. doi: 10.1159/000315061. Epub 2012 May 11.
8
Toll-Like Receptor 9 Plays a Pivotal Role in Angiotensin II-Induced Atherosclerosis.Toll 样受体 9 在血管紧张素Ⅱ诱导的动脉粥样硬化中起关键作用。
J Am Heart Assoc. 2019 Apr 2;8(7):e010860. doi: 10.1161/JAHA.118.010860.
9
Fibronectin Splicing Variants Containing Extra Domain A Promote Atherosclerosis in Mice Through Toll-Like Receptor 4.含额外结构域 A 的纤连蛋白剪接变体通过 Toll 样受体 4 促进小鼠动脉粥样硬化。
Arterioscler Thromb Vasc Biol. 2015 Nov;35(11):2391-400. doi: 10.1161/ATVBAHA.115.306474. Epub 2015 Oct 1.
10
siRNA-mediated silencing of Wnt5a regulates inflammatory responses in atherosclerosis through the MAPK/NF-κB pathways.小干扰RNA介导的Wnt5a沉默通过丝裂原活化蛋白激酶/核因子κB信号通路调节动脉粥样硬化中的炎症反应。
Int J Mol Med. 2014 Oct;34(4):1147-52. doi: 10.3892/ijmm.2014.1860. Epub 2014 Jul 22.

引用本文的文献

1
A new mechanism of high-altitude adaptation reducing myocardium infarction: inhibiting inflammation-induced ubiquitin degradation of BK to enhance coronary vasodilation.一种减少心肌梗死的高原适应新机制:抑制炎症诱导的BK泛素化降解以增强冠状动脉舒张。
Basic Res Cardiol. 2025 May 7. doi: 10.1007/s00395-025-01113-0.
2
Long non-coding RNA CDKN2B-AS1 contributes to atherosclerotic plaque formation by forming RNA-DNA triplex in the CDKN2B promoter.长非编码 RNA CDKN2B-AS1 通过在 CDKN2B 启动子中形成 RNA-DNA 三链体促进动脉粥样硬化斑块形成。
EBioMedicine. 2020 May;55:102694. doi: 10.1016/j.ebiom.2020.102694. Epub 2020 Apr 24.
3

本文引用的文献

1
Suppressor of IKKɛ is an essential negative regulator of pathological cardiac hypertrophy.抑制 IKKɛ 是病理性心肌肥厚的一个必要的负调控因子。
Nat Commun. 2016 Jun 1;7:11432. doi: 10.1038/ncomms11432.
2
The ubiquitin E3 ligase TRAF6 exacerbates pathological cardiac hypertrophy via TAK1-dependent signalling.泛素 E3 连接酶 TRAF6 通过 TAK1 依赖性信号转导加重病理性心肌肥厚。
Nat Commun. 2016 Jun 1;7:11267. doi: 10.1038/ncomms11267.
3
Macrophage Phenotype and Function in Different Stages of Atherosclerosis.动脉粥样硬化不同阶段的巨噬细胞表型与功能
Knockdown of GAS5 Inhibits Atherosclerosis Progression via Reducing EZH2-Mediated ABCA1 Transcription in ApoE Mice.
敲低GAS5通过降低EZH2介导的载脂蛋白E基因敲除小鼠中ABCA1转录来抑制动脉粥样硬化进展。
Mol Ther Nucleic Acids. 2020 Mar 6;19:84-96. doi: 10.1016/j.omtn.2019.10.034. Epub 2019 Nov 12.
4
Long non-coding RNA CDKN2B-AS1 reduces inflammatory response and promotes cholesterol efflux in atherosclerosis by inhibiting ADAM10 expression.长链非编码RNA CDKN2B-AS1通过抑制ADAM10表达减轻动脉粥样硬化中的炎症反应并促进胆固醇流出。
Aging (Albany NY). 2019 Mar 29;11(6):1695-1715. doi: 10.18632/aging.101863.
Circ Res. 2016 Feb 19;118(4):653-67. doi: 10.1161/CIRCRESAHA.115.306256.
4
Hepatocyte TRAF3 promotes liver steatosis and systemic insulin resistance through targeting TAK1-dependent signalling.肝细胞中的TRAF3通过靶向TAK1依赖性信号传导促进肝脏脂肪变性和全身胰岛素抵抗。
Nat Commun. 2016 Feb 17;7:10592. doi: 10.1038/ncomms10592.
5
Novel role for caspase-activated DNase in the regulation of pathological cardiac hypertrophy.半胱天冬酶激活的脱氧核糖核酸酶在病理性心肌肥大调控中的新作用。
Hypertension. 2015 Apr;65(4):871-81. doi: 10.1161/HYPERTENSIONAHA.114.04806. Epub 2015 Feb 2.
6
Regulator of G-protein signalling 5 protects against atherosclerosis in apolipoprotein E-deficient mice.G蛋白信号调节因子5对载脂蛋白E缺乏小鼠的动脉粥样硬化具有保护作用。
Br J Pharmacol. 2015 Dec;172(23):5676-89. doi: 10.1111/bph.12991. Epub 2015 Jan 12.
7
Macrophage phenotypes and their modulation in atherosclerosis.巨噬细胞表型及其在动脉粥样硬化中的调节
Circ J. 2014;78(8):1775-81. doi: 10.1253/circj.cj-14-0621. Epub 2014 Jul 7.
8
Macrophages in atherosclerosis: a dynamic balance.动脉粥样硬化中的巨噬细胞:一种动态平衡。
Nat Rev Immunol. 2013 Oct;13(10):709-21. doi: 10.1038/nri3520. Epub 2013 Sep 2.
9
Mammalian MAPK signal transduction pathways activated by stress and inflammation: a 10-year update.应激和炎症激活的哺乳动物 MAPK 信号转导通路:10 年更新。
Physiol Rev. 2012 Apr;92(2):689-737. doi: 10.1152/physrev.00028.2011.
10
Inflammation, atherosclerosis, and psoriasis.炎症、动脉粥样硬化和银屑病。
Clin Rev Allergy Immunol. 2013 Apr;44(2):194-204. doi: 10.1007/s12016-012-8308-0.