Suppr超能文献

肌肽通过抑制线粒体生物能量学和糖酵解途径以及延缓细胞周期进程来抑制人宫颈腺癌癌细胞的增殖。

Carnosine Inhibits the Proliferation of Human Cervical Gland Carcinoma Cells Through Inhibiting Both Mitochondrial Bioenergetics and Glycolysis Pathways and Retarding Cell Cycle Progression.

作者信息

Bao Yun, Ding Saidan, Cheng Jiaoyan, Liu Yuan, Wang Bingyu, Xu Huijuan, Shen Yao, Lyu Jianxin

机构信息

1 Wenzhou Medical University, Wenzhou, Zhejiang, Peoples Republic of China.

2 Jinhua People's Hospital, Jinhua, Zhejiang, Peoples Republic of China.

出版信息

Integr Cancer Ther. 2018 Mar;17(1):80-91. doi: 10.1177/1534735416684551. Epub 2016 Dec 23.

Abstract

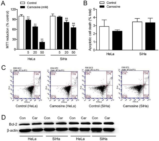
Carnosine has been demonstrated to play an antitumorigenic role in certain types of cancer. However, its underlying mechanism is unclear. In this study, the roles of carnosine in cell proliferation and its underlying mechanism were investigated in the cultured human cervical gland carcinoma cells HeLa and cervical squamous carcinoma cells SiHa. The results showed that carnosine exerted a significant inhibitory effect on the proliferation of HeLa cells, whereas its inhibitory action on the proliferation of SiHa cells was much weaker. Carnosine decreased the ATP content through inhibiting both mitochondrial respiration and glycolysis pathways in cultured HeLa cells but not SiHa cells. Carnosine reduced the activities of isocitrate dehydrogenase and malate dehydrogenase in TCA (tricarboxylic acid) cycle and the activities of mitochondrial electron transport chain complex I, II, III, and IV in HeLa cells but not SiHa cells. Carnosine also decreased the mRNA and protein expression levels of ClpP, which plays a key role in maintaining the mitochondrial function in HeLa cells. In addition, carnosine induced G1 arrest by inhibiting the G1-S phase transition in both HeLa and SiHa cells. Taken together, these findings suggest that carnosine has a strong inhibitory action on the proliferation of human cervical gland carcinoma cells rather than cervical squamous carcinoma cells. Mitochondrial bioenergetics and glycolysis pathways and cell cycle may be involved in the carnosine action on the cell proliferation in cultured human cervical gland carcinoma cells HeLa.

摘要

肌肽已被证明在某些类型的癌症中发挥抗肿瘤作用。然而,其潜在机制尚不清楚。在本研究中,研究了肌肽在培养的人宫颈腺癌细胞HeLa和宫颈鳞状癌细胞SiHa中的细胞增殖作用及其潜在机制。结果表明,肌肽对HeLa细胞的增殖具有显著抑制作用,而对SiHa细胞增殖的抑制作用则弱得多。肌肽通过抑制培养的HeLa细胞而非SiHa细胞的线粒体呼吸和糖酵解途径来降低ATP含量。肌肽降低了HeLa细胞而非SiHa细胞中三羧酸(TCA)循环中的异柠檬酸脱氢酶和苹果酸脱氢酶的活性以及线粒体电子传递链复合体I、II、III和IV的活性。肌肽还降低了ClpP的mRNA和蛋白质表达水平,ClpP在维持HeLa细胞线粒体功能中起关键作用。此外,肌肽通过抑制HeLa和SiHa细胞中的G1-S期转变诱导G1期阻滞。综上所述,这些发现表明肌肽对人宫颈腺癌细胞而非宫颈鳞状癌细胞的增殖具有强烈抑制作用。线粒体生物能量学和糖酵解途径以及细胞周期可能参与了肌肽对培养的人宫颈腺癌细胞HeLa细胞增殖的作用。

https://cdn.ncbi.nlm.nih.gov/pmc/blobs/957b/5950946/976b6d2cdbe4/10.1177_1534735416684551-fig1.jpg

文献检索

告别复杂PubMed语法,用中文像聊天一样搜索,搜遍4000万医学文献。AI智能推荐,让科研检索更轻松。

立即免费搜索

文件翻译

保留排版,准确专业,支持PDF/Word/PPT等文件格式,支持 12+语言互译。

免费翻译文档

深度研究

AI帮你快速写综述,25分钟生成高质量综述,智能提取关键信息,辅助科研写作。

立即免费体验