Mignolet Johann, Holden Seamus, Bergé Matthieu, Panis Gaël, Eroglu Ezgi, Théraulaz Laurence, Manley Suliana, Viollier Patrick H
Microbiology and Molecular Medicine, Institute of Genetics and Genomics in Geneva (iGE3), Faculty of Medicine, University of Geneva, Geneva, Switzerland.
Laboratory of Experimental Biophysics, École Polytechnique Fédérale de Lausanne, Lausanne, Switzerland.
Elife. 2016 Dec 23;5:e18647. doi: 10.7554/eLife.18647.
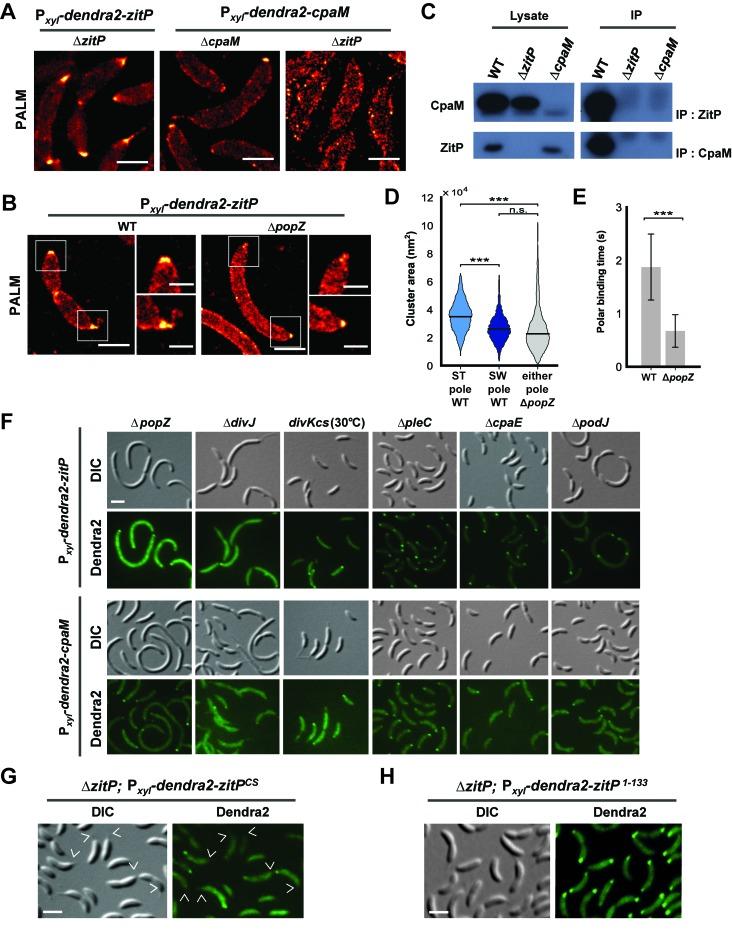
Protein polarization underlies differentiation in metazoans and in bacteria. How symmetric polarization can instate functional asymmetry remains elusive. Here, we show by super-resolution photo-activated localization microscopy and edgetic mutations that the bitopic zinc-finger protein ZitP implements specialized developmental functions - pilus biogenesis and multifactorial swarming motility - while shaping distinct nanoscale (bi)polar architectures in the asymmetric model bacterium . Polar assemblage and accumulation of ZitP and its effector protein CpaM are orchestrated in time and space by conserved components of the cell cycle circuitry that coordinate polar morphogenesis with cell cycle progression, and also act on the master cell cycle regulator CtrA. Thus, this novel class of potentially widespread multifunctional polarity regulators is deeply embedded in the cell cycle circuitry.
蛋白质极化是后生动物和细菌分化的基础。对称极化如何产生功能不对称仍然难以捉摸。在这里,我们通过超分辨率光激活定位显微镜和边缘突变表明,双位锌指蛋白ZitP在不对称模型细菌中塑造独特的纳米级(双)极结构时,实现了专门的发育功能——菌毛生物合成和多因素群体运动。ZitP及其效应蛋白CpaM的极性组装和积累在时间和空间上由细胞周期调控网络的保守成分精心安排,这些成分将极性形态发生与细胞周期进程协调起来,并且还作用于主细胞周期调节因子CtrA。因此,这类新型的潜在广泛存在的多功能极性调节因子深深地嵌入在细胞周期调控网络中。