Suppr超能文献

铁转运蛋白3是一种依赖于α-突触核蛋白的线粒体蛋白,可调节突触形态。

Sideroflexin 3 is an α-synuclein-dependent mitochondrial protein that regulates synaptic morphology.

作者信息

Amorim Inês S, Graham Laura C, Carter Roderick N, Morton Nicholas M, Hammachi Fella, Kunath Tilo, Pennetta Giuseppa, Carpanini Sarah M, Manson Jean C, Lamont Douglas J, Wishart Thomas M, Gillingwater Thomas H

机构信息

Centre for Integrative Physiology, University of Edinburgh, Hugh Robson Building, Edinburgh, EH8 9XD, UK.

Euan MacDonald Centre for Motor Neurone Disease Research, Chancellor's Building, University of Edinburgh, Edinburgh, EH16 4SB, UK.

出版信息

J Cell Sci. 2017 Jan 15;130(2):325-331. doi: 10.1242/jcs.194241. Epub 2017 Jan 3.

Abstract

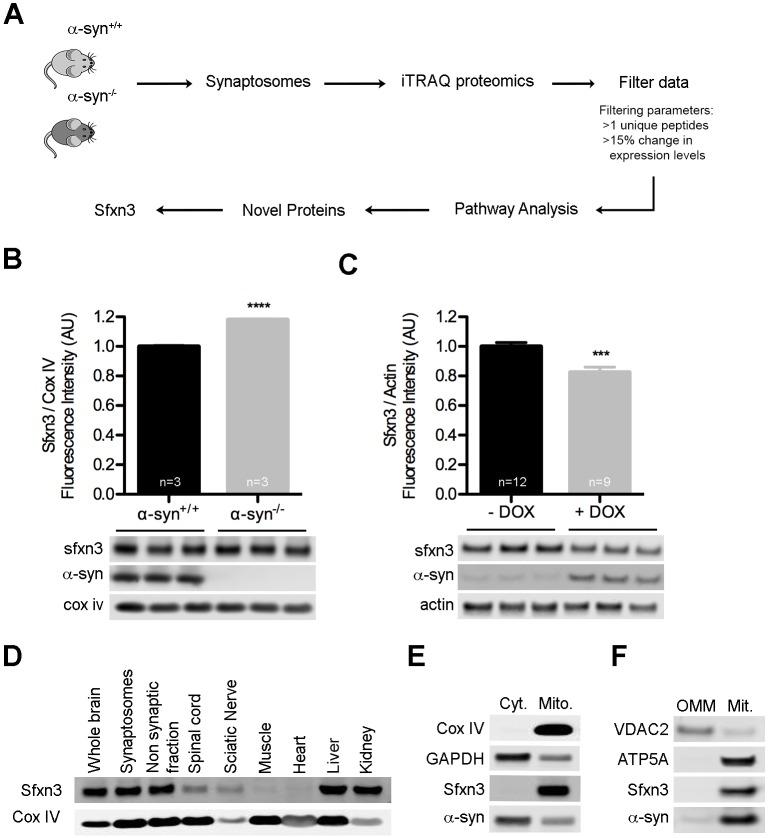
α-Synuclein plays a central role in Parkinson's disease, where it contributes to the vulnerability of synapses to degeneration. However, the downstream mechanisms through which α-synuclein controls synaptic stability and degeneration are not fully understood. Here, comparative proteomics on synapses isolated from α-synuclein mouse brain identified mitochondrial proteins as primary targets of α-synuclein, revealing 37 mitochondrial proteins not previously linked to α-synuclein or neurodegeneration pathways. Of these, sideroflexin 3 (SFXN3) was found to be a mitochondrial protein localized to the inner mitochondrial membrane. Loss of SFXN3 did not disturb mitochondrial electron transport chain function in mouse synapses, suggesting that its function in mitochondria is likely to be independent of canonical bioenergetic pathways. In contrast, experimental manipulation of SFXN3 levels disrupted synaptic morphology at the Drosophila neuromuscular junction. These results provide novel insights into α-synuclein-dependent pathways, highlighting an important influence on mitochondrial proteins at the synapse, including SFXN3. We also identify SFXN3 as a new mitochondrial protein capable of regulating synaptic morphology in vivo.

摘要

α-突触核蛋白在帕金森病中起核心作用,它会导致突触易发生退化。然而,α-突触核蛋白控制突触稳定性和退化的下游机制尚未完全明确。在此,对从α-突触核蛋白小鼠大脑分离出的突触进行比较蛋白质组学分析,确定线粒体蛋白是α-突触核蛋白的主要靶点,发现了37种先前未与α-突触核蛋白或神经退行性变途径相关联的线粒体蛋白。其中,铁转运黄素蛋白3(SFXN3)是一种定位于线粒体内膜的线粒体蛋白。SFXN3的缺失并未干扰小鼠突触中线粒体电子传递链的功能,这表明其在线粒体中的功能可能独立于经典的生物能量途径。相反,对SFXN3水平的实验性调控破坏了果蝇神经肌肉接头处的突触形态。这些结果为α-突触核蛋白依赖性途径提供了新见解,突出了其对突触中线粒体蛋白(包括SFXN3)的重要影响。我们还确定SFXN3是一种能够在体内调节突触形态的新型线粒体蛋白。

https://cdn.ncbi.nlm.nih.gov/pmc/blobs/b78c/5278670/702aa40bedd3/joces-130-194241-g1.jpg

文献AI研究员

20分钟写一篇综述,助力文献阅读效率提升50倍。

立即体验

用中文搜PubMed

大模型驱动的PubMed中文搜索引擎

马上搜索

文档翻译

学术文献翻译模型,支持多种主流文档格式。

立即体验