• 文献检索
  • 文档翻译
  • 深度研究
  • 学术资讯
  • Suppr Zotero 插件Zotero 插件
  • 邀请有礼
  • 套餐&价格
  • 历史记录
应用&插件
Suppr Zotero 插件Zotero 插件浏览器插件Mac 客户端Windows 客户端微信小程序
定价
高级版会员购买积分包购买API积分包
服务
文献检索文档翻译深度研究API 文档MCP 服务
关于我们
关于 Suppr公司介绍联系我们用户协议隐私条款
关注我们

Suppr 超能文献

核心技术专利:CN118964589B侵权必究
粤ICP备2023148730 号-1Suppr @ 2026

文献检索

告别复杂PubMed语法,用中文像聊天一样搜索,搜遍4000万医学文献。AI智能推荐,让科研检索更轻松。

立即免费搜索

文件翻译

保留排版,准确专业,支持PDF/Word/PPT等文件格式,支持 12+语言互译。

免费翻译文档

深度研究

AI帮你快速写综述,25分钟生成高质量综述,智能提取关键信息,辅助科研写作。

立即免费体验

微小RNA-494通过直接靶向PAK1抑制乳腺癌进展。

MicroRNA-494 inhibits breast cancer progression by directly targeting PAK1.

作者信息

Zhan Meng-Na, Yu Xiao-Ting, Tang Jun, Zhou Ci-Xiang, Wang Chen-Long, Yin Qian-Qian, Gong Xiu-Feng, He Ming, He Jian-Rong, Chen Guo-Qiang, Zhao Qian

机构信息

Key Laboratory of Cell Differentiation and Apoptosis of National Ministry of Education, Department of Pathophysiology and Rui-Jin Hospital, Shanghai Jiao Tong University School of Medicine (SJTU-SM), Shanghai, China.

Department of Pathology, Tong-Ji Hospital Affiliated to Tong-Ji University School of Medicine, Shanghai, China.

出版信息

Cell Death Dis. 2017 Jan 5;8(1):e2529. doi: 10.1038/cddis.2016.440.

DOI:10.1038/cddis.2016.440
PMID:28055013
原文链接:https://pmc.ncbi.nlm.nih.gov/articles/PMC5386359/
Abstract

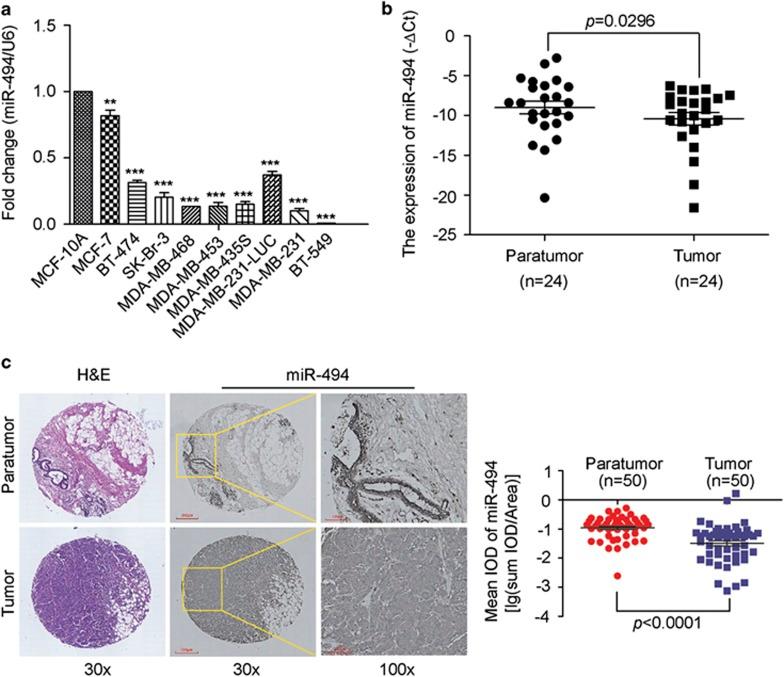
MicroRNA (miRNA) is involved in the progression and metastasis of diverse human cancers, including breast cancer, as strong evidence has been found that miRNAs can act as oncogenes or tumor suppressor genes. Here, we show that miR-494 is decreased in human breast cancer specimens and breast cancer cell lines. Ectopic expression of miR-494 in basal-like breast cancer cell lines MDA-MB-231-LUC-D2H3LN and BT-549 inhibits clonogenic ability and metastasis-relevant traits in vitro. Moreover, ectopic expression of miR-494 suppresses neoplasm initiation as well as pulmonary metastasis in vivo. Further studies have identified PAK1, as a direct target gene of miR-494, contributes to the functions of miR-494. Remarkably, the expression of PAK1 is inversely correlated with the level of miR-494 in human breast cancer samples. Furthermore, re-expression of PAK1 partially reverses miR-494-mediated proliferative and clonogenic inhibition as well as migration and invasion suppression in breast cancer cells. Taken together, these findings highlight an important role for miR-494 in the regulation of progression and metastatic potential of breast cancer and suggest a potential application of miR-494 in breast cancer treatment.

摘要

微小RNA(miRNA)参与多种人类癌症的进展和转移,包括乳腺癌,因为已有强有力的证据表明miRNA可以作为癌基因或肿瘤抑制基因发挥作用。在此,我们发现miR-494在人类乳腺癌标本和乳腺癌细胞系中表达降低。在基底样乳腺癌细胞系MDA-MB-231-LUC-D2H3LN和BT-549中异位表达miR-494可在体外抑制克隆形成能力和与转移相关的特性。此外,miR-494的异位表达在体内可抑制肿瘤起始以及肺转移。进一步研究确定PAK1是miR-494的直接靶基因,它对miR-494的功能有影响。值得注意的是,在人类乳腺癌样本中,PAK1的表达与miR-494的水平呈负相关。此外,重新表达PAK1可部分逆转miR-494介导的乳腺癌细胞增殖和克隆形成抑制以及迁移和侵袭抑制。综上所述,这些发现突出了miR-494在调节乳腺癌进展和转移潜能中的重要作用,并提示miR-494在乳腺癌治疗中的潜在应用。

https://cdn.ncbi.nlm.nih.gov/pmc/blobs/7b21/5386359/9bda11a61528/cddis2016440f6.jpg
https://cdn.ncbi.nlm.nih.gov/pmc/blobs/7b21/5386359/3e44192bc2a9/cddis2016440f1.jpg
https://cdn.ncbi.nlm.nih.gov/pmc/blobs/7b21/5386359/bf60e2279205/cddis2016440f2.jpg
https://cdn.ncbi.nlm.nih.gov/pmc/blobs/7b21/5386359/b3a8262bcb23/cddis2016440f3.jpg
https://cdn.ncbi.nlm.nih.gov/pmc/blobs/7b21/5386359/5f4b929e6151/cddis2016440f4.jpg
https://cdn.ncbi.nlm.nih.gov/pmc/blobs/7b21/5386359/0b5ba0b64d5d/cddis2016440f5.jpg
https://cdn.ncbi.nlm.nih.gov/pmc/blobs/7b21/5386359/9bda11a61528/cddis2016440f6.jpg
https://cdn.ncbi.nlm.nih.gov/pmc/blobs/7b21/5386359/3e44192bc2a9/cddis2016440f1.jpg
https://cdn.ncbi.nlm.nih.gov/pmc/blobs/7b21/5386359/bf60e2279205/cddis2016440f2.jpg
https://cdn.ncbi.nlm.nih.gov/pmc/blobs/7b21/5386359/b3a8262bcb23/cddis2016440f3.jpg
https://cdn.ncbi.nlm.nih.gov/pmc/blobs/7b21/5386359/5f4b929e6151/cddis2016440f4.jpg
https://cdn.ncbi.nlm.nih.gov/pmc/blobs/7b21/5386359/0b5ba0b64d5d/cddis2016440f5.jpg
https://cdn.ncbi.nlm.nih.gov/pmc/blobs/7b21/5386359/9bda11a61528/cddis2016440f6.jpg

相似文献

1
MicroRNA-494 inhibits breast cancer progression by directly targeting PAK1.微小RNA-494通过直接靶向PAK1抑制乳腺癌进展。
Cell Death Dis. 2017 Jan 5;8(1):e2529. doi: 10.1038/cddis.2016.440.
2
MicroRNA-340 inhibits the migration, invasion, and metastasis of breast cancer cells by targeting Wnt pathway.微小RNA-340通过靶向Wnt信号通路抑制乳腺癌细胞的迁移、侵袭和转移。
Tumour Biol. 2016 Jul;37(7):8993-9000. doi: 10.1007/s13277-015-4513-9. Epub 2016 Jan 12.
3
MiR-630 suppresses breast cancer progression by targeting metadherin.微小RNA-630通过靶向黏附素抑制乳腺癌进展。
Oncotarget. 2016 Jan 12;7(2):1288-99. doi: 10.18632/oncotarget.6339.
4
MicroRNA-18a inhibits hypoxia-inducible factor 1α activity and lung metastasis in basal breast cancers.微小RNA-18a抑制基底样乳腺癌中缺氧诱导因子1α的活性及肺转移。
Breast Cancer Res. 2014 Jul 28;16(4):R78. doi: 10.1186/bcr3693.
5
MicroRNA-21 targets tumor suppressor genes in invasion and metastasis.微小RNA-21在侵袭和转移过程中靶向肿瘤抑制基因。
Cell Res. 2008 Mar;18(3):350-9. doi: 10.1038/cr.2008.24.
6
MicroRNA-409-5p is upregulated in breast cancer and its downregulation inhibits cancer development through downstream target of RSU1.微小RNA-409-5p在乳腺癌中上调,其下调通过RSU1的下游靶点抑制癌症发展。
Tumour Biol. 2017 May;39(5):1010428317701647. doi: 10.1177/1010428317701647.
7
MiR-142-3p functions as a tumor suppressor by targeting RAC1/PAK1 pathway in breast cancer.miR-142-3p 通过靶向乳腺癌中的 RAC1/PAK1 通路发挥肿瘤抑制作用。
J Cell Physiol. 2020 May;235(5):4928-4940. doi: 10.1002/jcp.29372. Epub 2019 Oct 31.
8
miR-96 promotes cell proliferation, migration and invasion by targeting PTPN9 in breast cancer.miR-96 通过靶向作用于乳腺癌中的 PTPN9 促进细胞增殖、迁移和侵袭。
Sci Rep. 2016 Nov 18;6:37421. doi: 10.1038/srep37421.
9
The investigation of miR-221-3p and PAK1 gene expressions in breast cancer cell lines.乳腺癌细胞系中miR-221-3p和PAK1基因表达的研究。
Gene. 2015 Jan 25;555(2):377-81. doi: 10.1016/j.gene.2014.11.036. Epub 2014 Nov 18.
10
miR-493-5p attenuates the invasiveness and tumorigenicity in human breast cancer by targeting FUT4.微小RNA-493-5p通过靶向岩藻糖基转移酶4减弱人乳腺癌的侵袭性和致瘤性。
Oncol Rep. 2016 Aug;36(2):1007-15. doi: 10.3892/or.2016.4882. Epub 2016 Jun 16.

引用本文的文献

1
Nanoparticle hydrogel system delivery of miR-494-3p to improve tendon healing by targeting CXXC4.通过靶向CXXC4的纳米颗粒水凝胶系统递送miR-494-3p以改善肌腱愈合
Gene Ther. 2025 Jul 9. doi: 10.1038/s41434-025-00543-8.
2
Identification of differentially expressed MiRNA clusters in cervical cancer.宫颈癌中差异表达的微小RNA簇的鉴定
Discov Oncol. 2025 Feb 13;16(1):172. doi: 10.1007/s12672-025-01946-0.
3
MicroRNA-494 augments fibrotic transformation of human retinal pigment epithelial cells and targets p27 with cell-type specificity.

本文引用的文献

1
Correlation of miR-494 expression with tumor progression and patient survival in pancreatic cancer.胰腺癌中miR-494表达与肿瘤进展及患者生存的相关性
Genet Mol Res. 2015 Dec 28;14(4):18153-9. doi: 10.4238/2015.December.23.2.
2
MicroRNA Regulation of Human Breast Cancer Stem Cells.微小RNA对人乳腺癌干细胞的调控
J Clin Med. 2015 Dec 25;5(1):2. doi: 10.3390/jcm5010002.
3
Tumor-suppressor NFκB2 p100 interacts with ERK2 and stabilizes PTEN mRNA via inhibition of miR-494.肿瘤抑制因子NFκB2 p100与ERK2相互作用,并通过抑制miR-494来稳定PTEN mRNA。
微小RNA-494增强人视网膜色素上皮细胞的纤维化转化并以细胞类型特异性靶向p27。
Front Ophthalmol (Lausanne). 2023 Apr 14;3:1168650. doi: 10.3389/fopht.2023.1168650. eCollection 2023.
4
The Potential Roles of Host Cell miRNAs in Fine-Tuning Bovine Coronavirus (BCoV) Molecular Pathogenesis, Tissue Tropism, and Immune Regulation.宿主细胞微小RNA在微调牛冠状病毒(BCoV)分子发病机制、组织嗜性和免疫调节中的潜在作用
Microorganisms. 2024 Apr 30;12(5):897. doi: 10.3390/microorganisms12050897.
5
Mapping the function of MicroRNAs as a critical regulator of tumor-immune cell communication in breast cancer and potential treatment strategies.绘制微小RNA的功能,其作为乳腺癌中肿瘤-免疫细胞通讯的关键调节因子及潜在治疗策略。
Front Cell Dev Biol. 2024 Apr 25;12:1390704. doi: 10.3389/fcell.2024.1390704. eCollection 2024.
6
Cancer Pathways Targeted by Berberine: Role of microRNAs.小檗碱靶向的癌症通路:microRNAs 的作用。
Curr Med Chem. 2024;31(32):5178-5198. doi: 10.2174/0109298673275121231228124031.
7
JAK1 Is a Novel Target of Tumor- and Invasion-Suppressive microRNA 494-5p in Colorectal Cancer.JAK1是结直肠癌中肿瘤及侵袭抑制性微小RNA 494-5p的新靶点。
Cancers (Basel). 2023 Dec 20;16(1):24. doi: 10.3390/cancers16010024.
8
Role of microRNA-494 in tumor progression.微小RNA-494在肿瘤进展中的作用。
Am J Transl Res. 2023 Nov 15;15(11):6342-6361. eCollection 2023.
9
PAK1 overexpression promotes myxofibrosarcoma angiogenesis through STAT5B-mediated transactivation: clinical and therapeutic relevance of amplification and nuclear entry.PAK1 过表达通过 STAT5B 介导的反式激活促进黏液纤维肉瘤血管生成:扩增和核内进入的临床和治疗相关性。
Int J Biol Sci. 2023 Jul 31;19(12):3920-3936. doi: 10.7150/ijbs.83467. eCollection 2023.
10
Adolescent- and adult-initiated alcohol exposure in mice differentially promotes tumorigenesis and metastasis of breast cancer.青少年和成年期开始接触酒精会导致乳腺癌的肿瘤形成和转移。
Alcohol Clin Exp Res (Hoboken). 2023 Feb;47(2):251-262. doi: 10.1111/acer.14986. Epub 2022 Dec 10.
Oncogene. 2016 Aug 4;35(31):4080-90. doi: 10.1038/onc.2015.470. Epub 2015 Dec 21.
4
MiR-630 suppresses breast cancer progression by targeting metadherin.微小RNA-630通过靶向黏附素抑制乳腺癌进展。
Oncotarget. 2016 Jan 12;7(2):1288-99. doi: 10.18632/oncotarget.6339.
5
MicroRNA-494 inhibits cell proliferation and invasion of chondrosarcoma cells in vivo and in vitro by directly targeting SOX9.微小RNA-494通过直接靶向SOX9在体内和体外抑制软骨肉瘤细胞的增殖和侵袭。
Oncotarget. 2015 Sep 22;6(28):26216-29. doi: 10.18632/oncotarget.4460.
6
miR-494-3p Regulates Cellular Proliferation, Invasion, Migration, and Apoptosis by PTEN/AKT Signaling in Human Glioblastoma Cells.miR-494-3p通过PTEN/AKT信号通路调控人胶质母细胞瘤细胞的增殖、侵袭、迁移和凋亡。
Cell Mol Neurobiol. 2015 Jul;35(5):679-87. doi: 10.1007/s10571-015-0163-0. Epub 2015 Feb 8.
7
microRNAs in breast cancer: regulatory roles governing the hallmarks of cancer.乳腺癌中的 microRNAs:调控癌症特征的调节作用。
Biol Rev Camb Philos Soc. 2016 May;91(2):409-28. doi: 10.1111/brv.12176. Epub 2015 Jan 28.
8
MicroRNA expression as risk biomarker of breast cancer metastasis: a pilot retrospective case-cohort study.微小RNA表达作为乳腺癌转移的风险生物标志物:一项前瞻性回顾性病例队列研究。
BMC Cancer. 2014 Oct 2;14:739. doi: 10.1186/1471-2407-14-739.
9
miR‑494 is an independent prognostic factor and promotes cell migration and invasion in colorectal cancer by directly targeting PTEN.miR-494 是结直肠癌的一个独立预后因子,通过直接靶向 PTEN 促进肿瘤细胞的迁移和侵袭。
Int J Oncol. 2014 Dec;45(6):2486-94. doi: 10.3892/ijo.2014.2665. Epub 2014 Sep 22.
10
Dysregulation of microRNA expression drives aberrant DNA hypermethylation in basal-like breast cancer.微小RNA表达失调驱动基底样乳腺癌中异常的DNA高甲基化。
Int J Oncol. 2014 Feb;44(2):563-72. doi: 10.3892/ijo.2013.2197. Epub 2013 Nov 29.