Suppr超能文献

运动神经元中 Ranbp2 的缺失导致核质和趋化因子信号的破坏、hnRNPH3 和 Mmp28 的蛋白稳态以及类似肌萎缩侧索硬化症的综合征的发展。

Loss of Ranbp2 in motoneurons causes disruption of nucleocytoplasmic and chemokine signaling, proteostasis of hnRNPH3 and Mmp28, and development of amyotrophic lateral sclerosis-like syndromes.

机构信息

Department of Ophthalmology, Duke University Medical Center, Durham, NC 27710, USA.

Department of Biomedical Engineering, Duke University, Durham, NC 27710, USA.

出版信息

Dis Model Mech. 2017 May 1;10(5):559-579. doi: 10.1242/dmm.027730. Epub 2017 Jan 18.

Abstract

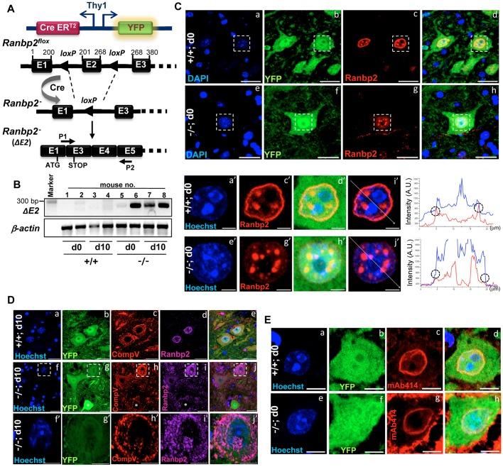
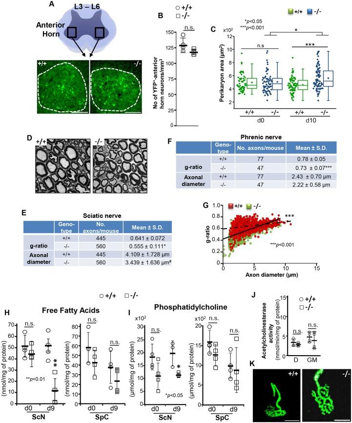
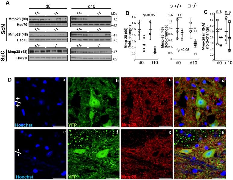
The pathogenic drivers of sporadic and familial motor neuron disease (MND), such amyotrophic lateral sclerosis (ALS), are unknown. MND impairs the Ran GTPase cycle, which controls nucleocytoplasmic transport, ribostasis and proteostasis; however, cause-effect mechanisms of Ran GTPase modulators in motoneuron pathobiology have remained elusive. The cytosolic and peripheral nucleoporin Ranbp2 is a crucial regulator of the Ran GTPase cycle and of the proteostasis of neurological disease-prone substrates, but the roles of Ranbp2 in motoneuron biology and disease remain unknown. This study shows that conditional ablation of in mouse Thy1 motoneurons causes ALS syndromes with hypoactivity followed by hindlimb paralysis, respiratory distress and, ultimately, death. These phenotypes are accompanied by: a decline in the nerve conduction velocity, free fatty acids and phophatidylcholine of the sciatic nerve; a reduction in the g-ratios of sciatic and phrenic nerves; and hypertrophy of motoneurons. Furthermore, Ranbp2 loss disrupts the nucleocytoplasmic partitioning of the import and export nuclear receptors importin β and exportin 1, respectively, Ran GTPase and histone deacetylase 4. Whole-transcriptome, proteomic and cellular analyses uncovered that the chemokine receptor Cxcr4, its antagonizing ligands Cxcl12 and Cxcl14, and effector, latent and activated Stat3 all undergo early autocrine and proteostatic deregulation, and intracellular sequestration and aggregation as a result of Ranbp2 loss in motoneurons. These effects were accompanied by paracrine and autocrine neuroglial deregulation of hnRNPH3 proteostasis in sciatic nerve and motoneurons, respectively, and post-transcriptional downregulation of metalloproteinase 28 in the sciatic nerve. Mechanistically, our results demonstrate that Ranbp2 controls nucleocytoplasmic, chemokine and metalloproteinase 28 signaling, and proteostasis of substrates that are crucial to motoneuronal homeostasis and whose impairments by loss of Ranbp2 drive ALS-like syndromes.

摘要

散发性和家族性运动神经元病(MND),如肌萎缩侧索硬化症(ALS)的致病驱动因素尚不清楚。MND 会损害 Ran GTPase 循环,该循环控制核质运输、核糖体稳定和蛋白质稳态;然而,Ran GTPase 调节剂在运动神经元病理生物学中的因果机制仍然难以捉摸。细胞质和外周核孔蛋白 Ranbp2 是 Ran GTPase 循环和神经病变易患底物蛋白质稳态的关键调节剂,但 Ranbp2 在运动神经元生物学和疾病中的作用仍不清楚。本研究表明,条件性敲除小鼠 Thy1 运动神经元中的 会导致 ALS 综合征,表现为活动减少,随后出现后肢瘫痪、呼吸窘迫,最终死亡。这些表型伴随着:坐骨神经的神经传导速度、游离脂肪酸和磷脂酰胆碱下降;坐骨神经和膈神经的 g-比值降低;运动神经元肥大。此外,Ranbp2 缺失会破坏进口和出口核受体 importin β 和 exportin 1、Ran GTPase 和组蛋白去乙酰化酶 4 的核质分配。全转录组、蛋白质组和细胞分析揭示,趋化因子受体 Cxcr4、其拮抗配体 Cxcl12 和 Cxcl14 以及效应物、潜伏和激活的 Stat3 都经历了早期的自分泌和蛋白质稳态失调,以及 Ranbp2 缺失在运动神经元中导致的细胞内隔离和聚集。这些影响伴随着坐骨神经和运动神经元中 hnRNPH3 蛋白质稳态的旁分泌和自分泌神经胶质失调,以及坐骨神经中金属蛋白酶 28 的转录后下调。从机制上讲,我们的结果表明,Ranbp2 控制核质、趋化因子和金属蛋白酶 28 信号以及对运动神经元内稳态至关重要的底物的蛋白质稳态,而 Ranbp2 的缺失会损害这些底物,从而导致类似 ALS 的综合征。

https://cdn.ncbi.nlm.nih.gov/pmc/blobs/0482/5451164/0cc41b327155/dmm-10-027730-g1.jpg

文献AI研究员

20分钟写一篇综述,助力文献阅读效率提升50倍。

立即体验

用中文搜PubMed

大模型驱动的PubMed中文搜索引擎

马上搜索

文档翻译

学术文献翻译模型,支持多种主流文档格式。

立即体验