Suppr超能文献

基于多个核基因和质体片段对阿巴萨组的系统发育和分类地位分析揭示了杨柳科北美起源的新见解。

Phylogenetic and Taxonomic Status Analyses of the Abaso Section from Multiple Nuclear Genes and Plastid Fragments Reveal New Insights into the North America Origin of (Salicaceae).

作者信息

Liu Xia, Wang Zhaoshan, Shao Wenhao, Ye Zhanyang, Zhang Jianguo

机构信息

State Key Laboratory of Tree Genetics and Breeding, Key Laboratory of Silviculture of the State Forestry Administration, Research Institute of Forestry, Chinese Academy of Forestry Beijing, China.

State Key Laboratory of Tree Genetics and Breeding, Key Laboratory of Silviculture of the State Forestry Administration, Research Institute of Forestry, Chinese Academy of ForestryBeijing, China; Collaborative Innovation Center of Sustainable Forestry in Southern China, Nanjing Forestry UniversityNanjing, China.

出版信息

Front Plant Sci. 2017 Jan 4;7:2022. doi: 10.3389/fpls.2016.02022. eCollection 2016.

Abstract

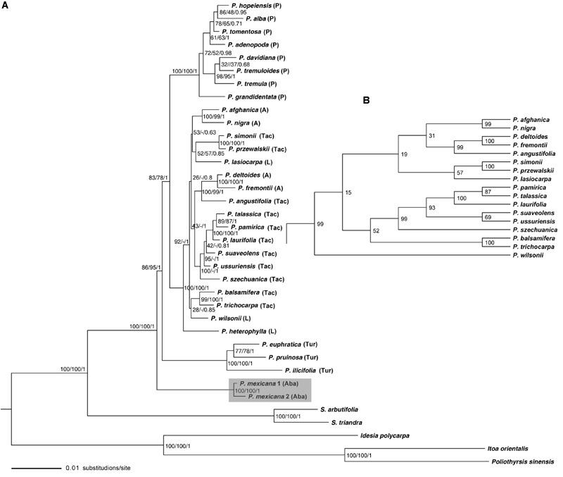
Although, the Abaso section is widely accepted as an independent section, the taxonomic status of (section Abaso) has not yet been resolved due to the limited availability markers and/or the lack of specimens in previous studies. Thirty-one poplar species that represent six sections of the genus were sampled, and 23 single-copy nuclear DNA and 34 chloroplast fragments were sequenced. The present study obtained two updated phylogenies of . We found that monophyly of the genus is strongly supported by nuclear and plastid gene, which is consistent with previous studies. , diverged first in the nuclear DNA tree, which occupied the basal position, implying that the section Abaso may be the most ancestral lineage in extant populous species. Given that the short branches and low statistical support for the divergence of sections Abaso and Turanga, this observation probably indicated that a rapid radiation evolution following the early split of the genus . In the plastid tree, clustered with modern-day species of section Tacamahaca in the plastid tree. Based on cytoplasmic and single-copy nuclear marker sequences, we hypothesized that chloroplast capture resulted in the inconsistent position of between the phylogenetic trees. Given the first unequivocal records of poplar fossils from the Eocene with similar leaf morphology to the extant and the phylogenetic positions of in our study, we support the hypothesis that the genus originated in North America, which will provide new insights to the development of the origin of species.

摘要

尽管阿巴萨组被广泛接受为一个独立的组,但由于先前研究中可用标记有限和/或标本缺乏,(阿巴萨组)的分类地位尚未得到解决。对代表该属六个组的31种杨树进行了采样,并对23个单拷贝核DNA和34个叶绿体片段进行了测序。本研究获得了该属的两个更新的系统发育树。我们发现,该属的单系性得到了核基因和质体基因的有力支持,这与先前的研究一致。在核DNA树中,阿巴萨组首先分化,占据基部位置,这意味着阿巴萨组可能是现存杨树物种中最原始的谱系。鉴于阿巴萨组和图兰加组分化的分支较短且统计支持度较低,这一观察结果可能表明该属早期分裂后发生了快速辐射进化。在质体树中,阿巴萨组与现代的青杨组物种聚类。基于细胞质和单拷贝核标记序列,我们推测叶绿体捕获导致了阿巴萨组在系统发育树之间位置不一致。鉴于始新世杨树化石的首次明确记录,其叶片形态与现存的阿巴萨组相似,以及我们研究中阿巴萨组的系统发育位置,我们支持该属起源于北美的假设,这将为杨树物种起源的发展提供新的见解。

https://cdn.ncbi.nlm.nih.gov/pmc/blobs/0ff2/5209371/9a79e4a596a4/fpls-07-02022-g001.jpg

文献检索

告别复杂PubMed语法,用中文像聊天一样搜索,搜遍4000万医学文献。AI智能推荐,让科研检索更轻松。

立即免费搜索

文件翻译

保留排版,准确专业,支持PDF/Word/PPT等文件格式,支持 12+语言互译。

免费翻译文档

深度研究

AI帮你快速写综述,25分钟生成高质量综述,智能提取关键信息,辅助科研写作。

立即免费体验