Ma Shouyuan, Yao Shutong, Tian Hua, Jiao Peng, Yang Nana, Zhu Ping, Qin Shucun
Department of Geriatric Cardiology, Chinese PLA General Hospital, Beijing, 100853, China.
Key Laboratory of Atherosclerosis in Universities of Shandong and Institute of Atherosclerosis, Taishan Medical University, Taian, Shandong, 271000, China.
Lipids Health Dis. 2017 Feb 7;16(1):31. doi: 10.1186/s12944-017-0407-8.
Oxidized low-density lipoprotein (ox-LDL) can induce endothelial injury and plays a vital role in the procession and development of atherosclerosis. Little is known regarding whether Wnt/β-catenin pathway is involved in ox-LDL-induced endothelial injury or whether it further promotes atherosclerosis via increased oxidative stress. This study aimed to investigate the role of Wnt/β-catenin pathway in ox-LDL-induced vascular endothelial injury and determine whether pigment epithelium-derived factor (PEDF) could alleviate ox-LDL-induced endothelial injury by inhibiting Wnt/β-catenin pathway.
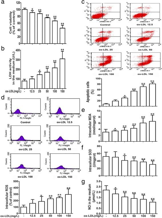
Injury of human umbilical vein endothelial cells (HUVECs) was evaluated with an MTT assay, by monitoring lactate dehydrogenase (LDH) release and determining the apoptotic ratio. The expression of β-catenin (non-phosphorylated-β-catenin), disheveled-1 (Dvl-1) and Cyclin D1 was analyzed with western blotting and quantitative real-time PCR. Oxidative stress status was assessed by measuring the levels of reactive oxygen species (ROS), malondialdehyde (MDA), superoxide dismutase (SOD) and nitric oxide (NO).
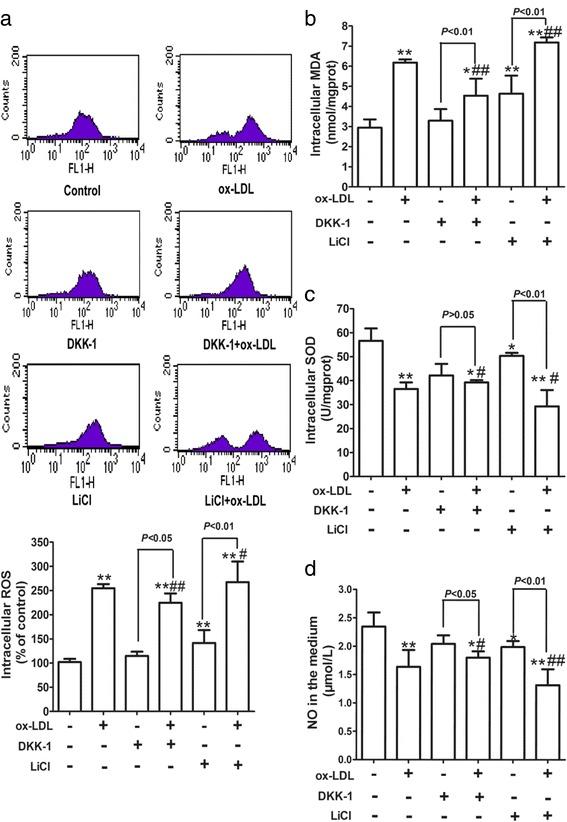
Exposure of HUVECs to ox-LDL led to a decrease in cell viability and an increase in LDH release and apoptosis with concomitant enhancement of oxidative stress, as assessed by increased ROS and MDA generation, as well as decreased SOD activity and NO levels. Similar to lithium chloride (LiCl, a Wnt/β-catenin pathway activator), ox-LDL up-regulated the expression of β-catenin, Dvl-1 and Cyclin D1, markers of Wnt/β-catenin pathway activation. However, ox-LDL-induced activation of Wnt/β-catenin pathway, as well as ox-LDL-induced cell injury and oxidative stress, were synergistically promoted by LiCl and mitigated by Dickkopf 1 (DKK-1), an inhibitor of Wnt/β-catenin pathway. Additionally, ox-LDL-induced HUVEC injury and apoptosis, oxidative stress and activation of Wnt/β-catenin pathway were suppressed by PEDF, while they were further strengthened by a small interfering RNA of PEDF.
Wnt/β-catenin pathway may mediate ox-LDL-induced endothelial injury via oxidative stress, and PEDF ameliorates endothelial injury by suppressing Wnt/β-catenin pathway and subsequently reducing oxidative stress.
氧化型低密度脂蛋白(ox-LDL)可诱导内皮损伤,在动脉粥样硬化的发生发展中起关键作用。关于Wnt/β-连环蛋白信号通路是否参与ox-LDL诱导的内皮损伤,以及它是否通过增加氧化应激进一步促进动脉粥样硬化,目前所知甚少。本研究旨在探讨Wnt/β-连环蛋白信号通路在ox-LDL诱导的血管内皮损伤中的作用,并确定色素上皮衍生因子(PEDF)是否能通过抑制Wnt/β-连环蛋白信号通路减轻ox-LDL诱导的内皮损伤。
采用MTT法、监测乳酸脱氢酶(LDH)释放及测定凋亡率评估人脐静脉内皮细胞(HUVECs)损伤情况。通过蛋白质印迹法和定量实时PCR分析β-连环蛋白(非磷酸化β-连环蛋白)、散乱蛋白-1(Dvl-1)和细胞周期蛋白D1的表达。通过检测活性氧(ROS)、丙二醛(MDA)、超氧化物歧化酶(SOD)和一氧化氮(NO)水平评估氧化应激状态。
用MTT法检测细胞活力,发现ox-LDL处理HUVECs后细胞活力降低,LDH释放增加,凋亡增多,同时氧化应激增强,表现为ROS和MDA生成增加,SOD活性和NO水平降低。与Wnt/β-连环蛋白信号通路激活剂氯化锂(LiCl)相似,ox-LDL上调β-连环蛋白、Dvl-1和细胞周期蛋白D1的表达,这些是Wnt/β-连环蛋白信号通路激活的标志物。然而,LiCl协同促进ox-LDL诱导的Wnt/β-连环蛋白信号通路激活以及ox-LDL诱导的细胞损伤和氧化应激,而Wnt/β-连环蛋白信号通路抑制剂Dickkopf 1(DKK-1)则减轻这些作用。此外,PEDF抑制ox-LDL诱导的HUVEC损伤和凋亡、氧化应激以及Wnt/β-连环蛋白信号通路激活,而PEDF的小干扰RNA则进一步增强这些作用。
Wnt/β-连环蛋白信号通路可能通过氧化应激介导ox-LDL诱导的内皮损伤,PEDF通过抑制Wnt/β-连环蛋白信号通路并随后减轻氧化应激来改善内皮损伤。