• 文献检索
  • 文档翻译
  • 深度研究
  • 学术资讯
  • Suppr Zotero 插件Zotero 插件
  • 邀请有礼
  • 套餐&价格
  • 历史记录
应用&插件
Suppr Zotero 插件Zotero 插件浏览器插件Mac 客户端Windows 客户端微信小程序
定价
高级版会员购买积分包购买API积分包
服务
文献检索文档翻译深度研究API 文档MCP 服务
关于我们
关于 Suppr公司介绍联系我们用户协议隐私条款
关注我们

Suppr 超能文献

核心技术专利:CN118964589B侵权必究
粤ICP备2023148730 号-1Suppr @ 2026

文献检索

告别复杂PubMed语法,用中文像聊天一样搜索,搜遍4000万医学文献。AI智能推荐,让科研检索更轻松。

立即免费搜索

文件翻译

保留排版,准确专业,支持PDF/Word/PPT等文件格式,支持 12+语言互译。

免费翻译文档

深度研究

AI帮你快速写综述,25分钟生成高质量综述,智能提取关键信息,辅助科研写作。

立即免费体验

lncRNA CCAT1与c-Myc之间通过let-7c形成的反馈回路参与香烟烟雾提取物诱导的HBE细胞恶性转化。

Feedback circuitry via let-7c between lncRNA CCAT1 and c-Myc is involved in cigarette smoke extract-induced malignant transformation of HBE cells.

作者信息

Lu Lu, Qi Hong, Luo Fei, Xu Hui, Ling Min, Qin Yu, Yang Ping, Liu Xinlu, Yang Qianlei, Xue Junchao, Chen Chao, Lu Jiachun, Xiang Quanyong, Liu Qizhan, Bian Qian

机构信息

Institute of Toxicology, Ministry of Education, School of Public Health, Nanjing Medical University, Nanjing 211166, Jiangsu, People's Republic of China.

The Key Laboratory of Modern Toxicology, Ministry of Education, School of Public Health, Nanjing Medical University, Nanjing 211166, Jiangsu, People's Republic of China.

出版信息

Oncotarget. 2017 Mar 21;8(12):19285-19297. doi: 10.18632/oncotarget.15195.

DOI:10.18632/oncotarget.15195
PMID:28184029
原文链接:https://pmc.ncbi.nlm.nih.gov/articles/PMC5386684/
Abstract

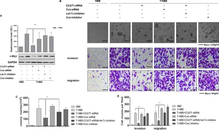
Cigarette smoking is a primary risk factor for the development of lung cancer, which is regarded as the leading cause of cancer-related deaths. The process of malignant transformation of cells, however, is complex and elusive. The present study investigated the roles of an lncRNA, CCAT1, and a transcriptional factor, c-Myc, in human bronchial epithelial (HBE) cell transformation induced by cigarette smoke extract. With acute and chronic treatment of HBE cells, cigarette smoke extract induced increases of CCAT1 and c-Myc levels and decreases of levels of let-7c, a microRNA. Down-regulation of c-Myc reduced the degree of malignancy and the invasion/migration capacity of HBE cells transformed by cigarette smoke extract. ChIP assays established that c-Myc, increased by cigarette smoke extract, binds to the promoter of CCAT1, activating its transcription. Further, let-7c suppressed the expression of c-Myc through binding to its 3'-UTR. In turn, CCAT1 promoted the accumulation of c-Myc through binding to let-7c and decreasing free let-7c, which influenced the neoplastic capacity of HBE cells transformed by cigarette smoke extract. These results indicate that a positive feedback loop ensures expression of cigarette smoke extract-induced CCAT1 and c-Myc via let-7c, which is involved in cigarette smoke extract-induced malignant transformation of HBE cells. Thus, the present research establishes a new mechanism for the reciprocal regulation between CCAT1 and c-Myc and provides an understanding of cigarette smoke extract-induced lung carcinogenesis.

摘要

吸烟是肺癌发生的主要危险因素,肺癌被认为是癌症相关死亡的主要原因。然而,细胞恶性转化的过程复杂且难以捉摸。本研究调查了长链非编码RNA CCAT1和转录因子c-Myc在香烟烟雾提取物诱导的人支气管上皮(HBE)细胞转化中的作用。通过对HBE细胞进行急性和慢性处理,香烟烟雾提取物诱导CCAT1和c-Myc水平升高,以及微小RNA let-7c水平降低。c-Myc的下调降低了香烟烟雾提取物转化的HBE细胞的恶性程度以及侵袭/迁移能力。染色质免疫沉淀分析表明,香烟烟雾提取物诱导增加的c-Myc与CCAT1的启动子结合,激活其转录。此外,let-7c通过与其3'-非翻译区结合抑制c-Myc的表达。反过来,CCAT1通过与let-7c结合并减少游离的let-7c来促进c-Myc的积累,这影响了香烟烟雾提取物转化的HBE细胞的肿瘤形成能力。这些结果表明,一个正反馈环通过let-7c确保香烟烟雾提取物诱导的CCAT1和c-Myc的表达,这参与了香烟烟雾提取物诱导的HBE细胞恶性转化。因此,本研究建立了CCAT1和c-Myc之间相互调节的新机制,并为香烟烟雾提取物诱导的肺癌发生提供了理解。

https://cdn.ncbi.nlm.nih.gov/pmc/blobs/1f29/5386684/8f7e8f269473/oncotarget-08-19285-g007.jpg
https://cdn.ncbi.nlm.nih.gov/pmc/blobs/1f29/5386684/040cb67d0c42/oncotarget-08-19285-g001.jpg
https://cdn.ncbi.nlm.nih.gov/pmc/blobs/1f29/5386684/4db3ba97597d/oncotarget-08-19285-g002.jpg
https://cdn.ncbi.nlm.nih.gov/pmc/blobs/1f29/5386684/6eddaef41779/oncotarget-08-19285-g003.jpg
https://cdn.ncbi.nlm.nih.gov/pmc/blobs/1f29/5386684/af8d83196794/oncotarget-08-19285-g004.jpg
https://cdn.ncbi.nlm.nih.gov/pmc/blobs/1f29/5386684/d7dcece980f3/oncotarget-08-19285-g005.jpg
https://cdn.ncbi.nlm.nih.gov/pmc/blobs/1f29/5386684/b71bfd1b251c/oncotarget-08-19285-g006.jpg
https://cdn.ncbi.nlm.nih.gov/pmc/blobs/1f29/5386684/8f7e8f269473/oncotarget-08-19285-g007.jpg
https://cdn.ncbi.nlm.nih.gov/pmc/blobs/1f29/5386684/040cb67d0c42/oncotarget-08-19285-g001.jpg
https://cdn.ncbi.nlm.nih.gov/pmc/blobs/1f29/5386684/4db3ba97597d/oncotarget-08-19285-g002.jpg
https://cdn.ncbi.nlm.nih.gov/pmc/blobs/1f29/5386684/6eddaef41779/oncotarget-08-19285-g003.jpg
https://cdn.ncbi.nlm.nih.gov/pmc/blobs/1f29/5386684/af8d83196794/oncotarget-08-19285-g004.jpg
https://cdn.ncbi.nlm.nih.gov/pmc/blobs/1f29/5386684/d7dcece980f3/oncotarget-08-19285-g005.jpg
https://cdn.ncbi.nlm.nih.gov/pmc/blobs/1f29/5386684/b71bfd1b251c/oncotarget-08-19285-g006.jpg
https://cdn.ncbi.nlm.nih.gov/pmc/blobs/1f29/5386684/8f7e8f269473/oncotarget-08-19285-g007.jpg

相似文献

1
Feedback circuitry via let-7c between lncRNA CCAT1 and c-Myc is involved in cigarette smoke extract-induced malignant transformation of HBE cells.lncRNA CCAT1与c-Myc之间通过let-7c形成的反馈回路参与香烟烟雾提取物诱导的HBE细胞恶性转化。
Oncotarget. 2017 Mar 21;8(12):19285-19297. doi: 10.18632/oncotarget.15195.
2
Posttranscriptional silencing of the lncRNA MALAT1 by miR-217 inhibits the epithelial-mesenchymal transition via enhancer of zeste homolog 2 in the malignant transformation of HBE cells induced by cigarette smoke extract.miR-217对lncRNA MALAT1的转录后沉默通过zeste同源物2增强子抑制香烟烟雾提取物诱导的HBE细胞恶性转化中的上皮-间质转化。
Toxicol Appl Pharmacol. 2015 Dec 1;289(2):276-85. doi: 10.1016/j.taap.2015.09.016. Epub 2015 Sep 28.
3
Epigenetic silencing of miR-218 by the lncRNA CCAT1, acting via BMI1, promotes an altered cell cycle transition in the malignant transformation of HBE cells induced by cigarette smoke extract.lncRNA CCAT1通过BMI1对miR-218进行表观遗传沉默,促进香烟烟雾提取物诱导的HBE细胞恶性转化过程中细胞周期转变异常。
Toxicol Appl Pharmacol. 2016 Aug 1;304:30-41. doi: 10.1016/j.taap.2016.05.012. Epub 2016 May 19.
4
Epigenetic silencing of microRNA-218 via EZH2-mediated H3K27 trimethylation is involved in malignant transformation of HBE cells induced by cigarette smoke extract.EZH2 介导的 H3K27 三甲基化导致 microRNA-218 表观遗传沉默,参与香烟烟雾提取物诱导的 HBE 细胞恶性转化。
Arch Toxicol. 2016 Feb;90(2):449-61. doi: 10.1007/s00204-014-1435-z. Epub 2014 Dec 20.
5
Epithelial-mesenchymal transition and cancer stem cells, mediated by a long non-coding RNA, HOTAIR, are involved in cell malignant transformation induced by cigarette smoke extract.由长链非编码RNA HOTAIR介导的上皮-间质转化和癌症干细胞参与了香烟烟雾提取物诱导的细胞恶性转化。
Toxicol Appl Pharmacol. 2015 Jan 1;282(1):9-19. doi: 10.1016/j.taap.2014.10.022. Epub 2014 Nov 8.
6
Involvement of HIF-1α-regulated miR-21, acting via the Akt/NF-κB pathway, in malignant transformation of HBE cells induced by cigarette smoke extract.通过Akt/NF-κB途径发挥作用的HIF-1α调节的miR-21参与香烟烟雾提取物诱导的HBE细胞恶性转化。
Toxicol Lett. 2018 Jun 1;289:14-21. doi: 10.1016/j.toxlet.2018.02.027. Epub 2018 Mar 6.
7
Epigenetic silencing of p21 by long non-coding RNA HOTAIR is involved in the cell cycle disorder induced by cigarette smoke extract.长链非编码RNA HOTAIR对p21的表观遗传沉默参与了香烟烟雾提取物诱导的细胞周期紊乱。
Toxicol Lett. 2016 Jan 5;240(1):60-7. doi: 10.1016/j.toxlet.2015.10.016. Epub 2015 Oct 23.
8
MicroRNA-21, up-regulated by arsenite, directs the epithelial-mesenchymal transition and enhances the invasive potential of transformed human bronchial epithelial cells by targeting PDCD4.由亚砷酸盐上调的MicroRNA-21通过靶向PDCD4指导上皮-间质转化并增强转化的人支气管上皮细胞的侵袭潜能。
Toxicol Lett. 2015 Jan 5;232(1):301-9. doi: 10.1016/j.toxlet.2014.11.001. Epub 2014 Nov 4.
9
NF-κB-mediated inflammation leading to EMT via miR-200c is involved in cell transformation induced by cigarette smoke extract.NF-κB 介导的炎症通过 miR-200c 导致 EMT,参与了香烟烟雾提取物诱导的细胞转化。
Toxicol Sci. 2013 Oct;135(2):265-76. doi: 10.1093/toxsci/kft150. Epub 2013 Jul 3.
10
LncRNA-CCAT1/miR-152-3p is involved in CSE-induced inflammation in HBE cells via regulating ERK signaling pathway.长链非编码 RNA-CCAT1/miR-152-3p 通过调节 ERK 信号通路参与 CSE 诱导的 HBE 细胞炎症。
Int Immunopharmacol. 2022 Aug;109:108818. doi: 10.1016/j.intimp.2022.108818. Epub 2022 May 3.

引用本文的文献

1
Downregulation of miRNA family promotes Tc17 differentiation and emphysema via de-repression of RORγt.miRNA 家族下调通过解除 RORγt 的抑制促进 Tc17 分化和肺气肿。
Elife. 2024 May 9;13:RP92879. doi: 10.7554/eLife.92879.
2
Deep sequencing of candidate genes identified 14 variants associated with smoking abstinence in an ethnically diverse sample.对候选基因进行深度测序,在一个种族多样化的样本中发现了 14 个与戒烟相关的变异。
Sci Rep. 2024 Mar 16;14(1):6385. doi: 10.1038/s41598-024-56750-7.
3
Downregulation of miRNA promotes Tc17 differentiation and emphysema via de-repression of RORγt.

本文引用的文献

1
Long noncoding RNA CCAT1 acts as an oncogene and promotes chemoresistance in docetaxel-resistant lung adenocarcinoma cells.长链非编码RNA CCAT1作为一种癌基因,在多西他赛耐药的肺腺癌细胞中促进化疗耐药。
Oncotarget. 2016 Sep 20;7(38):62474-62489. doi: 10.18632/oncotarget.11518.
2
Epigenetic silencing of miR-218 by the lncRNA CCAT1, acting via BMI1, promotes an altered cell cycle transition in the malignant transformation of HBE cells induced by cigarette smoke extract.lncRNA CCAT1通过BMI1对miR-218进行表观遗传沉默,促进香烟烟雾提取物诱导的HBE细胞恶性转化过程中细胞周期转变异常。
Toxicol Appl Pharmacol. 2016 Aug 1;304:30-41. doi: 10.1016/j.taap.2016.05.012. Epub 2016 May 19.
3
微小RNA的下调通过解除对RORγt的抑制促进Tc17细胞分化和肺气肿。
bioRxiv. 2024 Mar 4:2023.10.12.562059. doi: 10.1101/2023.10.12.562059.
4
LncRNA in tumorigenesis of non-small-cell lung cancer: From bench to bedside.长链非编码RNA在非小细胞肺癌肿瘤发生中的作用:从实验台到临床应用
Cell Death Discov. 2022 Aug 13;8(1):359. doi: 10.1038/s41420-022-01157-4.
5
Antioxidant Systems, lncRNAs, and Tunneling Nanotubes in Cell Death Rescue from Cigarette Smoke Exposure.抗氧化系统、长链非编码 RNA 和隧道纳米管在细胞死亡救援中的作用。
Cells. 2022 Jul 23;11(15):2277. doi: 10.3390/cells11152277.
6
Long non-coding RNAs in non-small cell lung cancer: functions and distinctions from other malignancies.非小细胞肺癌中的长链非编码RNA:功能及其与其他恶性肿瘤的区别
Transl Cancer Res. 2019 Nov;8(7):2636-2653. doi: 10.21037/tcr.2019.10.22.
7
miRNA-34b/c regulates mucus secretion in RSV-infected airway epithelial cells by targeting FGFR1.miRNA-34b/c 通过靶向 FGFR1 调节 RSV 感染的气道上皮细胞中的黏液分泌。
J Cell Mol Med. 2021 Nov;25(22):10565-10574. doi: 10.1111/jcmm.16988. Epub 2021 Oct 12.
8
MicroRNAs as Potential Regulators of Immune Response Networks in Asthma and Chronic Obstructive Pulmonary Disease.微小 RNA 作为哮喘和慢性阻塞性肺疾病中免疫反应网络的潜在调节因子。
Front Immunol. 2021 Jan 8;11:608666. doi: 10.3389/fimmu.2020.608666. eCollection 2020.
9
Long Non-coding RNA CCAT1 Acts as an Oncogene and Promotes Sunitinib Resistance in Renal Cell Carcinoma.长链非编码RNA CCAT1作为一种癌基因,促进肾细胞癌对舒尼替尼的耐药性。
Front Oncol. 2020 Sep 25;10:516552. doi: 10.3389/fonc.2020.516552. eCollection 2020.
10
LncRNA & Wnt signaling in colorectal cancer.长链非编码RNA与结直肠癌中的Wnt信号通路
Cancer Cell Int. 2020 Jul 20;20:326. doi: 10.1186/s12935-020-01412-7. eCollection 2020.
CCAT1: a pivotal oncogenic long non-coding RNA in human cancers.
CCAT1:人类癌症中一种关键的致癌长链非编码RNA
Cell Prolif. 2016 Jun;49(3):255-60. doi: 10.1111/cpr.12252. Epub 2016 May 1.
4
Effect of Cigarette Smoking on Epithelial to Mesenchymal Transition (EMT) in Lung Cancer.吸烟对肺癌上皮-间质转化(EMT)的影响。
J Clin Med. 2016 Apr 11;5(4):44. doi: 10.3390/jcm5040044.
5
A MALAT1/HIF-2α feedback loop contributes to arsenite carcinogenesis.一个MALAT1/HIF-2α反馈环促成了亚砷酸盐致癌作用。
Oncotarget. 2016 Feb 2;7(5):5769-87. doi: 10.18632/oncotarget.6806.
6
The emerging role of lncRNAs in cancer.长链非编码 RNA 在癌症中的新兴作用。
Nat Med. 2015 Nov;21(11):1253-61. doi: 10.1038/nm.3981.
7
Epigenetic silencing of p21 by long non-coding RNA HOTAIR is involved in the cell cycle disorder induced by cigarette smoke extract.长链非编码RNA HOTAIR对p21的表观遗传沉默参与了香烟烟雾提取物诱导的细胞周期紊乱。
Toxicol Lett. 2016 Jan 5;240(1):60-7. doi: 10.1016/j.toxlet.2015.10.016. Epub 2015 Oct 23.
8
Posttranscriptional silencing of the lncRNA MALAT1 by miR-217 inhibits the epithelial-mesenchymal transition via enhancer of zeste homolog 2 in the malignant transformation of HBE cells induced by cigarette smoke extract.miR-217对lncRNA MALAT1的转录后沉默通过zeste同源物2增强子抑制香烟烟雾提取物诱导的HBE细胞恶性转化中的上皮-间质转化。
Toxicol Appl Pharmacol. 2015 Dec 1;289(2):276-85. doi: 10.1016/j.taap.2015.09.016. Epub 2015 Sep 28.
9
Aberrant Expression of CCAT1 Regulated by c-Myc Predicts the Prognosis of Hepatocellular Carcinoma.由c-Myc调控的CCAT1异常表达预测肝细胞癌的预后。
Asian Pac J Cancer Prev. 2015;16(13):5181-5. doi: 10.7314/apjcp.2015.16.13.5181.
10
lncRNAs and microRNAs with a role in cancer development.在癌症发展中起作用的长链非编码RNA和微小RNA。
Biochim Biophys Acta. 2016 Jan;1859(1):169-76. doi: 10.1016/j.bbagrm.2015.06.015. Epub 2015 Jul 4.