Suppr超能文献

真核起始因子3i(eIF3i)的活性通过调节血管内皮生长因子受体(VEGFR)和细胞外信号调节激酶(ERK)的翻译,对肿瘤诱导的血管生成中的内皮细胞至关重要。

eIF3i activity is critical for endothelial cells in tumor induced angiogenesis through regulating VEGFR and ERK translation.

作者信息

Zhang Yaguang, Wang Ping, Zhang Qian, Yao Xiaomin, Zhao Linjie, Liu Yibin, Liu Xiaowei, Tao Rui, Yu Chuan, Li Yuhao, Song Xiangrong, Yao Shaohua

机构信息

State Key Laboratory of Biotherapy/Collaborative Innovation Center of Biotherapy, West China Hospital, Sichuan University, Chengdu, China.

Key Laboratory of Tumor Microenvironment and Neurovascular Regulation, Nankai University School of Medicine, Tianjin, China.

出版信息

Oncotarget. 2017 Mar 21;8(12):19968-19979. doi: 10.18632/oncotarget.15274.

Abstract

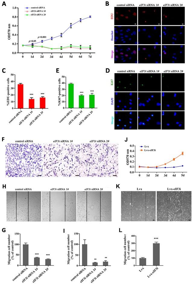
Translational control is a critical step in the regulation of gene expression. Accumulating evidence shows that translational control of a subgroup of mRNAs tends to be selective. However, our understanding of the function of selective translational control in endothelial cells is still incomplete. We found that a key translational regulator, eIF3i, is highly expressed in endothelial cells during embryonic and tumor angiogenesis. Knockdown of eIF3i restrained cell proliferation and migration in endothelial cells. In zebrafish angiogenesis model, eIF3i mutant endothelial cells could not respond to induction signals from tumor mass. Mechanistically, we showed that eIF3i knockdown reduced VEGFR/ERK signaling by down-regulating VEGFR2 and ERK protein expression. Gene therapy model suggested that the growth and metastasis of cancer cells were suppressed by eIF3i shRNA. Therefore, our work established a selective translational regulatory mechanism during tumor induced angiogenesis and suggested that targeting eIF3i may be applicable for anticancer therapy.

摘要

翻译控制是基因表达调控中的关键步骤。越来越多的证据表明,一组mRNA的翻译控制往往具有选择性。然而,我们对内皮细胞中选择性翻译控制功能的理解仍不完整。我们发现,一个关键的翻译调节因子eIF3i在胚胎期和肿瘤血管生成过程中的内皮细胞中高度表达。敲低eIF3i可抑制内皮细胞的增殖和迁移。在斑马鱼血管生成模型中,eIF3i突变内皮细胞无法对肿瘤块的诱导信号作出反应。从机制上来说,我们发现敲低eIF3i可通过下调VEGFR2和ERK蛋白表达来降低VEGFR/ERK信号传导。基因治疗模型表明,eIF3i shRNA可抑制癌细胞的生长和转移。因此,我们的研究建立了肿瘤诱导血管生成过程中的一种选择性翻译调控机制,并表明靶向eIF3i可能适用于抗癌治疗。

https://cdn.ncbi.nlm.nih.gov/pmc/blobs/0d5d/5386737/f2d39353a76d/oncotarget-08-19968-g001.jpg

文献AI研究员

20分钟写一篇综述,助力文献阅读效率提升50倍。

立即体验

用中文搜PubMed

大模型驱动的PubMed中文搜索引擎

马上搜索

文档翻译

学术文献翻译模型,支持多种主流文档格式。

立即体验