Suppr超能文献

Shp2在白细胞介素-6诱导的乳腺癌细胞上皮-间质转化中起关键作用。

Shp2 Plays a Critical Role in IL-6-Induced EMT in Breast Cancer Cells.

作者信息

Sun Xuan, Zhang Jie, Wang Zhiyong, Ji Wei, Tian Ran, Zhang Fei, Niu Ruifang

机构信息

Public Laboratory, Tianjin Medical University Cancer Institute and Hospital, National Clinical Research Center for Cancer, Tianjin 300060, China.

Key Laboratory of Cancer Prevention and Therapy, Tianjin Medical University Cancer Institute and Hospital, Tianjin 300060, China.

出版信息

Int J Mol Sci. 2017 Feb 13;18(2):395. doi: 10.3390/ijms18020395.

Abstract

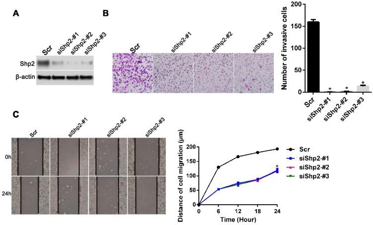
Accumulative evidence demonstrates that the protein tyrosine phosphatase Shp2 functions as a powerful tumor promoter in many types of cancers. Abnormal expression of Shp2 has been implicated in many human malignancies. Overexpression of Shp2 in cancer tissues is correlated with cancer metastasis, resistance to targeted therapy, and poor prognosis. The well-known function of Shp2 is its positive role in regulating cellular signaling initiated by growth factors and cytokines, including interleukin-6 (IL-6). Several recent studies have shown that Shp2 is required for epithelial-mesenchymal transition (EMT), triggered by growth factors. However, whether Shp2 is involved in IL-6-signaling-promoted breast cancer EMT and progression, remains undefined. In this study, we showed that exogenous and endogenous IL-6 can enhance breast cancer invasion and migration, through the promotion of EMT. IL-6 also induces the activation of Erk1/2 and the phosphorylation of Shp2. Knockdown of Shp2 attenuated the IL-6-induced downregulation of E-cadherin, as well as IL-6-promoted cell migration and invasion. Moreover, by using Shp2 phosphatase mutants, phosphor-tyrosine mimicking, and deficiency mutants, we provided evidence that the phosphatase activity of Shp2 and its tyrosine phosphorylation, are necessary for the IL-6-induced downregulation of E-cadherin and the phosphorylation of Erk1/2. Our findings uncover an important function that links Shp2 to IL-6-promoted breast cancer progression.

摘要

越来越多的证据表明,蛋白酪氨酸磷酸酶Shp2在多种癌症中发挥着强大的肿瘤促进作用。Shp2的异常表达与许多人类恶性肿瘤有关。癌症组织中Shp2的过表达与癌症转移、对靶向治疗的耐药性以及不良预后相关。Shp2的一个众所周知的功能是它在调节由生长因子和细胞因子(包括白细胞介素-6,IL-6)引发的细胞信号传导中发挥的积极作用。最近的几项研究表明,生长因子触发的上皮-间质转化(EMT)需要Shp2参与。然而,Shp2是否参与IL-6信号促进的乳腺癌EMT和进展仍不明确。在本研究中,我们发现外源性和内源性IL-6可通过促进EMT来增强乳腺癌的侵袭和迁移能力。IL-6还可诱导Erk1/2的激活和Shp2的磷酸化。敲低Shp2可减弱IL-6诱导的E-钙黏蛋白下调以及IL-6促进的细胞迁移和侵袭。此外,通过使用Shp2磷酸酶突变体、磷酸酪氨酸模拟物和缺陷突变体,我们证明了Shp2的磷酸酶活性及其酪氨酸磷酸化对于IL-6诱导的E-钙黏蛋白下调和Erk1/2磷酸化是必需的。我们的研究结果揭示了Shp2与IL-6促进的乳腺癌进展之间的重要联系。

https://cdn.ncbi.nlm.nih.gov/pmc/blobs/96a5/5343930/175be0080fa3/ijms-18-00395-g001.jpg

文献AI研究员

20分钟写一篇综述,助力文献阅读效率提升50倍。

立即体验

用中文搜PubMed

大模型驱动的PubMed中文搜索引擎

马上搜索

文档翻译

学术文献翻译模型,支持多种主流文档格式。

立即体验