Suppr超能文献

Akt1介导的肌肉生长的RNA测序和代谢组学分析揭示了再生途径的调控以及肌肉分泌组的变化。

RNA-seq and metabolomic analyses of Akt1-mediated muscle growth reveals regulation of regenerative pathways and changes in the muscle secretome.

作者信息

Wu Chia-Ling, Satomi Yoshinori, Walsh Kenneth

机构信息

Molecular Cardiology, Whitaker Cardiovascular Institute, Boston University School of Medicine, 715 Albany Street, W-611, Boston, MA, 02118, USA.

Integrated Technology Research Laboratories, Takeda Pharmaceutical Co. Ltd., 26-1, Muraoka-Higashi 2-chome, Fujisawa, Kanagawa, 251-8555, Japan.

出版信息

BMC Genomics. 2017 Feb 16;18(1):181. doi: 10.1186/s12864-017-3548-2.

Abstract

BACKGROUND

Skeletal muscle is a major regulator of systemic metabolism as it serves as the major site for glucose disposal and the main reservoir for amino acids. With aging, cachexia, starvation, and myositis, there is a preferential loss of fast glycolytic muscle fibers. We previously reported a mouse model in which a constitutively-active Akt transgene is induced to express in a subset of muscle groups leading to the hypertrophy of type IIb myofibers with an accompanying increase in strength. This muscle growth protects mice in various cardio-metabolic disease models, but little is known about the underlying cellular and molecular mechanisms by which fast-twitch muscle impacts disease processes and regulates distant tissues. In the present study, poly (A) + tail mRNA-seq and non-targeted metabolomics were performed to characterize the transcriptome and metabolome of the hypertrophic gastrocnemius muscle from Akt1-transgenic mice.

RESULTS

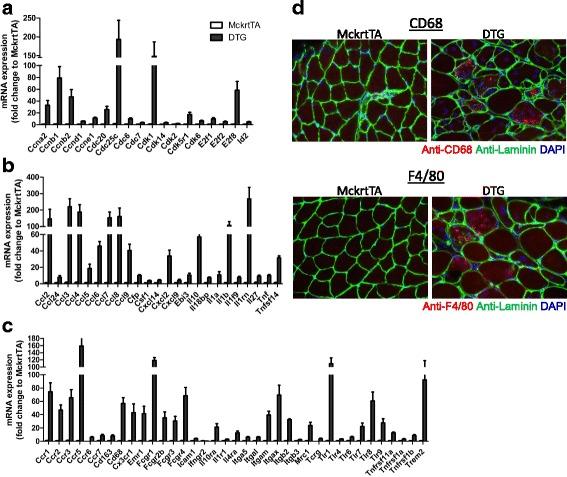
Combined metabolomics and transcriptomic analyses revealed that Akt1-induced muscle growth mediated a metabolic shift involving reductions in glycolysis and oxidative phosphorylation, but enhanced pentose phosphate pathway activation and increased branch chain amino acid accumulation. Pathway analysis for the 4,027 differentially expressed genes in muscle identified enriched signaling pathways involving growth, cell cycle regulation, and inflammation. Consistent with a regenerative transcriptional signature, the transgenic muscle tissue was found to be comprised of fibers with centralized nuclei that are positive for embryonic myosin heavy chain. Immunohistochemical analysis also revealed the presence of inflammatory cells associated with the regenerating fibers. Signal peptide prediction analysis revealed 240 differentially expressed in muscle transcripts that potentially encode secreted proteins. A number of these secreted factors have signaling properties that are consistent with the myogenic, metabolic and cardiovascular-protective properties that have previously been associated with type IIb muscle growth.

CONCLUSIONS

This study provides the first extensive transcriptomic sequencing/metabolomics analysis for a model of fast-twitch myofiber growth. These data reveal that enhanced Akt signaling promotes the activation of pathways that are important for the production of proteins and nucleic acids. Numerous transcripts potentially encoding muscle secreted proteins were identified, indicating the importance of fast-twitch muscle in inter-tissue communication.

摘要

背景

骨骼肌是全身代谢的主要调节者,因为它是葡萄糖代谢的主要场所和氨基酸的主要储存库。随着衰老、恶病质、饥饿和肌炎的发生,快速糖酵解肌纤维会优先丢失。我们之前报道了一种小鼠模型,其中组成型激活的Akt转基因在一部分肌肉群中被诱导表达,导致IIb型肌纤维肥大,并伴随力量增加。这种肌肉生长在各种心血管代谢疾病模型中对小鼠起到保护作用,但对于快肌纤维影响疾病进程并调节远处组织的潜在细胞和分子机制知之甚少。在本研究中,进行了聚腺苷酸尾mRNA测序和非靶向代谢组学分析,以表征Akt1转基因小鼠肥大腓肠肌的转录组和代谢组。

结果

代谢组学和转录组学联合分析表明,Akt1诱导的肌肉生长介导了一种代谢转变,包括糖酵解和氧化磷酸化减少,但磷酸戊糖途径激活增强以及支链氨基酸积累增加。对肌肉中4027个差异表达基因的通路分析确定了涉及生长、细胞周期调控和炎症的富集信号通路。与再生转录特征一致,转基因肌肉组织被发现由具有中央核的纤维组成,这些纤维对胚胎肌球蛋白重链呈阳性。免疫组织化学分析还揭示了与再生纤维相关的炎症细胞的存在。信号肽预测分析显示,在肌肉转录本中有240个差异表达,这些转录本可能编码分泌蛋白。其中许多分泌因子具有与IIb型肌肉生长相关的成肌、代谢和心血管保护特性一致的信号特性。

结论

本研究首次对快肌纤维生长模型进行了广泛的转录组测序/代谢组学分析。这些数据表明,增强的Akt信号促进了对蛋白质和核酸产生重要的通路的激活。鉴定出了许多可能编码肌肉分泌蛋白的转录本,表明快肌纤维在组织间通讯中的重要性。

https://cdn.ncbi.nlm.nih.gov/pmc/blobs/0b98/5314613/549d1253c55f/12864_2017_3548_Fig1_HTML.jpg

文献检索

告别复杂PubMed语法,用中文像聊天一样搜索,搜遍4000万医学文献。AI智能推荐,让科研检索更轻松。

立即免费搜索

文件翻译

保留排版,准确专业,支持PDF/Word/PPT等文件格式,支持 12+语言互译。

免费翻译文档

深度研究

AI帮你快速写综述,25分钟生成高质量综述,智能提取关键信息,辅助科研写作。

立即免费体验