Robert and Arlene Kogod Center on Aging, Mayo Clinic College of Medicine, Mayo Clinic 200 First Street Southwest, Rochester, Minnesota 55905, USA.
Department of Physical Medicine and Rehabilitation, Mayo Clinic College of Medicine, Rochester, Minnesota 55905, USA.
Nat Commun. 2017 Feb 23;8:14532. doi: 10.1038/ncomms14532.
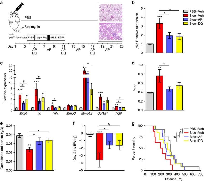
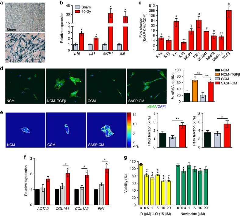
Idiopathic pulmonary fibrosis (IPF) is a fatal disease characterized by interstitial remodelling, leading to compromised lung function. Cellular senescence markers are detectable within IPF lung tissue and senescent cell deletion rejuvenates pulmonary health in aged mice. Whether and how senescent cells regulate IPF or if their removal may be an efficacious intervention strategy is unknown. Here we demonstrate elevated abundance of senescence biomarkers in IPF lung, with p16 expression increasing with disease severity. We show that the secretome of senescent fibroblasts, which are selectively killed by a senolytic cocktail, dasatinib plus quercetin (DQ), is fibrogenic. Leveraging the bleomycin-injury IPF model, we demonstrate that early-intervention suicide-gene-mediated senescent cell ablation improves pulmonary function and physical health, although lung fibrosis is visibly unaltered. DQ treatment replicates benefits of transgenic clearance. Thus, our findings establish that fibrotic lung disease is mediated, in part, by senescent cells, which can be targeted to improve health and function.
特发性肺纤维化 (IPF) 是一种致命疾病,其特征为间质重塑,导致肺功能受损。在特发性肺纤维化肺组织中可检测到细胞衰老标志物,而衰老细胞的清除可使老年小鼠的肺部恢复健康。目前尚不清楚衰老细胞是否调节特发性肺纤维化,或者清除衰老细胞是否可能是一种有效的干预策略。本研究表明,特发性肺纤维化肺中衰老生物标志物的丰度升高,p16 的表达随疾病严重程度增加而增加。本研究表明,衰老成纤维细胞的分泌组(通过选择性杀死衰老细胞的衰老裂解鸡尾酒达沙替尼加槲皮素[DQ])具有成纤维细胞活性。利用博来霉素诱导的特发性肺纤维化模型,本研究表明,早期干预自杀基因介导的衰老细胞消融可改善肺功能和身体健康,尽管肺纤维化肉眼上没有改变。DQ 治疗复制了转基因清除的益处。因此,本研究结果表明,部分纤维化肺疾病是由衰老细胞介导的,可通过靶向衰老细胞来改善健康和功能。