The Saban Research Institute, Children's Hospital Los Angeles, Los Angeles, CA 90027, USA.
Departments of Pediatrics and of Biochemistry and Molecular Biology, University of Southern California Keck School of Medicine, Los Angeles, CA 90089, USA.
Cell Death Dis. 2017 Feb 23;8(2):e2622. doi: 10.1038/cddis.2017.42.
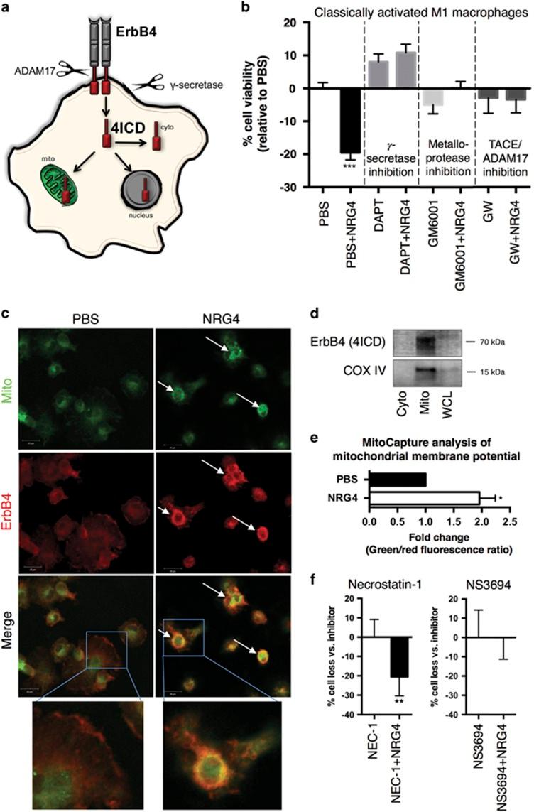
Efficient clearance of pro-inflammatory macrophages from tissues after resolution of a challenge is critical to prevent prolonged inflammation. Defects in clearance can contribute to conditions such as inflammatory bowel disease, and thus may be therapeutically targetable. However, the signaling pathways that induce termination of pro-inflammatory macrophages are incompletely defined. We tested whether the ErbB4 receptor tyrosine kinase, previously not known to have role in macrophage biology, is involved in this process. In vitro, pro-inflammatory activation of cultured murine and human macrophages induced ErbB4 expression; in contrast, other ErbB family members were not induced in pro-inflammatory cells, and other innate immune lineages (dendritic cells, neutrophils) did not express detectable ErbB4 levels. Treatment of activated pro-inflammatory macrophages with the ErbB4 ligand neuregulin-4 (NRG4) induced apoptosis. ErbB4 localized to the mitochondria in these cells. Apoptosis was accompanied by loss of mitochondrial membrane potential, and was dependent upon the proteases that generate the cleaved ErbB4 intracellular domain fragment, suggesting a requirement for this fragment and mitochondrial pathway apoptosis. In vivo, ErbB4 was highly expressed on pro-inflammatory macrophages but not neutrophils during experimental DSS colitis in C57Bl/6 mice. Active inflammation in this model suppressed NRG4 expression, which may allow for macrophage persistence and ongoing inflammation. Consistent with this notion, NRG4 levels rebounded during the recovery phase, and administration of exogenous NRG4 during colitis reduced colonic macrophage numbers and ameliorated inflammation. These data define a novel role for ErbB4 in macrophage apoptosis, and outline a mechanism of feedback inhibition that may promote resolution of colitis.
组织中促炎巨噬细胞在挑战消退后有效清除对于防止长期炎症至关重要。清除缺陷可能导致炎症性肠病等疾病,因此可能成为治疗靶点。然而,诱导促炎巨噬细胞终止的信号通路尚未完全确定。我们测试了先前未知在巨噬细胞生物学中具有作用的 ErbB4 受体酪氨酸激酶是否参与这一过程。在体外,培养的鼠和人巨噬细胞的促炎激活诱导 ErbB4 表达;相比之下,其他 ErbB 家族成员在促炎细胞中未被诱导,其他固有免疫谱系(树突状细胞、中性粒细胞)未表达可检测到的 ErbB4 水平。用 ErbB4 配体神经调节蛋白 4(NRG4)处理激活的促炎巨噬细胞可诱导细胞凋亡。ErbB4 在这些细胞中定位于线粒体。细胞凋亡伴随着线粒体膜电位的丧失,并且依赖于产生裂解 ErbB4 细胞内结构域片段的蛋白酶,这表明需要该片段和线粒体途径凋亡。在体内,在 C57Bl/6 小鼠实验性 DSS 结肠炎期间,促炎巨噬细胞而非中性粒细胞高度表达 ErbB4。在该模型中,活跃的炎症抑制了 NRG4 的表达,这可能允许巨噬细胞持续存在和持续炎症。与这一观点一致,NRG4 水平在恢复期反弹,在结肠炎期间给予外源性 NRG4 可减少结肠巨噬细胞数量并改善炎症。这些数据定义了 ErbB4 在巨噬细胞凋亡中的新作用,并概述了一种可能促进结肠炎消退的反馈抑制机制。