Crous P W, Wingfield M J, Burgess T I, Hardy G E St J, Crane C, Barrett S, Cano-Lira J F, Le Roux J J, Thangavel R, Guarro J, Stchigel A M, Martín M P, Alfredo D S, Barber P A, Barreto R W, Baseia I G, Cano-Canals J, Cheewangkoon R, Ferreira R J, Gené J, Lechat C, Moreno G, Roets F, Shivas R G, Sousa J O, Tan Y P, Wiederhold N P, Abell S E, Accioly T, Albizu J L, Alves J L, Antoniolli Z I, Aplin N, Araújo J, Arzanlou M, Bezerra J D P, Bouchara J-P, Carlavilla J R, Castillo A, Castroagudín V L, Ceresini P C, Claridge G F, Coelho G, Coimbra V R M, Costa L A, da Cunha K C, da Silva S S, Daniel R, de Beer Z W, Dueñas M, Edwards J, Enwistle P, Fiuza P O, Fournier J, García D, Gibertoni T B, Giraud S, Guevara-Suarez M, Gusmão L F P, Haituk S, Heykoop M, Hirooka Y, Hofmann T A, Houbraken J, Hughes D P, Kautmanová I, Koppel O, Koukol O, Larsson E, Latha K P D, Lee D H, Lisboa D O, Lisboa W S, López-Villalba Á, Maciel J L N, Manimohan P, Manjón J L, Marincowitz S, Marney T S, Meijer M, Miller A N, Olariaga I, Paiva L M, Piepenbring M, Poveda-Molero J C, Raj K N A, Raja H A, Rougeron A, Salcedo I, Samadi R, Santos T A B, Scarlett K, Seifert K A, Shuttleworth L A, Silva G A, Silva M, Siqueira J P Z, Souza-Motta C M, Stephenson S L, Sutton D A, Tamakeaw N, Telleria M T, Valenzuela-Lopez N, Viljoen A, Visagie C M, Vizzini A, Wartchow F, Wingfield B D, Yurchenko E, Zamora J C, Groenewald J Z
CBS-KNAW Fungal Biodiversity Centre, P.O. Box 85167, 3508 AD Utrecht, The Netherlands;; Department of Microbiology and Plant Pathology, Forestry and Agricultural Biotechnology Institute (FABI), University of Pretoria, P. Bag X20, Pretoria 0028, South Africa.
Forestry and Agricultural Biotechnology Institute (FABI), University of Pretoria, Pretoria 0002, South Africa.
Persoonia. 2016 Dec;37:218-403. doi: 10.3767/003158516X694499. Epub 2016 Dec 21.
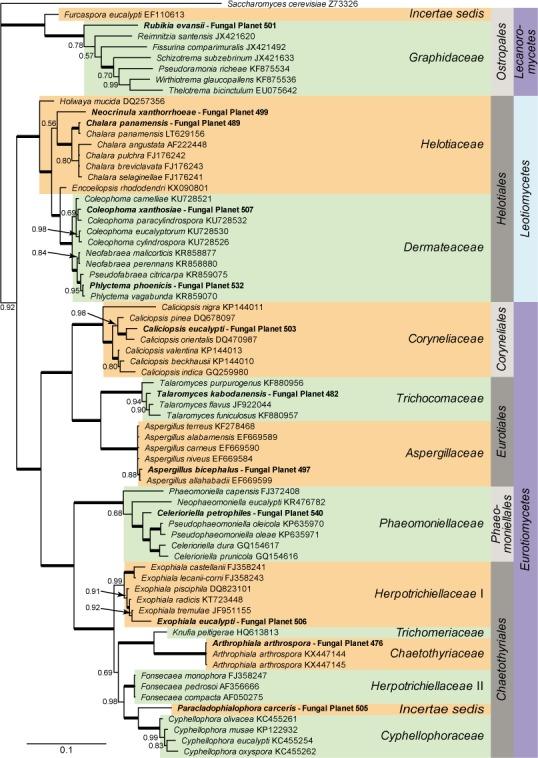
Novel species of fungi described in this study include those from various countries as follows: : on sp., on , (incl. gen. nov.) on , on , on , on , on sp., on , on , on , on , on , on , (incl. gen. nov.) on the cocoon of an unidentified microlepidoptera, (incl. gen. nov.) on , on , (incl. gen. nov.) on sp., on dead ant, on sp., on sp., on , on , on sp., on , on , on , on , on , on , on , on sp., on , on sp., and on : (incl gen. nov.) on , (incl. gen. nov.) on , (endophyte from ), on sandy soil, on soil, on dead leaves and sticks, on decayed angiosperm trunk, on , and on . : on : from submerged wood, and from fluids of a wastewater treatment plant. : , , , and (all on ): on dead semi-woody stems, and from soil. : from hypersaline soil. : from leaves of sp. : on × , (incl. gen. nov.) on , on , (incl. gen. nov.) on , on sp., (incl. gen. nov.) as hyperparasite on on leaves of , (incl. gen. nov.) on , and on : from soil. : on , on sp., (incl. gen. nov.) on , on , on , on , and on : from needle litter of cf. . : on leaves of sp., (incl. gen. nov.) on , (incl. gen. nov.) on sp., and (incl. gen. nov.) on : on bare ground in field, on small fallen branches of , in humus of , and (incl. gen. nov.) from soil. : on , and on . : from dead stromata of on bark of . : from house dust. : (incl. gen. nov.) on sp, on leaf litter, from human toenail, from knee wound of a soldier, and from sp Morphological and culture characteristics along with DNA barcodes are provided.
……在……上,……在……上,(包括新属……)在……上,在……上,在……上,在……上,在……上,……在……上,在……上,在……上,在……上,在……上,在……上,在……上,(包括新属……)在一种未鉴定的微鳞翅目昆虫的茧上,(包括新属……)在……上,在……上,(包括新属……)在……上,在死蚂蚁上,在……上,在……上,在……上,在……上,在……上,在……上,在……上,在……上,在……上,在……上,在……上,在……上,在……上,在……上,在……上,在……上,在……上,在……上,在……上,在……上,在……上,在……上,在……上,在……上,在……上,在……上,在……上,在……上,在……上,在……上,在……上,在……上,在……上,在……上,在……上,在……上,在……上,在……上,在……上,在……上,在……上,在……上,在……上,在……上,在……上,在……上,在……上,在……上,在……上,在……上,在……上,在……上,在……上,在……上,在……上,在……上,在……上,在……上,在……上,在……上,在……上,在……上,在……上,在……上,在……上,在……上,在……上,在……上,在……上,在……上,在……上,在……上,在……上,在……上,在……上,在……上,在……上,在……上,在……上,在……上,在……上,在……上,在……上,在……上,在……上,在……上,在……上,在……上,在……上,在……上,在……上,在……上,在……上,在……上,在……上,在……上,在……上,在……上,在……上,在……上,在……上,在……上,在……上,在……上,在……上,在……上,在……上,在……上,在……上,在……上,在……上,在……上,在……上,在……上,在……上,在……上,在……上,在……上,在……上,在……上,在……上,在……上,在……上,在……上,在……上,在……上,在……上,在……上,在……上,在……上,在……上,在……上,在……上,在……上,在……上,在……上,在……上,在……上,在……上,在……上,在……上,在……上,在……上,在……上,在……上,在……上,在……上,在……上,在……上,在……上,在……上,在……上,在……上,在……上,在……上,在……上,在……上,在……上,在……上,在……上,在……上,在……上,在……上,在……上,在……上,在……上,在……上,在……上,在……上,在……上,在……上,在……上,在……上,在……上,在……上,在……上,在……上,在……上,在……上,在……上,在……上,在……上,在……上,在……上,在……上,在……上,在……上,在……上,在……上,在……上,在……上,在……上,在……上,在……上,在……上,在……上,在……上,在……上
提供了形态学、培养特征以及DNA条形码信息。 (原文中存在较多省略号,可能是记录不完整,翻译时尽量保留了原文结构)