Lauridsen Holly M, Gonzalez Anjelica L
Department of Biomedical Engineering, Yale University, New Haven, CT, United States of America.
PLoS One. 2017 Feb 24;12(2):e0171386. doi: 10.1371/journal.pone.0171386. eCollection 2017.
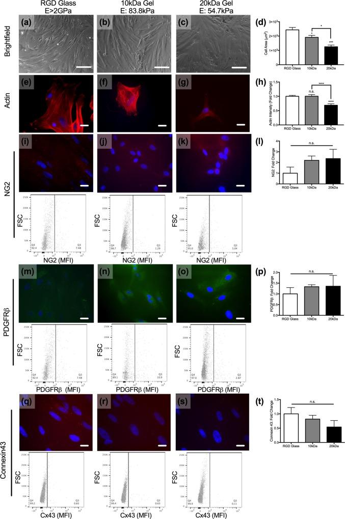
The vascular basement membrane-a thin, elastic layer of extracellular matrix separating and encasing vascular cells-provides biological and mechanical cues to endothelial cells, pericytes, and migrating leukocytes. In contrast, experimental scaffolds typically used to replicate basement membranes are stiff and bio-inert. Here, we present thin, porated polyethylene glycol hydrogels to replicate human vascular basement membranes. Like commercial transwells, our hydrogels are approximately 10μm thick, but like basement membranes, the hydrogels presented here are elastic (E: 50-80kPa) and contain a dense network of small pores. Moreover, the inclusion of bioactive domains introduces receptor-mediated biochemical signaling. We compare elastic hydrogels to common culture substrates (E: >2GPa) for human endothelial cell and pericyte monolayers and bilayers to replicate postcapillary venules in vitro. Our data demonstrate that substrate elasticity facilitates differences in vascular phenotype, supporting expression of vascular markers that are increasingly replicative of venules. Endothelial cells differentially express vascular markers, like EphB4, and leukocyte adhesion molecules, such as ICAM-1, with decreased mechanical stiffness. With porated PEG hydrogels we demonstrate the ability to evaluate and observe leukocyte recruitment across endothelial cell and pericyte monolayers and bilayers, reporting that basement membrane scaffolds can significantly alter the rate of vascular migration in experimental systems. Overall, this study demonstrates the creation and utility of a new and accessible method to recapture the mechanical and biological complexity of human basement membranes in vitro.
血管基底膜是一层薄的、弹性的细胞外基质层,分隔并包裹血管细胞,它为内皮细胞、周细胞和迁移的白细胞提供生物学和力学信号。相比之下,通常用于复制基底膜的实验支架坚硬且生物惰性。在此,我们展示了薄的、有孔的聚乙二醇水凝胶来复制人类血管基底膜。与商用Transwell类似,我们的水凝胶厚度约为10μm,但与基底膜一样,此处展示的水凝胶具有弹性(弹性模量E:50 - 80kPa)且含有密集的小孔网络。此外,生物活性结构域的加入引入了受体介导的生化信号传导。我们将弹性水凝胶与常见的培养底物(弹性模量E:>2GPa)用于人类内皮细胞和周细胞单层及双层,以在体外复制毛细血管后微静脉。我们的数据表明,底物弹性促进了血管表型的差异,支持越来越类似于微静脉的血管标志物的表达。内皮细胞会随着机械硬度的降低而差异表达血管标志物,如EphB4,以及白细胞粘附分子,如ICAM - 1。通过有孔的聚乙二醇水凝胶,我们展示了评估和观察白细胞在内皮细胞和周细胞单层及双层上募集的能力,并报告基底膜支架可显著改变实验系统中血管迁移的速率。总体而言,本研究展示了一种新的、可获取的方法的创建及其效用,该方法可在体外重现人类基底膜的机械和生物学复杂性。