Suppr超能文献

葡萄糖剥夺通过TRAIL死亡受体诱导ATF4介导的细胞凋亡。

Glucose Deprivation Induces ATF4-Mediated Apoptosis through TRAIL Death Receptors.

作者信息

Iurlaro Raffaella, Püschel Franziska, León-Annicchiarico Clara Lucía, O'Connor Hazel, Martin Seamus J, Palou-Gramón Daniel, Lucendo Estefanía, Muñoz-Pinedo Cristina

机构信息

Cell Death Regulation Group, Molecular Mechanisms and Experimental Therapy in Oncology Program, Bellvitge Biomedical Research Institute (IDIBELL), L'Hospitalet de Llobregat, Barcelona, Spain.

Molecular Cell Biology Laboratory, Department of Genetics, The Smurfit Institute, Trinity College, Dublin, Ireland.

出版信息

Mol Cell Biol. 2017 May 2;37(10). doi: 10.1128/MCB.00479-16. Print 2017 May 15.

Abstract

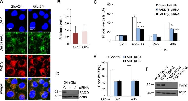
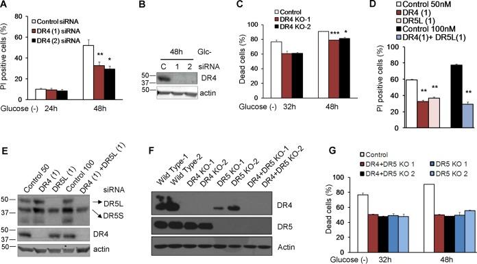
Metabolic stress occurs frequently in tumors and in normal tissues undergoing transient ischemia. Nutrient deprivation triggers, among many potential cell death-inducing pathways, an endoplasmic reticulum (ER) stress response with the induction of the integrated stress response transcription factor ATF4. However, how this results in cell death remains unknown. Here we show that glucose deprivation triggered ER stress and induced the unfolded protein response transcription factors ATF4 and CHOP. This was associated with the nontranscriptional accumulation of TRAIL receptor 1 (TRAIL-R1) (DR4) and with the ATF4-mediated, CHOP-independent induction of TRAIL-R2 (DR5), suggesting that cell death in this context may involve death receptor signaling. Consistent with this, the ablation of TRAIL-R1, TRAIL-R2, FADD, Bid, and caspase-8 attenuated cell death, although the downregulation of TRAIL did not, suggesting ligand-independent activation of TRAIL receptors. These data indicate that stress triggered by glucose deprivation promotes the ATF4-dependent upregulation of TRAIL-R2/DR5 and TRAIL receptor-mediated cell death.

摘要

代谢应激在肿瘤以及经历短暂缺血的正常组织中频繁发生。在众多潜在的诱导细胞死亡途径中,营养剥夺会触发内质网(ER)应激反应,并诱导整合应激反应转录因子ATF4。然而,这是如何导致细胞死亡的仍不清楚。在此我们表明,葡萄糖剥夺会触发内质网应激并诱导未折叠蛋白反应转录因子ATF4和CHOP。这与肿瘤坏死因子相关凋亡诱导配体受体1(TRAIL-R1,又称DR4)的非转录性积累以及ATF4介导的、不依赖CHOP的肿瘤坏死因子相关凋亡诱导配体受体2(TRAIL-R2,又称DR5)的诱导有关,这表明在这种情况下细胞死亡可能涉及死亡受体信号传导。与此一致的是,TRAIL-R1、TRAIL-R2、FADD、Bid和半胱天冬酶-8的缺失会减弱细胞死亡,尽管肿瘤坏死因子相关凋亡诱导配体(TRAIL)的下调不会,这表明TRAIL受体的配体非依赖性激活。这些数据表明,葡萄糖剥夺引发的应激促进了ATF4依赖的TRAIL-R2/DR5上调以及TRAIL受体介导的细胞死亡。

https://cdn.ncbi.nlm.nih.gov/pmc/blobs/0205/5477549/1ca8e791f4ef/zmb9991014810001.jpg

文献AI研究员

20分钟写一篇综述,助力文献阅读效率提升50倍。

立即体验

用中文搜PubMed

大模型驱动的PubMed中文搜索引擎

马上搜索

文档翻译

学术文献翻译模型,支持多种主流文档格式。

立即体验