Suppr超能文献

负压伤口治疗增强骨髓间充质干细胞血管生成能力用于促进大创面伤口愈合的联合治疗

Enhancement of Bone-Marrow-Derived Mesenchymal Stem Cell Angiogenic Capacity by NPWT for a Combinatorial Therapy to Promote Wound Healing with Large Defect.

作者信息

Shou Kangquan, Niu Yahui, Zheng Xun, Ma Zhanjun, Jian Chao, Qi Baiwen, Hu Xiang, Yu Aixi

机构信息

Department of Orthopedics, Zhongnan Hospital of Wuhan University, Wuhan, Hubei 430071, China.

出版信息

Biomed Res Int. 2017;2017:7920265. doi: 10.1155/2017/7920265. Epub 2017 Jan 24.

Abstract

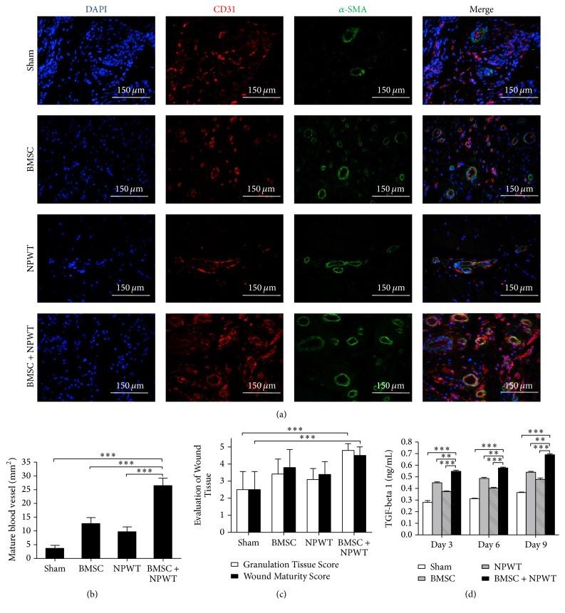
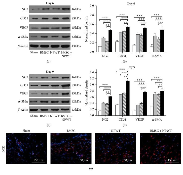
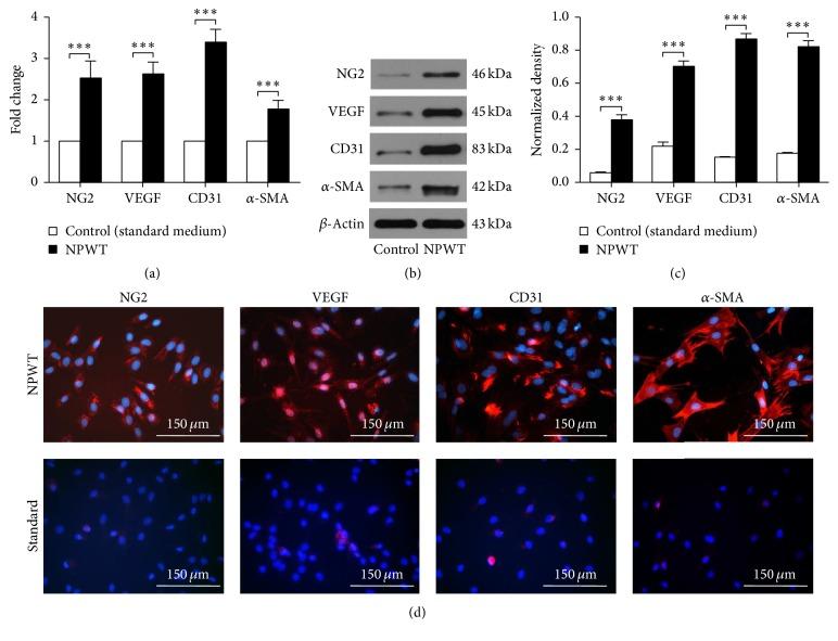
Poor viability of engrafted bone marrow mesenchymal stem cells (BMSCs) often hinders their application for wound healing, and the strategy of how to take full advantage of their angiogenic capacity within wounds still remains unclear. Negative pressure wound therapy (NPWT) has been demonstrated to be effective for enhancing wound healing, especially for the promotion of angiogenesis within wounds. Here we utilized combinatory strategy using the transplantation of BMSCs and NPWT to investigate whether this combinatory therapy could accelerate angiogenesis in wounds. In vitro, after 9-day culture, BMSCs proliferation significantly increased in NPWT group. Furthermore, NPWT induced their differentiation into the angiogenic related cells, which are indispensable for wound angiogenesis. In vivo, rat full-thickness cutaneous wounds treated with BMSCs combined with NPWT exhibited better viability of the cells and enhanced angiogenesis and maturation of functional blood vessels than did local BMSC injection or NPWT alone. Expression of angiogenesis markers (NG2, VEGF, CD31, and -SMA) was upregulated in wounds treated with combined BMSCs with NPWT. Our data suggest that NPWT may act as an inductive role to enhance BMSCs angiogenic capacity and this combinatorial therapy may serve as a simple but efficient clinical solution for complex wounds with large defects.

摘要

移植的骨髓间充质干细胞(BMSCs)活力不佳常常阻碍其在伤口愈合中的应用,并且如何充分利用其在伤口中的血管生成能力这一策略仍不明确。负压伤口治疗(NPWT)已被证明对促进伤口愈合有效,尤其是对促进伤口内血管生成。在此,我们采用BMSCs移植与NPWT相结合的策略,以研究这种联合治疗是否能加速伤口血管生成。在体外,培养9天后,NPWT组BMSCs增殖显著增加。此外,NPWT诱导它们分化为血管生成相关细胞,这些细胞对于伤口血管生成必不可少。在体内,与单独局部注射BMSCs或NPWT相比,联合使用BMSCs与NPWT治疗的大鼠全层皮肤伤口显示出更好的细胞活力,并增强了血管生成以及功能性血管的成熟。联合使用BMSCs与NPWT治疗的伤口中血管生成标志物(NG2、VEGF、CD31和α-SMA)的表达上调。我们的数据表明,NPWT可能起到诱导作用以增强BMSCs的血管生成能力,并且这种联合治疗可能成为治疗具有大缺损的复杂伤口的一种简单而有效的临床解决方案。

https://cdn.ncbi.nlm.nih.gov/pmc/blobs/de2c/5294348/ea8609716c9f/BMRI2017-7920265.001.jpg

文献检索

告别复杂PubMed语法,用中文像聊天一样搜索,搜遍4000万医学文献。AI智能推荐,让科研检索更轻松。

立即免费搜索

文件翻译

保留排版,准确专业,支持PDF/Word/PPT等文件格式,支持 12+语言互译。

免费翻译文档

深度研究

AI帮你快速写综述,25分钟生成高质量综述,智能提取关键信息,辅助科研写作。

立即免费体验