Suppr超能文献

核仁磷酸蛋白与 PIN2/TERF1 相互作用的端粒酶抑制剂 1(PinX1)相互作用,并减弱 PinX1 对端粒酶活性的抑制作用。

Nucleophosmin Interacts with PIN2/TERF1-interacting Telomerase Inhibitor 1 (PinX1) and Attenuates the PinX1 Inhibition on Telomerase Activity.

机构信息

Centre for Protein Science and Crystallography, School of Life Sciences, The Chinese University of Hong Kong, Shatin, N.T., Hong Kong, China.

Laboratory of Tumor and Molecular Biology, Beijing Institute of Biotechnology, Beijing, China.

出版信息

Sci Rep. 2017 Mar 3;7:43650. doi: 10.1038/srep43650.

Abstract

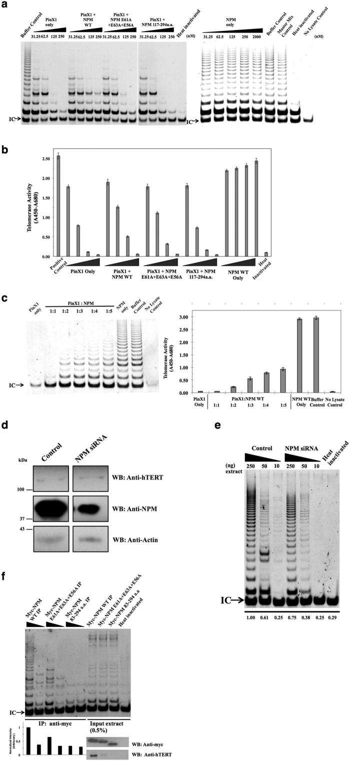
Telomerase activation and telomere maintenance are critical for cellular immortalization and transformation. PIN2/TERF1-interacting telomerase inhibitor 1 (PinX1) is a telomerase regulator and the aberrant expression of PinX1 causes telomere shortening. Identifying PinX1-interacting proteins is important for understanding telomere maintenance. We found that PinX1 directly interacts with nucleophosmin (NPM), a protein that has been shown to positively correlate with telomerase activity. We further showed that PinX1 acts as a linker in the association between NPM and hTERT, the catalytic subunit of telomerase. Additionally, the recruitment of NPM by PinX1 to the telomerase complex could partially attenuate the PinX1-mediated inhibition on telomerase activity. Taken together, our data reveal a novel mechanism that regulates telomerase activation through the interaction between NPM, PinX1 and the telomerase complex.

摘要

端粒酶激活和端粒维持对于细胞永生化和转化至关重要。PIN2/TERF1 相互作用的端粒酶抑制剂 1(PinX1)是一种端粒酶调节剂,PinX1 的异常表达会导致端粒缩短。鉴定与 PinX1 相互作用的蛋白质对于理解端粒维持很重要。我们发现 PinX1 可直接与核仁磷酸蛋白(NPM)相互作用,NPM 是一种与端粒酶活性呈正相关的蛋白质。我们进一步表明,PinX1 作为 NPM 和端粒酶的催化亚基 hTERT 之间关联的连接子发挥作用。此外,PinX1 将 NPM 招募到端粒酶复合物中可部分减弱 PinX1 对端粒酶活性的抑制作用。总之,我们的数据揭示了一种通过 NPM、PinX1 和端粒酶复合物之间的相互作用来调节端粒酶激活的新机制。

https://cdn.ncbi.nlm.nih.gov/pmc/blobs/bc28/5334639/76fd0765425b/srep43650-f1.jpg

文献AI研究员

20分钟写一篇综述,助力文献阅读效率提升50倍。

立即体验

用中文搜PubMed

大模型驱动的PubMed中文搜索引擎

马上搜索

文档翻译

学术文献翻译模型,支持多种主流文档格式。

立即体验