Suppr超能文献

刺激β-肾上腺素能受体通过增加高血糖大鼠胰岛(RIN-m5F)细胞中RAF-1和PDX-1的表达发挥保护作用。

Stimulation of β-adrenergic receptors plays a protective role via increased expression of RAF-1 and PDX-1 in hyperglycemic rat pancreatic islet (RIN-m5F) cells.

作者信息

Safi Sher Zaman, Qvist Rajes, Ong Gracie, Karimian Hamed, Imran Muhammad, Shah Ikram

机构信息

Department of Medicine, Faculty of Medicine, University of Malaya, Kuala Lumpur, Malaysia; Interdisciplinary Research Center in Biomedical Materials (IRCBM), COMSATS Institute of Information Technology, Lahore, Pakistan.

Department of Medicine, Faculty of Medicine, University of Malaya, Kuala Lumpur, Malaysia.

出版信息

Arch Med Sci. 2017 Mar 1;13(2):470-480. doi: 10.5114/aoms.2016.64131. Epub 2016 Dec 5.

Abstract

INTRODUCTION

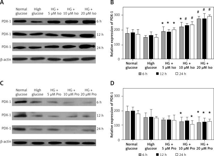
It is a widely held view that a progressive reduction of beta-cell mass occurs in the progression of diabetes. RAF-1 kinase and pancreas duodenal homeobox 1 (PDX-1) are major factors that promote survival of cells and maintain normal insulin functions. In this study we investigated the effect of a β-adrenergic receptor agonist and antagonist on RAF-1 and PDX-1, and their respective effects on apoptosis and insulin release in RIN-m5F cells.

MATERIAL AND METHODS

RIN-m5F cells were cultured in normal (5 mM) and high (25 mM) glucose to mimic diabetic conditions, followed by treatment with 5 µM, 10 µM and 20 µM of isoproterenol and isoproterenol + propranolol for 6, 12 and 24 h. Western blotting and reverse transcription analysis were performed to examine the expression of RAF-1 and PDX-1. Annexin-V-FITC and terminal deoxynucleotidyl transferase dUTP nick-end labeling (TUNEL) assays were used to investigate apoptosis. ELISA was used to measure insulin levels. Reverse transcription polymerase chain reaction was conducted to investigate the expression of genes.

RESULTS

Stimulation of β-adrenergic receptors with isoproterenol significantly induced RAF-1 and PDX-1 genes in a concentration-dependent and time-independent manner. Changes were significant both at protein and mRNA levels. Up-regulation of RAF-1 and PDX-1 was accompanied by improved insulin levels and reduced apoptosis. Concentrations of 10 µM and 20 µM for 12 and 24 h were more effective in achieving significant differences in the experimental and control groups. Propranolol reversed the effect of isoproterenol mostly at maximum concentrations and time periods.

CONCLUSIONS

A positive effect of a β-adrenergic agonist on RAF-1 and PDX-1, reduction in β-cell apoptosis and improved insulin contents can help to understand the pathogenesis of diabetes and to develop novel approaches for the β-cell dysfunction in diabetes.

摘要

引言

人们普遍认为,在糖尿病进展过程中β细胞质量会逐渐减少。RAF-1激酶和胰腺十二指肠同源盒1(PDX-1)是促进细胞存活和维持正常胰岛素功能的主要因素。在本研究中,我们调查了β肾上腺素能受体激动剂和拮抗剂对RAF-1和PDX-1的影响,以及它们对RIN-m5F细胞凋亡和胰岛素释放的各自影响。

材料与方法

将RIN-m5F细胞培养在正常(5 mM)和高(25 mM)葡萄糖中以模拟糖尿病状态,随后用5 µM、10 µM和20 µM的异丙肾上腺素以及异丙肾上腺素+普萘洛尔处理6、12和24小时。进行蛋白质印迹和逆转录分析以检测RAF-1和PDX-1的表达。使用膜联蛋白V-异硫氰酸荧光素(Annexin-V-FITC)和末端脱氧核苷酸转移酶dUTP缺口末端标记(TUNEL)测定法来研究细胞凋亡。使用酶联免疫吸附测定(ELISA)来测量胰岛素水平。进行逆转录聚合酶链反应以研究基因表达。

结果

用异丙肾上腺素刺激β肾上腺素能受体以浓度依赖性和时间非依赖性方式显著诱导RAF-1和PDX-1基因。在蛋白质和mRNA水平上变化均显著。RAF-1和PDX-1的上调伴随着胰岛素水平的改善和细胞凋亡的减少。10 µM和20 µM浓度处理12和24小时在实现实验组和对照组之间的显著差异方面更有效。普萘洛尔大多在最大浓度和时间段逆转了异丙肾上腺素的作用。

结论

β肾上腺素能激动剂对RAF-1和PDX-1的积极作用、β细胞凋亡的减少以及胰岛素含量的改善有助于理解糖尿病的发病机制,并为糖尿病β细胞功能障碍开发新方法。

https://cdn.ncbi.nlm.nih.gov/pmc/blobs/4191/5332455/dda833e1388d/AMS-13-28858-g001.jpg

文献AI研究员

20分钟写一篇综述,助力文献阅读效率提升50倍。

立即体验

用中文搜PubMed

大模型驱动的PubMed中文搜索引擎

马上搜索

文档翻译

学术文献翻译模型,支持多种主流文档格式。

立即体验