• 文献检索
  • 文档翻译
  • 深度研究
  • 学术资讯
  • Suppr Zotero 插件Zotero 插件
  • 邀请有礼
  • 套餐&价格
  • 历史记录
应用&插件
Suppr Zotero 插件Zotero 插件浏览器插件Mac 客户端Windows 客户端微信小程序
定价
高级版会员购买积分包购买API积分包
服务
文献检索文档翻译深度研究API 文档MCP 服务
关于我们
关于 Suppr公司介绍联系我们用户协议隐私条款
关注我们

Suppr 超能文献

核心技术专利:CN118964589B侵权必究
粤ICP备2023148730 号-1Suppr @ 2026

文献检索

告别复杂PubMed语法,用中文像聊天一样搜索,搜遍4000万医学文献。AI智能推荐,让科研检索更轻松。

立即免费搜索

文件翻译

保留排版,准确专业,支持PDF/Word/PPT等文件格式,支持 12+语言互译。

免费翻译文档

深度研究

AI帮你快速写综述,25分钟生成高质量综述,智能提取关键信息,辅助科研写作。

立即免费体验

高频刺激诱导海马神经元释放 sonic hedgehog。

High frequency stimulation induces sonic hedgehog release from hippocampal neurons.

机构信息

Laboratory of Neural Signal Transduction, Institute of Neuroscience and State Key Laboratory of Neuroscience, Shanghai Institutes for Biological Sciences, Chinese Academy of Sciences, University of Chinese Academy of Sciences, Shanghai, China.

Laboratory of Neural Signal Transduction, Institute of Neuroscience and State Key Laboratory of Neuroscience, Shanghai Institutes for Biological Sciences, Chinese Academy of Sciences, Shanghai, China.

出版信息

Sci Rep. 2017 Mar 6;7:43865. doi: 10.1038/srep43865.

DOI:10.1038/srep43865
PMID:28262835
原文链接:https://pmc.ncbi.nlm.nih.gov/articles/PMC5338313/
Abstract

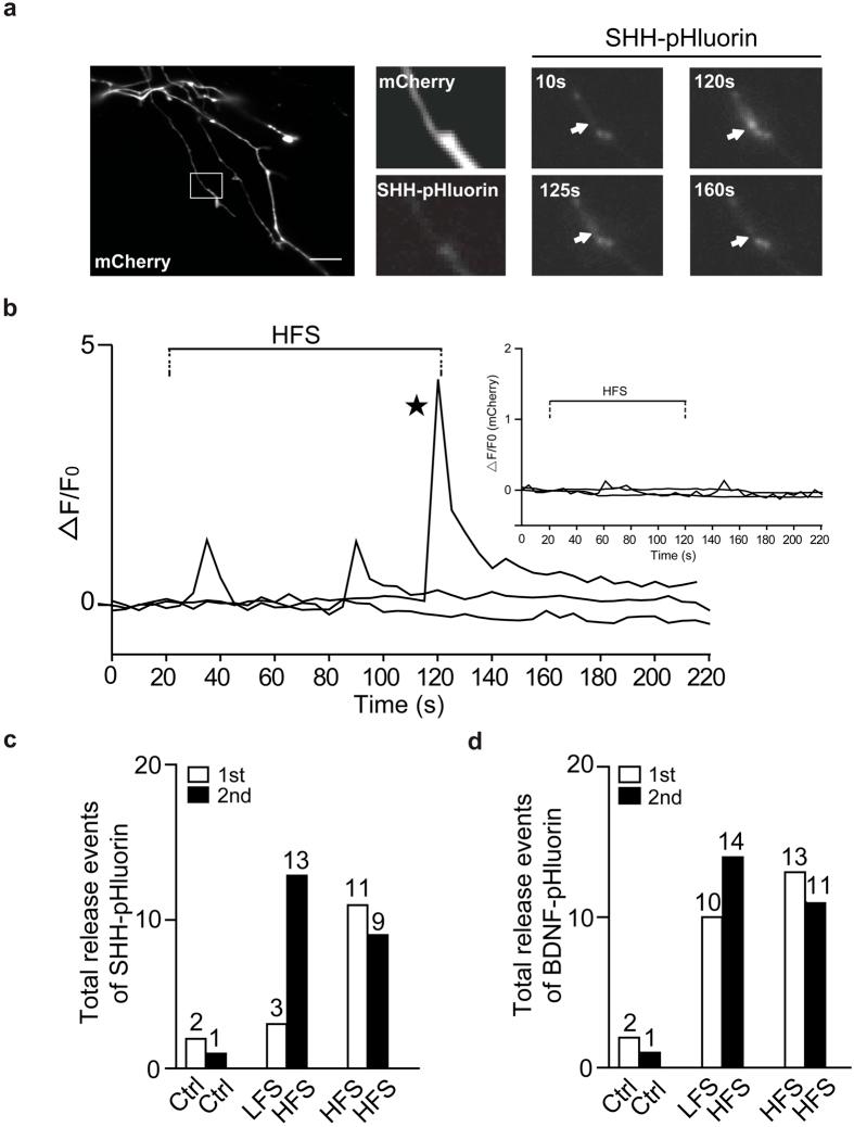
Sonic hedgehog (SHH) as a secreted protein is important for neuronal development in the central nervous system (CNS). However, the mechanism about SHH release remains largely unknown. Here, we showed that SHH was expressed mainly in the synaptic vesicles of hippocampus in both young postnatal and adult rats. High, but not low, frequency stimulation, induces SHH release from the neurons. Moreover, removal of extracellular Ca, application of tetrodotoxin (TTX), an inhibitor of voltage-dependent sodium channels, or downregulation of soluble n-ethylmaleimide-sensitive fusion protein attachment protein receptors (SNAREs) proteins, all blocked SHH release from the neurons in response to HFS. Our findings suggest a novel mechanism to control SHH release from the hippocampal neurons.

摘要

作为一种分泌蛋白,Sonic hedgehog(SHH)对于中枢神经系统(CNS)中的神经元发育非常重要。然而,SHH 释放的机制在很大程度上仍不清楚。在这里,我们发现 SHH 主要在幼年和成年大鼠的海马突触小泡中表达。高频率刺激而非低频率刺激可诱导神经元释放 SHH。此外,去除细胞外 Ca2+、应用电压门控钠通道抑制剂河豚毒素(TTX)或下调可溶性 N-乙基马来酰亚胺敏感融合蛋白附着蛋白受体(SNAREs)蛋白,均可阻断高频刺激引起的神经元 SHH 释放。我们的研究结果表明了一种控制海马神经元 SHH 释放的新机制。

https://cdn.ncbi.nlm.nih.gov/pmc/blobs/e5eb/5338313/ccdd63806e19/srep43865-f4.jpg
https://cdn.ncbi.nlm.nih.gov/pmc/blobs/e5eb/5338313/f4830eb23065/srep43865-f1.jpg
https://cdn.ncbi.nlm.nih.gov/pmc/blobs/e5eb/5338313/34fca33dd707/srep43865-f2.jpg
https://cdn.ncbi.nlm.nih.gov/pmc/blobs/e5eb/5338313/61cf0ab4db94/srep43865-f3.jpg
https://cdn.ncbi.nlm.nih.gov/pmc/blobs/e5eb/5338313/ccdd63806e19/srep43865-f4.jpg
https://cdn.ncbi.nlm.nih.gov/pmc/blobs/e5eb/5338313/f4830eb23065/srep43865-f1.jpg
https://cdn.ncbi.nlm.nih.gov/pmc/blobs/e5eb/5338313/34fca33dd707/srep43865-f2.jpg
https://cdn.ncbi.nlm.nih.gov/pmc/blobs/e5eb/5338313/61cf0ab4db94/srep43865-f3.jpg
https://cdn.ncbi.nlm.nih.gov/pmc/blobs/e5eb/5338313/ccdd63806e19/srep43865-f4.jpg

相似文献

1
High frequency stimulation induces sonic hedgehog release from hippocampal neurons.高频刺激诱导海马神经元释放 sonic hedgehog。
Sci Rep. 2017 Mar 6;7:43865. doi: 10.1038/srep43865.
2
Sonic hedgehog regulates presynaptic terminal size, ultrastructure and function in hippocampal neurons.声波刺猬调控海马神经元突触前终末的大小、超微结构和功能。
J Cell Sci. 2012 Sep 15;125(Pt 18):4207-13. doi: 10.1242/jcs.105080. Epub 2012 May 28.
3
Cellular mechanisms regulating activity-dependent release of native brain-derived neurotrophic factor from hippocampal neurons.调节海马神经元中内源性脑源性神经营养因子活性依赖性释放的细胞机制。
J Neurosci. 2002 Dec 1;22(23):10399-407. doi: 10.1523/JNEUROSCI.22-23-10399.2002.
4
Use-dependent inhibition of synaptic transmission by the secretion of intravesicularly accumulated antipsychotic drugs.囊内蓄积的抗精神病药物分泌导致突触传递的使用依赖性抑制。
Neuron. 2012 Jun 7;74(5):830-44. doi: 10.1016/j.neuron.2012.04.019.
5
Functional tetrodotoxin-resistant Na(+) channels are expressed presynaptically in rat dorsal root ganglia neurons.功能性抗河豚毒素钠通道在大鼠背根神经节神经元的突触前表达。
Neuroscience. 2009 Mar 17;159(2):559-69. doi: 10.1016/j.neuroscience.2008.12.029. Epub 2008 Dec 30.
6
Sonic hedgehog enhances calcium oscillations in hippocampal astrocytes.声猬因子增强海马星形胶质细胞内的钙离子震荡。
J Biol Chem. 2019 Nov 1;294(44):16034-16048. doi: 10.1074/jbc.RA119.007883. Epub 2019 Sep 10.
7
NMDA receptors and L-type voltage-gated Ca²⁺ channels mediate the expression of bidirectional homeostatic intrinsic plasticity in cultured hippocampal neurons.N-甲基-D-天冬氨酸(NMDA)受体和L型电压门控性钙离子通道介导培养的海马神经元中双向稳态内在可塑性的表达。
Neuroscience. 2014 Sep 26;277:610-23. doi: 10.1016/j.neuroscience.2014.07.038. Epub 2014 Jul 31.
8
Extracellular proton modulates GABAergic synaptic transmission in rat hippocampal CA3 neurons.细胞外质子调节大鼠海马CA3神经元中的γ-氨基丁酸能突触传递。
Brain Res. 2007 May 11;1145:213-20. doi: 10.1016/j.brainres.2007.01.121. Epub 2007 Feb 3.
9
Analysis of high intracellular [Na+]-induced release of [3H]noradrenaline in rat hippocampal slices.大鼠海马切片中高细胞内[Na⁺]诱导的[³H]去甲肾上腺素释放的分析。
Neuroscience. 2001;104(3):761-8. doi: 10.1016/s0306-4522(01)00102-6.
10
Processing-dependent trafficking of Sonic hedgehog to the regulated secretory pathway in neurons.神经元中 Sonic hedgehog 依赖于加工的分泌途径转运。
Mol Cell Neurosci. 2011 Mar;46(3):583-96. doi: 10.1016/j.mcn.2010.12.009. Epub 2010 Dec 21.

引用本文的文献

1
Prognostic value of the preoperative prognostic nutritional and systemic immunoinflammatory indexes in patients with colorectal cancer.术前预后营养和全身免疫炎症指标对结直肠癌患者的预后价值
BMC Cancer. 2025 Mar 5;25(1):403. doi: 10.1186/s12885-025-13828-3.
2
Astrocyte Modulation of Synaptic Plasticity Mediated by Activity-Dependent Sonic Hedgehog Signaling.由活性依赖的音猬因子信号介导的星形胶质细胞对突触可塑性的调节
J Neurosci. 2025 Mar 12;45(11):e1336242025. doi: 10.1523/JNEUROSCI.1336-24.2025.
3
Sonic Hedgehog Mediates High Frequency-Dependent Deep Brain Stimulation for the Correction of Motor Deficits in a Parkinson's Disease Model.

本文引用的文献

1
Sonic hedgehog is a regulator of extracellular glutamate levels and epilepsy.音猬因子是细胞外谷氨酸水平和癫痫的调节因子。
EMBO Rep. 2016 May;17(5):682-94. doi: 10.15252/embr.201541569. Epub 2016 Apr 4.
2
Inversion of Sonic hedgehog action on its canonical pathway by electrical activity.电活动对音猬因子在其经典信号通路中作用的反转
Proc Natl Acad Sci U S A. 2015 Mar 31;112(13):4140-5. doi: 10.1073/pnas.1419690112. Epub 2015 Mar 17.
3
The SNARE complex in neuronal and sensory cells.神经元和感觉细胞中的 SNARE 复合物。
音猬因子介导高频依赖性深部脑刺激以纠正帕金森病模型中的运动缺陷。
Neurosci Bull. 2024 Nov;40(11):1732-1738. doi: 10.1007/s12264-024-01306-y. Epub 2024 Nov 6.
4
Astrocyte modulation of synaptic plasticity mediated by activity-dependent Sonic hedgehog signaling.由活性依赖的音猬因子信号介导的星形胶质细胞对突触可塑性的调节
bioRxiv. 2024 Jun 13:2024.04.05.588352. doi: 10.1101/2024.04.05.588352.
5
Shh from mossy cells contributes to preventing NSC pool depletion after seizure-induced neurogenesis and in aging.苔藓状细胞的 Shh 信号有助于预防因癫痫诱导的神经发生和衰老导致的 NSC 库耗竭。
Elife. 2023 Dec 11;12:RP91263. doi: 10.7554/eLife.91263.
6
Sonic hedgehog-dependent recruitment of GABAergic interneurons into the developing visual thalamus.Sonic 刺猬依赖性招募 GABA 能中间神经元进入发育中的视丘脑。
Elife. 2022 Nov 7;11:e79833. doi: 10.7554/eLife.79833.
7
Dopaminergic co-transmission with sonic hedgehog inhibits abnormal involuntary movements in models of Parkinson's disease and L-Dopa induced dyskinesia.多巴胺能共传递与 sonic hedgehog 抑制帕金森病模型和 L-Dopa 诱导的运动障碍中的异常不自主运动。
Commun Biol. 2021 Sep 22;4(1):1071. doi: 10.1038/s42003-021-02567-3.
8
Sonic hedgehog signaling in astrocytes.星型胶质细胞中的 Sonic hedgehog 信号通路。
Cell Mol Life Sci. 2021 Feb;78(4):1393-1403. doi: 10.1007/s00018-020-03668-8. Epub 2020 Oct 20.
9
Smoothened receptor signaling regulates the developmental shift of GABA polarity in rat somatosensory cortex. smoothened 受体信号调节大鼠体感皮层 GABA 极性的发育转变。
J Cell Sci. 2020 Oct 23;133(20):jcs247700. doi: 10.1242/jcs.247700.
10
Sonic Hedgehog Signaling Agonist (SAG) Triggers BDNF Secretion and Promotes the Maturation of GABAergic Networks in the Postnatal Rat Hippocampus.音猬因子信号激动剂(SAG)触发脑源性神经营养因子分泌并促进新生大鼠海马体中γ-氨基丁酸能神经网络的成熟。
Front Cell Neurosci. 2020 Apr 23;14:98. doi: 10.3389/fncel.2020.00098. eCollection 2020.
Mol Cell Neurosci. 2012 May;50(1):58-69. doi: 10.1016/j.mcn.2012.03.009. Epub 2012 Apr 2.
4
Sonic hedgehog distribution within mature hippocampal neurons.音猬因子在成熟海马神经元内的分布。
Commun Integr Biol. 2011 Nov 1;4(6):775-7. doi: 10.4161/cib.17832.
5
Axonal and dendritic synaptotagmin isoforms revealed by a pHluorin-syt functional screen.通过 pHluorin-syt 功能筛选揭示轴突和树突突触结合蛋白异构体。
Mol Biol Cell. 2012 May;23(9):1715-27. doi: 10.1091/mbc.E11-08-0707. Epub 2012 Mar 7.
6
Calcium control of neurotransmitter release.钙对神经递质释放的控制。
Cold Spring Harb Perspect Biol. 2012 Jan 1;4(1):a011353. doi: 10.1101/cshperspect.a011353.
7
A forty-kilodalton protein of the inner membrane is the mitochondrial calcium uniporter.一种四十千道尔顿的内膜蛋白是线粒体钙单向转运蛋白。
Nature. 2011 Jun 19;476(7360):336-40. doi: 10.1038/nature10230.
8
Subcellular localization of Patched and Smoothened, the receptors for Sonic hedgehog signaling, in the hippocampal neuron.Patched 和 Smoothened 是 Sonic hedgehog 信号通路的受体,它们在海马神经元中的亚细胞定位。
J Comp Neurol. 2011 Dec 15;519(18):3684-99. doi: 10.1002/cne.22681.
9
Follistatin-like 1 suppresses sensory afferent transmission by activating Na+,K+-ATPase.卵泡抑素样蛋白 1 通过激活 Na+,K+-ATP 酶来抑制感觉传入的传递。
Neuron. 2011 Mar 10;69(5):974-87. doi: 10.1016/j.neuron.2011.01.022.
10
Mechanisms and function of dendritic exocytosis.树突状胞吐作用的机制和功能。
Neuron. 2011 Mar 10;69(5):856-75. doi: 10.1016/j.neuron.2011.02.032.