Suppr超能文献

抗TNF和CTLA4 Ig治疗均能减轻小鼠葡萄球菌性皮炎的疾病严重程度。

Both anti-TNF and CTLA4 Ig treatments attenuate the disease severity of staphylococcal dermatitis in mice.

作者信息

Na Manli, Wang Wanzhong, Fei Ying, Josefsson Elisabet, Ali Abukar, Jin Tao

机构信息

Department of Rheumatology and Inflammation Research, Institute of Medicine, Sahlgrenska Academy at Gothenburg University, S-41346 Göteborg, Sweden.

Department of Medical Biosciences, Umeå University, Umeå, Sweden.

出版信息

PLoS One. 2017 Mar 6;12(3):e0173492. doi: 10.1371/journal.pone.0173492. eCollection 2017.

Abstract

BACKGROUND

RA patients being treated with biologics are known to have an increased risk of infections. We recently demonstrated that both CTLA4 Ig and anti-TNF treatment aggravate systemic Staphylococcus aureus (S. aureus) infection in mice, but with distinct clinical manifestations. However, the effects of CTLA4 Ig and anti-TNF treatments on a local S. aureus infection (e.g., skin infection) might differ from their effects on a systemic infection.

AIMS

The aim of this study was to examine the differential effects of anti-TNF versus CTLA4 Ig treatment on S. aureus skin infections in mice.

METHOD

Abatacept (CTLA4 Ig), etanercept (anti-TNF treatment) or PBS was given to NMRI mice subcutaneously inoculated with S. aureus strain SH1000. The clinical signs of dermatitis, along with histopathological changes due to skin infection, were compared between the groups.

RESULTS

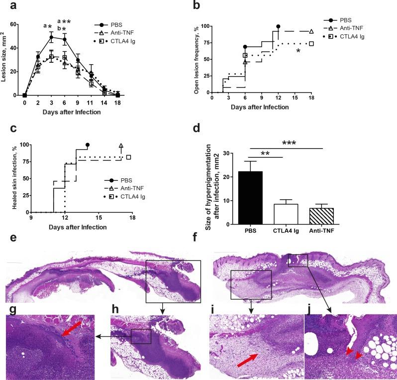
Both CTLA4 Ig and anti-TNF treatment resulted in less severe skin infections and smaller post-infectious hyperpigmentation compared with controls. Consistent with the clinical signs of dermatitis, smaller lesion size, more epithelial hyperplasia and more granulation were found in skin biopsies from mice receiving anti-TNF compared with PBS controls. However, both CTLA4 Ig and anti-TNF therapy tended to prolong the healing time, although this finding was not statistically significant. Serum MCP-1 levels were elevated in the anti-TNF group relative to the CTLA4 Ig and PBS groups, whereas IL-6 levels were higher in PBS controls than in the other two groups. Both anti-TNF and CTLA4 Ig treatments tended to down-regulate the necrosis/apoptosis ratio in the locally infected skin tissue. Importantly, no tangible difference was found in the bacterial burden among groups.

CONCLUSION

Both CTLA4 Ig and anti-TNF therapies attenuate disease severity but may prolong the healing time required for S. aureus skin infections. Neither treatment has an impact on bacterial clearance in skin tissues.

摘要

背景

已知接受生物制剂治疗的类风湿关节炎(RA)患者感染风险增加。我们最近证明,CTLA4 Ig和抗TNF治疗均会加重小鼠全身性金黄色葡萄球菌(S. aureus)感染,但临床表现不同。然而,CTLA4 Ig和抗TNF治疗对局部金黄色葡萄球菌感染(如皮肤感染)的影响可能与其对全身感染的影响不同。

目的

本研究旨在探讨抗TNF与CTLA4 Ig治疗对小鼠金黄色葡萄球菌皮肤感染的不同影响。

方法

将阿巴西普(CTLA4 Ig)、依那西普(抗TNF治疗)或磷酸盐缓冲液(PBS)皮下注射给皮下接种金黄色葡萄球菌菌株SH1000的NMRI小鼠。比较各组间的皮炎临床症状以及皮肤感染引起的组织病理学变化。

结果

与对照组相比,CTLA4 Ig和抗TNF治疗均导致皮肤感染较轻,感染后色素沉着较小。与PBS对照组相比,接受抗TNF治疗的小鼠皮肤活检显示,病变尺寸较小、上皮增生更多、肉芽组织更多,这与皮炎的临床症状一致。然而,CTLA4 Ig和抗TNF治疗均倾向于延长愈合时间,尽管这一发现无统计学意义。抗TNF组血清MCP-1水平相对于CTLA4 Ig组和PBS组升高,而PBS对照组的IL-6水平高于其他两组。抗TNF和CTLA4 Ig治疗均倾向于下调局部感染皮肤组织中的坏死/凋亡比率。重要的是,各组间细菌载量无明显差异。

结论

CTLA4 Ig和抗TNF治疗均减轻疾病严重程度,但可能延长金黄色葡萄球菌皮肤感染所需的愈合时间。两种治疗均对皮肤组织中的细菌清除无影响。

https://cdn.ncbi.nlm.nih.gov/pmc/blobs/a972/5338833/71b1d4c63fa9/pone.0173492.g001.jpg

文献AI研究员

20分钟写一篇综述,助力文献阅读效率提升50倍。

立即体验

用中文搜PubMed

大模型驱动的PubMed中文搜索引擎

马上搜索

文档翻译

学术文献翻译模型,支持多种主流文档格式。

立即体验