Suppr超能文献

髓样细胞血红素加氧酶-1的特异性表达调节肾缺血再灌注损伤。

Specific expression of heme oxygenase-1 by myeloid cells modulates renal ischemia-reperfusion injury.

机构信息

Institute for Medical Immunology (IMI), Université Libre de Bruxelles, Gosselies, Belgium.

Department of Urology, Hôpital Erasme, Université Libre de Bruxelles, Brussels, Belgium.

出版信息

Sci Rep. 2017 Mar 15;7(1):197. doi: 10.1038/s41598-017-00220-w.

Abstract

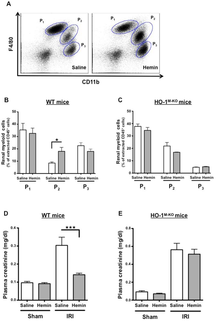
Renal ischemia-reperfusion injury (IRI) is a major risk factor for delayed graft function in renal transplantation. Compelling evidence exists that the stress-responsive enzyme, heme oxygenase-1 (HO-1) mediates protection against IRI. However, the role of myeloid HO-1 during IRI remains poorly characterized. Mice with myeloid-restricted deletion of HO-1 (HO-1), littermate (LT), and wild-type (WT) mice were subjected to renal IRI or sham procedures and sacrificed after 24 hours or 7 days. In comparison to LT, HO-1 exhibited significant renal histological damage, pro-inflammatory responses and oxidative stress 24 hours after reperfusion. HO-1 mice also displayed impaired tubular repair and increased renal fibrosis 7 days after IRI. In WT mice, HO-1 induction with hemin specifically upregulated HO-1 within the CD11b F4/80 subset of the renal myeloid cells. Prior administration of hemin to renal IRI was associated with significant increase of the renal HO-1 CD11b F4/80 myeloid cells in comparison to control mice. In contrast, this hemin-mediated protection was abolished in HO-1 mice. In conclusion, myeloid HO-1 appears as a critical protective pathway against renal IRI and could be an interesting therapeutic target in renal transplantation.

摘要

肾缺血再灌注损伤 (IRI) 是肾移植中延迟移植物功能的一个主要危险因素。有强有力的证据表明,应激反应酶血红素加氧酶-1 (HO-1) 介导对 IRI 的保护作用。然而,髓系 HO-1 在 IRI 中的作用仍未得到充分描述。髓系特异性 HO-1 缺失 (HO-1)、同窝 (LT) 和野生型 (WT) 小鼠进行肾 IRI 或假手术,并在再灌注后 24 小时或 7 天处死。与 LT 相比,HO-1 在再灌注后 24 小时表现出明显的肾组织损伤、促炎反应和氧化应激。HO-1 小鼠在 IRI 后 7 天还表现出肾小管修复受损和肾纤维化增加。在 WT 小鼠中,血红素诱导 HO-1 特异性地上调肾髓系细胞中 CD11b F4/80 亚群的 HO-1。与对照组小鼠相比,肾 IRI 中血红素的预先给药与肾 HO-1 CD11b F4/80 髓系细胞的显著增加相关。相比之下,这种血红素介导的保护作用在 HO-1 小鼠中被消除。总之,髓系 HO-1 似乎是对抗肾 IRI 的关键保护途径,可能是肾移植中的一个有趣的治疗靶点。

https://cdn.ncbi.nlm.nih.gov/pmc/blobs/a99e/5428056/959f22961013/41598_2017_220_Fig1_HTML.jpg

文献检索

告别复杂PubMed语法,用中文像聊天一样搜索,搜遍4000万医学文献。AI智能推荐,让科研检索更轻松。

立即免费搜索

文件翻译

保留排版,准确专业,支持PDF/Word/PPT等文件格式,支持 12+语言互译。

免费翻译文档

深度研究

AI帮你快速写综述,25分钟生成高质量综述,智能提取关键信息,辅助科研写作。

立即免费体验