Suppr超能文献

皮摩尔级、选择性且亚型特异性的瞬时受体电位阳离子通道蛋白1/4/5(TRPC1/4/5)通道小分子抑制剂

Picomolar, selective, and subtype-specific small-molecule inhibition of TRPC1/4/5 channels.

作者信息

Rubaiy Hussein N, Ludlow Melanie J, Henrot Matthias, Gaunt Hannah J, Miteva Katarina, Cheung Sin Ying, Tanahashi Yasuyuki, Hamzah Nurasyikin, Musialowski Katie E, Blythe Nicola M, Appleby Hollie L, Bailey Marc A, McKeown Lynn, Taylor Roger, Foster Richard, Waldmann Herbert, Nussbaumer Peter, Christmann Mathias, Bon Robin S, Muraki Katsuhiko, Beech David J

机构信息

Schools of Medicine.

Institute of Chemistry and Biochemistry, Freie Universität Berlin, Takustrasse 3, 14195 Berlin, Germany.

出版信息

J Biol Chem. 2017 May 19;292(20):8158-8173. doi: 10.1074/jbc.M116.773556. Epub 2017 Mar 21.

Abstract

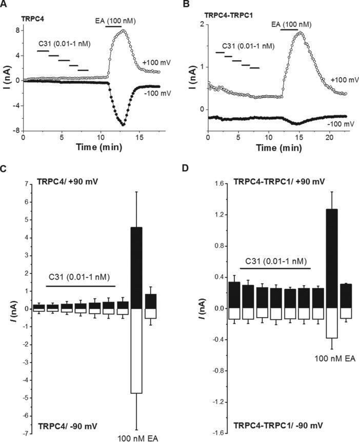
The concentration of free cytosolic Ca and the voltage across the plasma membrane are major determinants of cell function. Ca-permeable non-selective cationic channels are known to regulate these parameters, but understanding of these channels remains inadequate. Here we focus on transient receptor potential canonical 4 and 5 proteins (TRPC4 and TRPC5), which assemble as homomers or heteromerize with TRPC1 to form Ca-permeable non-selective cationic channels in many mammalian cell types. Multiple roles have been suggested, including in epilepsy, innate fear, pain, and cardiac remodeling, but limitations in tools to probe these channels have restricted progress. A key question is whether we can overcome these limitations and develop tools that are high-quality, reliable, easy to use, and readily accessible for all investigators. Here, through chemical synthesis and studies of native and overexpressed channels by Ca and patch-clamp assays, we describe compound 31, a remarkable small-molecule inhibitor of TRPC1/4/5 channels. Its potency ranged from 9 to 1300 pm, depending on the TRPC1/4/5 subtype and activation mechanism. Other channel types investigated were unaffected, including TRPC3, TRPC6, TRPV1, TRPV4, TRPA1, TRPM2, TRPM8, and store-operated Ca entry mediated by Orai1. These findings suggest identification of an important experimental tool compound, which has much higher potency for inhibiting TRPC1/4/5 channels than previously reported agents, impressive specificity, and graded subtype selectivity within the TRPC1/4/5 channel family. The compound should greatly facilitate future studies of these ion channels. We suggest naming this TRPC1/4/5-inhibitory compound Pico145.

摘要

游离胞质钙浓度和质膜跨膜电压是细胞功能的主要决定因素。已知钙通透非选择性阳离子通道可调节这些参数,但对这些通道的了解仍不充分。在此,我们聚焦于瞬时受体电位香草酸亚型4和5蛋白(TRPC4和TRPC5),它们可组装成同聚体或与TRPC1异聚,在多种哺乳动物细胞类型中形成钙通透非选择性阳离子通道。已提出其具有多种作用,包括在癫痫、先天恐惧、疼痛和心脏重塑中,但探测这些通道的工具存在局限性,限制了研究进展。一个关键问题是我们能否克服这些局限性,开发出高质量、可靠、易于使用且所有研究者都能轻易获取的工具。在此,通过化学合成以及利用钙和膜片钳测定法对天然和过表达通道进行研究,我们描述了化合物31,一种显著的TRPC1/4/5通道小分子抑制剂。其效力范围为9至1300皮摩尔,具体取决于TRPC1/4/5亚型和激活机制。所研究的其他通道类型不受影响,包括TRPC3、TRPC6、TRPV1、TRPV4、TRPA1、TRPM2、TRPM8以及由Orai1介导的钙库操纵性钙内流。这些发现表明鉴定出了一种重要的实验工具化合物,它对抑制TRPC1/4/5通道的效力比先前报道的试剂高得多,具有令人印象深刻的特异性,并且在TRPC1/4/5通道家族内具有分级亚型选择性。该化合物应能极大地促进对这些离子通道的未来研究。我们建议将这种TRPC1/4/5抑制性化合物命名为Pico145。

https://cdn.ncbi.nlm.nih.gov/pmc/blobs/8c73/5437225/2577241b2dfd/zbc0211766240001.jpg

文献检索

告别复杂PubMed语法,用中文像聊天一样搜索,搜遍4000万医学文献。AI智能推荐,让科研检索更轻松。

立即免费搜索

文件翻译

保留排版,准确专业,支持PDF/Word/PPT等文件格式,支持 12+语言互译。

免费翻译文档

深度研究

AI帮你快速写综述,25分钟生成高质量综述,智能提取关键信息,辅助科研写作。

立即免费体验