Suppr超能文献

该属的系统发育分析,并对马卡罗尼西亚(鞘翅目,象甲科,隐喙象亚科)的定殖和多样化进行评论。

Phylogenetic analysis of the genus , with comments on colonisation and diversification in Macaronesia (Coleoptera, Curculionidae, Entiminae).

作者信息

Machado Antonio, Rodríguez-Expósito Eduardo, López Mercedes, Hernández Mariano

机构信息

Chopin 1, 38208 La Laguna, Tenerife, Canary Islands, Spain.

Chopin 1, 38208 La Laguna, Tenerife, Canary Islands, Spain; Instituto Universitario de Enfermedades Tropicales y Salud Pública de Canarias.

出版信息

Zookeys. 2017 Feb 2(651):1-77. doi: 10.3897/zookeys.651.10097. eCollection 2017.

Abstract

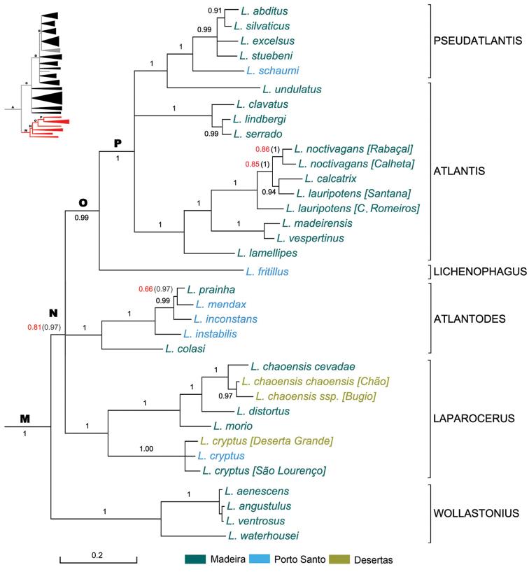
The flightless Entiminae weevil genus is the species-richest genus, with 237 species and subspecies, inhabiting Macaronesia (Madeira archipelago, Selvagens, Canary Islands) and the continental 'Macaronesian enclave' in Morocco (one single polytypic species). This is the second contribution to gain insight of the genus and assist in its systematic revision with a mitochondrial phylogenetic analysis. It centres on the Canarian clade, adding the 12S rRNA gene to the combined set of COII and 16S rRNA used in our first contribution on the Madeiran clade (here re-analysed). The nuclear 28S rRNA was also used to produce an additional 4-gene tree to check coherency with the 3-gene tree. A total of 225 taxa (95%) has been sequenced, mostly one individual per taxa. Plausible explanations for incoherent data (mitochondrial introgressions, admixture, incomplete lineage sorting, etc.) are discussed for each of the monophyletic subclades that are coincident with established subgenera, or are restructured or newly described. The overall mean genetic divergence (p-distance) among species is 8.2%; the mean divergence within groups (subgenera) ranks from 2.9 to 7.0% (average 4.6%), and between groups, from 5.4% to 12.0% (average 9.2%). A trustful radiation event within a young island (1.72 Ma) was used to calibrate and produce a chronogram using the software RelTime. These results confirm the monophyly of both the Madeiran (36 species and subspecies) and the Canarian (196 species and subspecies) clades, which originated ca. 11.2 Ma ago, and started to radiate in their respective archipelagos ca. 8.5 and 7.7 Ma ago. The Madeiran clade seems to have begun in Porto Santo, and from there it jumped to the Desertas and to Madeira, with additional radiations. The Canarian clade shows a sequential star-shape radiation process generating subclades with a clear shift from East to West in coherence with the decreasing age of the islands. from the Selvagens belongs to a Canarian subclade, and from Morocco does not represent the ancestral continental lineage, but a back-colonisation from the Canaries to Africa. Dispersal processes, colonisation patterns, and ecological remarks are amply discussed. Diversification has been adaptive as well as non-adaptive, and the role of 'geological turbulence' is highlighted as one of the principal drivers of intra-island allopatric speciation. Based on the phylogenetic results, morphological features and distribution, five new monophyletic subgenera are described: , , , , and , totalling twenty subgenera in .

摘要

不会飞的隐翅象甲属是物种最丰富的属,有237个物种和亚种,分布于马卡罗尼西亚(马德拉群岛、塞尔瓦任斯群岛、加那利群岛)以及摩洛哥的大陆“马卡罗尼西亚飞地”(仅一个多型种)。这是第二篇通过线粒体系统发育分析来深入了解该属并协助其系统修订的论文。它聚焦于加那利群岛分支,在我们第一篇关于马德拉群岛分支的论文(此处重新分析)所使用的COII和16S rRNA组合中增加了12S rRNA基因。还使用了核28S rRNA来构建一个额外的四基因树,以检查与三基因树的一致性。总共对225个分类单元(95%)进行了测序,每个分类单元大多只测了一个个体。针对与已确立的亚属一致、或经过重组或新描述的每个单系亚分支,讨论了数据不连贯(线粒体渐渗、混合、不完全谱系分选等)的合理原因。物种间的总体平均遗传分歧(p距离)为8.2%;组内(亚属)的平均分歧在2.9%至7.0%之间(平均4.6%),组间的平均分歧在5.4%至12.0%之间(平均9.2%)。利用一个年轻岛屿(172万年前)内可信的辐射事件,使用RelTime软件进行校准并生成了一个时间树。这些结果证实了马德拉群岛分支(36个物种和亚种)和加那利群岛分支(196个物种和亚种)的单系性,它们大约在1120万年前起源,并分别在约850万年前和770万年前开始在各自的群岛中辐射分化。马德拉群岛分支似乎始于圣港岛,然后从那里扩散到德塞塔斯群岛和马德拉岛,并发生了额外的辐射分化。加那利群岛分支呈现出一个连续的星状辐射过程,产生了一些亚分支,从东到西有明显的变化,这与岛屿年龄的减小相一致。来自塞尔瓦任斯群岛的[物种名称未给出]属于一个加那利群岛亚分支,而来自摩洛哥的[物种名称未给出]并不代表祖先的大陆谱系,而是从加那利群岛反向殖民到非洲的。文中充分讨论了扩散过程、殖民模式和生态情况。物种分化既有适应性的,也有非适应性的,“地质动荡”的作用被强调为岛内异域物种形成的主要驱动因素之一。基于系统发育结果、形态特征和分布,描述了五个新的单系亚属:[亚属名称未给出]、[亚属名称未给出]、[亚属名称未给出]、[亚属名称未给出]和[亚属名称未给出],使隐翅象甲属的亚属总数达到二十个。

https://cdn.ncbi.nlm.nih.gov/pmc/blobs/065d/5345357/3ed8830dc389/zookeys-651-001-g001.jpg

文献检索

告别复杂PubMed语法,用中文像聊天一样搜索,搜遍4000万医学文献。AI智能推荐,让科研检索更轻松。

立即免费搜索

文件翻译

保留排版,准确专业,支持PDF/Word/PPT等文件格式,支持 12+语言互译。

免费翻译文档

深度研究

AI帮你快速写综述,25分钟生成高质量综述,智能提取关键信息,辅助科研写作。

立即免费体验