Suppr超能文献

小鼠基因组显示出KRAB锌指蛋白基因和相关遗传单位的高度动态群体。

The mouse genome displays highly dynamic populations of KRAB-zinc finger protein genes and related genetic units.

作者信息

Kauzlaric Annamaria, Ecco Gabriela, Cassano Marco, Duc Julien, Imbeault Michael, Trono Didier

机构信息

School of Life Sciences, Ecole Polytechnique Fédérale de Lausanne (EPFL), Lausanne, Switzerland.

出版信息

PLoS One. 2017 Mar 23;12(3):e0173746. doi: 10.1371/journal.pone.0173746. eCollection 2017.

Abstract

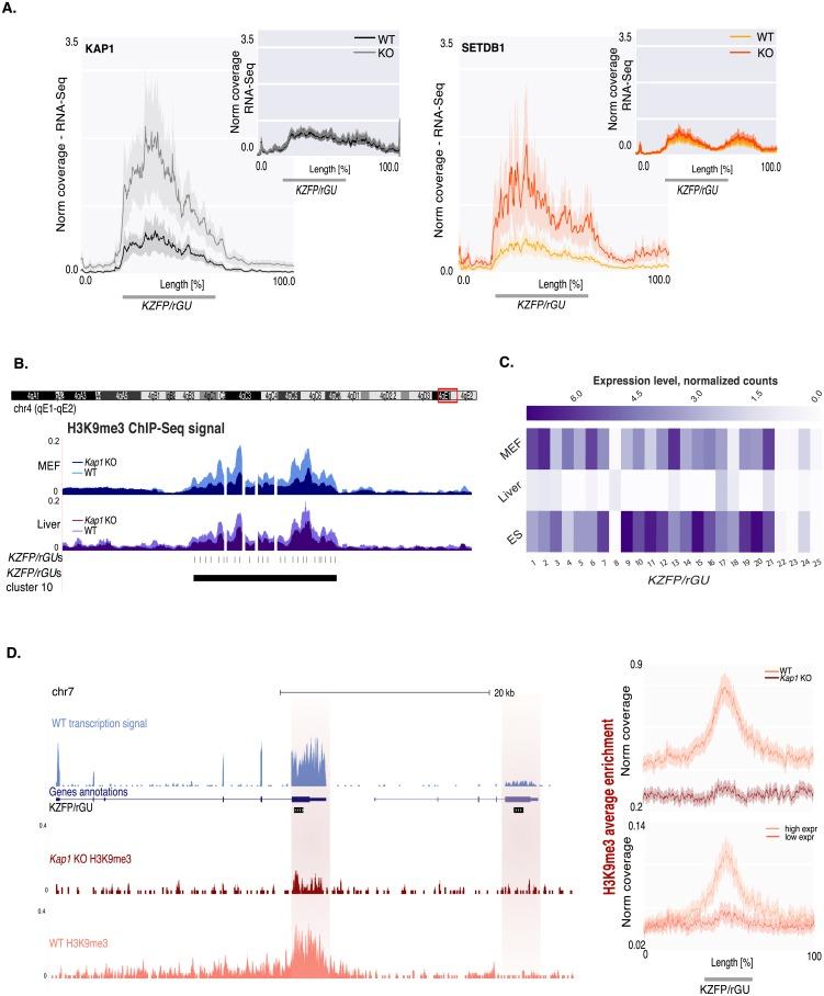
KRAB-containing poly-zinc finger proteins (KZFPs) constitute the largest family of transcription factors encoded by mammalian genomes, and growing evidence indicates that they fulfill functions critical to both embryonic development and maintenance of adult homeostasis. KZFP genes underwent broad and independent waves of expansion in many higher vertebrates lineages, yet comprehensive studies of members harbored by a given species are scarce. Here we present a thorough analysis of KZFP genes and related units in the murine genome. We first identified about twice as many elements than previously annotated as either KZFP genes or pseudogenes, notably by assigning to this family an entity formerly considered as a large group of Satellite repeats. We then could delineate an organization in clusters distributed throughout the genome, with signs of recombination, translocation, duplication and seeding of new sites by retrotransposition of KZFP genes and related genetic units (KZFP/rGUs). Moreover, we harvested evidence indicating that closely related paralogs had evolved through both drifting and shifting of sequences encoding for zinc finger arrays. Finally, we could demonstrate that the KAP1-SETDB1 repressor complex tames the expression of KZFP/rGUs within clusters, yet that the primary targets of this regulation are not the KZFP/rGUs themselves but enhancers contained in neighboring endogenous retroelements and that, underneath, KZFPs conserve highly individualized patterns of expression.

摘要

含KRAB结构域的多锌指蛋白(KZFPs)是哺乳动物基因组编码的最大转录因子家族,越来越多的证据表明它们在胚胎发育和维持成体内环境稳态中发挥着关键作用。KZFP基因在许多高等脊椎动物谱系中经历了广泛而独立的扩增浪潮,但对特定物种所含成员的全面研究却很少。在这里,我们对小鼠基因组中的KZFP基因及相关单元进行了全面分析。我们首先鉴定出的元件数量约为先前注释为KZFP基因或假基因的两倍,特别是通过将一个以前被认为是一大类卫星重复序列的实体归入这个家族。然后,我们可以勾勒出一个分布在整个基因组中的簇状组织,有KZFP基因和相关遗传单元(KZFP/rGUs)通过逆转座进行重组、易位、复制和新位点播种的迹象。此外,我们收集到的证据表明,密切相关的旁系同源基因是通过编码锌指阵列的序列的漂移和转移进化而来的。最后,我们可以证明KAP1-SETDB1阻遏复合物抑制簇内KZFP/rGUs的表达,然而这种调控的主要靶点不是KZFP/rGUs本身,而是相邻内源性逆转录元件中包含的增强子,并且在其之下,KZFPs保留了高度个性化的表达模式。

https://cdn.ncbi.nlm.nih.gov/pmc/blobs/6faf/5363842/3319b23bba90/pone.0173746.g001.jpg

文献检索

告别复杂PubMed语法,用中文像聊天一样搜索,搜遍4000万医学文献。AI智能推荐,让科研检索更轻松。

立即免费搜索

文件翻译

保留排版,准确专业,支持PDF/Word/PPT等文件格式,支持 12+语言互译。

免费翻译文档

深度研究

AI帮你快速写综述,25分钟生成高质量综述,智能提取关键信息,辅助科研写作。

立即免费体验