Suppr超能文献

RAD51在DNA复制、DNA修复和免疫之间建立联系。

RAD51 interconnects between DNA replication, DNA repair and immunity.

作者信息

Bhattacharya Souparno, Srinivasan Kalayarasan, Abdisalaam Salim, Su Fengtao, Raj Prithvi, Dozmorov Igor, Mishra Ritu, Wakeland Edward K, Ghose Subroto, Mukherjee Shibani, Asaithamby Aroumougame

机构信息

Department of Radiation Oncology, University of Texas Southwestern Medical Center, Dallas, TX 75390, USA.

Department of Immunology, University of Texas Southwestern Medical Center, Dallas, TX 75390, USA.

出版信息

Nucleic Acids Res. 2017 May 5;45(8):4590-4605. doi: 10.1093/nar/gkx126.

Abstract

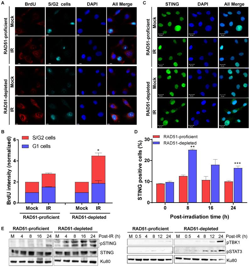
RAD51, a multifunctional protein, plays a central role in DNA replication and homologous recombination repair, and is known to be involved in cancer development. We identified a novel role for RAD51 in innate immune response signaling. Defects in RAD51 lead to the accumulation of self-DNA in the cytoplasm, triggering a STING-mediated innate immune response after replication stress and DNA damage. In the absence of RAD51, the unprotected newly replicated genome is degraded by the exonuclease activity of MRE11, and the fragmented nascent DNA accumulates in the cytosol, initiating an innate immune response. Our data suggest that in addition to playing roles in homologous recombination-mediated DNA double-strand break repair and replication fork processing, RAD51 is also implicated in the suppression of innate immunity. Thus, our study reveals a previously uncharacterized role of RAD51 in initiating immune signaling, placing it at the hub of new interconnections between DNA replication, DNA repair, and immunity.

摘要

RAD51是一种多功能蛋白,在DNA复制和同源重组修复中起核心作用,并且已知其与癌症发展有关。我们发现了RAD51在先天性免疫反应信号传导中的新作用。RAD51缺陷会导致细胞质中自身DNA的积累,在复制应激和DNA损伤后触发由干扰素基因刺激蛋白(STING)介导的先天性免疫反应。在没有RAD51的情况下,未受保护的新复制基因组会被MRE11的核酸外切酶活性降解,片段化的新生DNA在细胞质中积累,引发先天性免疫反应。我们的数据表明,RAD51除了在同源重组介导的DNA双链断裂修复和复制叉处理中发挥作用外,还与先天性免疫的抑制有关。因此,我们的研究揭示了RAD51在启动免疫信号传导中以前未被描述的作用,使其处于DNA复制、DNA修复和免疫之间新联系的核心位置。

https://cdn.ncbi.nlm.nih.gov/pmc/blobs/bfc3/5416901/346d3c445323/gkx126fig1.jpg

文献检索

告别复杂PubMed语法,用中文像聊天一样搜索,搜遍4000万医学文献。AI智能推荐,让科研检索更轻松。

立即免费搜索

文件翻译

保留排版,准确专业,支持PDF/Word/PPT等文件格式,支持 12+语言互译。

免费翻译文档

深度研究

AI帮你快速写综述,25分钟生成高质量综述,智能提取关键信息,辅助科研写作。

立即免费体验