• 文献检索
  • 文档翻译
  • 深度研究
  • 学术资讯
  • Suppr Zotero 插件Zotero 插件
  • 邀请有礼
  • 套餐&价格
  • 历史记录
应用&插件
Suppr Zotero 插件Zotero 插件浏览器插件Mac 客户端Windows 客户端微信小程序
定价
高级版会员购买积分包购买API积分包
服务
文献检索文档翻译深度研究API 文档MCP 服务
关于我们
关于 Suppr公司介绍联系我们用户协议隐私条款
关注我们

Suppr 超能文献

核心技术专利:CN118964589B侵权必究
粤ICP备2023148730 号-1Suppr @ 2026

文献检索

告别复杂PubMed语法,用中文像聊天一样搜索,搜遍4000万医学文献。AI智能推荐,让科研检索更轻松。

立即免费搜索

文件翻译

保留排版,准确专业,支持PDF/Word/PPT等文件格式,支持 12+语言互译。

免费翻译文档

深度研究

AI帮你快速写综述,25分钟生成高质量综述,智能提取关键信息,辅助科研写作。

立即免费体验

通过氯化锂/磷酸钙水泥释放的锂离子激活 Wnt/β-连环蛋白信号通路加速骨质疏松症中的骨再生。

Acceleration of bone regeneration by activating Wnt/β-catenin signalling pathway via lithium released from lithium chloride/calcium phosphate cement in osteoporosis.

机构信息

Department of Orthopedics, Fourth Affiliated Hospital of Guangxi Medical University/Liu Zhou Worker's Hospital, Liuzhou, Guangxi 545005, China.

Center for Human Tissues and Organs Degeneration, Shenzhen Institutes of Advanced Technology, Chinese Academy of Sciences, Shenzhen, Guangdong 518055, China.

出版信息

Sci Rep. 2017 Mar 24;7:45204. doi: 10.1038/srep45204.

DOI:10.1038/srep45204
PMID:28338064
原文链接:https://pmc.ncbi.nlm.nih.gov/articles/PMC5364554/
Abstract

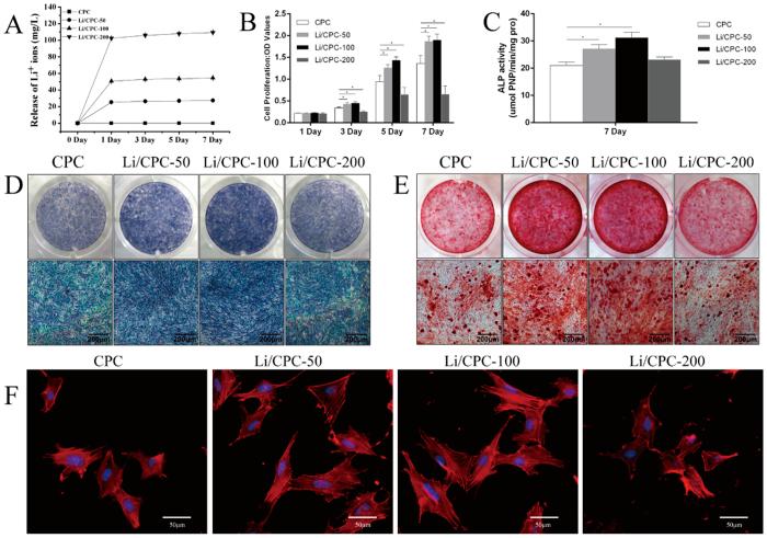
By virtue of its excellent bioactivity and osteoconductivity, calcium phosphate cement (CPC) has been applied extensively in bone engineering. Doping a trace element into CPC can change physical characteristics and enhance osteogenesis. The trace element lithium has been demonstrated to stimulate the proliferation and differentiation of osteoblasts. We investigated the fracture-healing effect of osteoporotic defects with lithium-doped calcium phosphate cement (Li/CPC) and the underlying mechanism. Li/CPC bodies immersed in simulated body fluid converted gradually to hydroxyapatite. Li/CPC extracts stimulated the proliferation and differentiation of osteoblasts upon release of lithium ions (Li) at 25.35 ± 0.12 to 50.74 ± 0.13 mg/l through activation of the Wnt/β-catenin pathway in vitro. We also examined the effect of locally administered Li on defects in rat tibia between CPC and Li/CPC in vivo. Micro-computed tomography and histological staining showed that Li/CPC had better osteogenesis by increasing bone mass and promoting repair in defects compared with CPC (P < 0.05). Li/CPC also showed better osteoconductivity and osseointegration. These findings suggest that local release of Li from Li/CPC may accelerate bone regeneration from injury through activation of the Wnt/β-catenin pathway in osteoporosis.

摘要

凭借其优异的生物活性和骨诱导性,磷酸钙水泥(CPC)已广泛应用于骨工程领域。在 CPC 中掺杂微量元素可以改变其物理特性并增强成骨作用。微量元素锂已被证明可以刺激成骨细胞的增殖和分化。我们研究了掺锂磷酸钙水泥(Li/CPC)治疗骨质疏松性骨缺损的愈合效果及其潜在机制。浸泡在模拟体液中的 Li/CPC 体逐渐转化为羟基磷灰石。Li/CPC 浸提液通过体外激活 Wnt/β-catenin 通路,在释放出 25.35±0.12 至 50.74±0.13mg/L 的锂离子(Li)时,刺激成骨细胞的增殖和分化。我们还研究了局部给予 Li 对 CPC 和 Li/CPC 体内大鼠胫骨缺损的影响。微计算机断层扫描和组织学染色显示,与 CPC 相比,Li/CPC 通过增加骨量和促进缺损修复,具有更好的成骨作用(P<0.05)。Li/CPC 还表现出更好的骨传导性和骨整合性。这些发现表明,Li/CPC 局部释放的 Li 通过激活 Wnt/β-catenin 通路可能加速骨质疏松性损伤的骨再生。

https://cdn.ncbi.nlm.nih.gov/pmc/blobs/d334/5364554/2812f4c96bb1/srep45204-f9.jpg
https://cdn.ncbi.nlm.nih.gov/pmc/blobs/d334/5364554/b153cf8211a2/srep45204-f1.jpg
https://cdn.ncbi.nlm.nih.gov/pmc/blobs/d334/5364554/c0c7db06f824/srep45204-f2.jpg
https://cdn.ncbi.nlm.nih.gov/pmc/blobs/d334/5364554/f2735d305f8b/srep45204-f3.jpg
https://cdn.ncbi.nlm.nih.gov/pmc/blobs/d334/5364554/cc289bdbb48e/srep45204-f4.jpg
https://cdn.ncbi.nlm.nih.gov/pmc/blobs/d334/5364554/2d3fa6109d02/srep45204-f5.jpg
https://cdn.ncbi.nlm.nih.gov/pmc/blobs/d334/5364554/4a7be72e65dc/srep45204-f6.jpg
https://cdn.ncbi.nlm.nih.gov/pmc/blobs/d334/5364554/7d36a2cd46c8/srep45204-f7.jpg
https://cdn.ncbi.nlm.nih.gov/pmc/blobs/d334/5364554/9239a03355a7/srep45204-f8.jpg
https://cdn.ncbi.nlm.nih.gov/pmc/blobs/d334/5364554/2812f4c96bb1/srep45204-f9.jpg
https://cdn.ncbi.nlm.nih.gov/pmc/blobs/d334/5364554/b153cf8211a2/srep45204-f1.jpg
https://cdn.ncbi.nlm.nih.gov/pmc/blobs/d334/5364554/c0c7db06f824/srep45204-f2.jpg
https://cdn.ncbi.nlm.nih.gov/pmc/blobs/d334/5364554/f2735d305f8b/srep45204-f3.jpg
https://cdn.ncbi.nlm.nih.gov/pmc/blobs/d334/5364554/cc289bdbb48e/srep45204-f4.jpg
https://cdn.ncbi.nlm.nih.gov/pmc/blobs/d334/5364554/2d3fa6109d02/srep45204-f5.jpg
https://cdn.ncbi.nlm.nih.gov/pmc/blobs/d334/5364554/4a7be72e65dc/srep45204-f6.jpg
https://cdn.ncbi.nlm.nih.gov/pmc/blobs/d334/5364554/7d36a2cd46c8/srep45204-f7.jpg
https://cdn.ncbi.nlm.nih.gov/pmc/blobs/d334/5364554/9239a03355a7/srep45204-f8.jpg
https://cdn.ncbi.nlm.nih.gov/pmc/blobs/d334/5364554/2812f4c96bb1/srep45204-f9.jpg

相似文献

1
Acceleration of bone regeneration by activating Wnt/β-catenin signalling pathway via lithium released from lithium chloride/calcium phosphate cement in osteoporosis.通过氯化锂/磷酸钙水泥释放的锂离子激活 Wnt/β-连环蛋白信号通路加速骨质疏松症中的骨再生。
Sci Rep. 2017 Mar 24;7:45204. doi: 10.1038/srep45204.
2
Li-doped calcium phosphate cement for accelerated bone regeneration of osteoporotic bone defect.掺锂磷酸钙骨水泥促进骨质疏松性骨缺损骨再生。
J Appl Biomater Funct Mater. 2022 Jan-Dec;20:22808000221099012. doi: 10.1177/22808000221099012.
3
Lithium doped calcium phosphate cement maintains physical mechanical properties and promotes osteoblast proliferation and differentiation.锂掺杂磷酸钙骨水泥保持物理力学性能并促进成骨细胞增殖和分化。
J Biomed Mater Res B Appl Biomater. 2017 Jul;105(5):944-952. doi: 10.1002/jbm.b.33625. Epub 2016 Feb 9.
4
[Effect of a lithium-doped calcium phosphate cement in promoting tibial bone defect repair in rats].[锂掺杂磷酸钙骨水泥对大鼠胫骨骨缺损修复的影响]
Nan Fang Yi Ke Da Xue Xue Bao. 2016 Jun;36(6):824-8.
5
Iron oxide nanoparticle-calcium phosphate cement enhanced the osteogenic activities of stem cells through WNT/β-catenin signaling.氧化铁纳米颗粒-磷酸钙水泥通过 WNT/β-连环蛋白信号增强干细胞的成骨活性。
Mater Sci Eng C Mater Biol Appl. 2019 Nov;104:109955. doi: 10.1016/j.msec.2019.109955. Epub 2019 Jul 6.
6
Co-modification of calcium phosphate cement to achieve rapid bone regeneration in osteoporotic femoral condyle defect with lithium and aspirin.磷酸钙骨水泥与锂和阿司匹林共同改性以实现骨质疏松性股骨髁缺损的快速骨再生
Am J Transl Res. 2021 Mar 15;13(3):952-966. eCollection 2021.
7
Strontium exerts dual effects on calcium phosphate cement: Accelerating the degradation and enhancing the osteoconductivity both in vitro and in vivo.锶对磷酸钙骨水泥具有双重作用:在体外和体内均可加速其降解并增强其骨传导性。
J Biomed Mater Res A. 2015 May;103(5):1613-21. doi: 10.1002/jbm.a.35298. Epub 2014 Aug 12.
8
Effect of silicon-doped calcium phosphate cement on angiogenesis based on controlled macrophage polarization.基于调控巨噬细胞极化的硅掺杂磷酸钙水泥对血管生成的影响。
Acta Biochim Biophys Sin (Shanghai). 2021 Nov 10;53(11):1516-1526. doi: 10.1093/abbs/gmab121.
9
In Vitro and In Vivo Evaluation of Injectable Strontium-Modified Calcium Phosphate Cement for Bone Defect Repair in Rats.大鼠骨缺损修复用可注射锶改性磷酸钙骨水泥的体外与体内评价。
Int J Mol Sci. 2022 Dec 29;24(1):568. doi: 10.3390/ijms24010568.
10
Zinc-doped calcium silicate additive accelerates early angiogenesis and bone regeneration of calcium phosphate cement by double bioactive ions stimulation and immunoregulation.锌掺杂硅酸钙添加剂通过双生物活性离子刺激和免疫调节加速磷酸钙骨水泥的早期血管生成和骨再生。
Biomater Adv. 2022 Oct;141:213120. doi: 10.1016/j.bioadv.2022.213120. Epub 2022 Sep 14.

引用本文的文献

1
Lithium fine-tunes biodegradation of Zn-based implant to promote osseointegration through immunomodulation.锂可微调锌基植入物的生物降解,通过免疫调节促进骨整合。
Bioact Mater. 2025 Aug 18;54:201-214. doi: 10.1016/j.bioactmat.2025.08.011. eCollection 2025 Dec.
2
Evidence for the association between psychological stress and peri-implant health among middle-aged and elderly adults: A systemic review.中年及老年人群中心理压力与种植体周围健康之间关联的证据:一项系统综述。
World J Clin Cases. 2025 Aug 16;13(23):105762. doi: 10.12998/wjcc.v13.i23.105762.
3
Dual-functional titanium implants via polydopamine-mediated lithium and copper co-incorporation: synergistic enhancement of osseointegration and antibacterial efficacy.

本文引用的文献

1
Calcium phosphate-based cements: clinical needs and recent progress.磷酸钙基骨水泥:临床需求与最新进展
J Mater Chem B. 2013 Feb 28;1(8):1081-1089. doi: 10.1039/c2tb00061j. Epub 2012 Dec 14.
2
[Effect of a lithium-doped calcium phosphate cement in promoting tibial bone defect repair in rats].[锂掺杂磷酸钙骨水泥对大鼠胫骨骨缺损修复的影响]
Nan Fang Yi Ke Da Xue Xue Bao. 2016 Jun;36(6):824-8.
3
Lithium doped calcium phosphate cement maintains physical mechanical properties and promotes osteoblast proliferation and differentiation.
通过聚多巴胺介导的锂和铜共掺入制备的双功能钛植入物:骨整合和抗菌效果的协同增强
Front Bioeng Biotechnol. 2025 May 12;13:1593545. doi: 10.3389/fbioe.2025.1593545. eCollection 2025.
4
Biomaterial-based strategies for bone cement: modulating the bone microenvironment and promoting regeneration.基于生物材料的骨水泥策略:调节骨微环境并促进再生。
J Nanobiotechnology. 2025 May 13;23(1):343. doi: 10.1186/s12951-025-03363-5.
5
The Effect of Doping on the Electrical and Dielectric Properties of Hydroxyapatite for Medical Applications: From Powders to Thin Films.掺杂对医用羟基磷灰石电学和介电性能的影响:从粉末到薄膜
Materials (Basel). 2024 Jan 28;17(3):640. doi: 10.3390/ma17030640.
6
Peculiarities of charge compensation in lithium-doped hydroxyapatite.锂掺杂羟基磷灰石中电荷补偿的特性
Heliyon. 2024 Feb 6;10(4):e25291. doi: 10.1016/j.heliyon.2024.e25291. eCollection 2024 Feb 29.
7
Involvement of PI3K/Akt/β-catenin signaling in schisandrin B-mitigated bone deterioration in an experimental rat model of estrogen deficiency.PI3K/Akt/β-连环蛋白信号通路参与五味子醇甲减轻雌激素缺乏实验大鼠模型骨退化的过程。
Arch Med Sci. 2020 Feb 11;19(5):1520-1529. doi: 10.5114/aoms.2020.92873. eCollection 2023.
8
Development of Gelatin Methacryloyl/Sodium Alginate Interpenetrating Polymer Network Hydrogels for Bone Regeneration by Activating the Wnt/β-Catenin Signaling Pathway via Lithium Release.通过锂释放激活 Wnt/β-连环蛋白信号通路开发用于骨再生的明胶甲基丙烯酰基/海藻酸钠互穿聚合物网络水凝胶。
Int J Mol Sci. 2023 Sep 2;24(17):13613. doi: 10.3390/ijms241713613.
9
The exosomal secretomes of mesenchymal stem cells extracted via 3D-printed lithium-doped calcium silicate scaffolds promote osteochondral regeneration.通过3D打印的锂掺杂硅酸钙支架提取的间充质干细胞外泌体分泌组可促进骨软骨再生。
Mater Today Bio. 2023 Jul 19;22:100728. doi: 10.1016/j.mtbio.2023.100728. eCollection 2023 Oct.
10
The Osteogenic Properties of Calcium Phosphate Cement Doped with Synthetic Materials: A Structured Narrative Review of Preclinical Evidence.掺合成材料的磷酸钙骨水泥的成骨性能:临床前证据的结构化叙述性综述。
Int J Mol Sci. 2023 Apr 12;24(8):7161. doi: 10.3390/ijms24087161.
锂掺杂磷酸钙骨水泥保持物理力学性能并促进成骨细胞增殖和分化。
J Biomed Mater Res B Appl Biomater. 2017 Jul;105(5):944-952. doi: 10.1002/jbm.b.33625. Epub 2016 Feb 9.
4
Intervention Thresholds and the Diagnosis of Osteoporosis.干预阈值与骨质疏松症的诊断
J Bone Miner Res. 2015 Oct;30(10):1747-53. doi: 10.1002/jbmr.2531.
5
Characterising bone material composition and structure in the ovariectomized (OVX) rat model of osteoporosis.表征去卵巢(OVX)大鼠骨质疏松模型中的骨材料成分和结构。
Calcif Tissue Int. 2015 Aug;97(2):134-44. doi: 10.1007/s00223-015-9991-7. Epub 2015 Apr 17.
6
Nanomaterials: the next step in injectable bone cements.纳米材料:可注射骨水泥的下一步发展
Nanomedicine (Lond). 2014 Aug;9(11):1745-64. doi: 10.2217/nnm.14.109.
7
Lithium stimulates human bone marrow derived mesenchymal stem cell proliferation through GSK-3β-dependent β-catenin/Wnt pathway activation.锂通过激活依赖糖原合成酶激酶-3β(GSK-3β)的β-连环蛋白/翼状螺旋转录因子(Wnt)信号通路刺激人骨髓间充质干细胞增殖。
FEBS J. 2014 Dec;281(23):5371-89. doi: 10.1111/febs.13081. Epub 2014 Oct 27.
8
Strontium exerts dual effects on calcium phosphate cement: Accelerating the degradation and enhancing the osteoconductivity both in vitro and in vivo.锶对磷酸钙骨水泥具有双重作用:在体外和体内均可加速其降解并增强其骨传导性。
J Biomed Mater Res A. 2015 May;103(5):1613-21. doi: 10.1002/jbm.a.35298. Epub 2014 Aug 12.
9
Acceleration of bone regeneration by local application of lithium: Wnt signal-mediated osteoblastogenesis and Wnt signal-independent suppression of osteoclastogenesis.局部应用锂加速骨再生:Wnt 信号介导的成骨作用和 Wnt 信号不依赖的破骨细胞生成抑制作用。
Biochem Pharmacol. 2014 Aug 15;90(4):397-405. doi: 10.1016/j.bcp.2014.06.011. Epub 2014 Jun 20.
10
Inhibition of GSK-3β rescues the impairments in bone formation and mechanical properties associated with fracture healing in osteoblast selective connexin 43 deficient mice.抑制 GSK-3β 可挽救成骨细胞选择性连接蛋白 43 缺陷小鼠骨折愈合相关的骨形成和力学性能损伤。
PLoS One. 2013 Nov 8;8(11):e81399. doi: 10.1371/journal.pone.0081399. eCollection 2013.