Suppr超能文献

内皮细胞特异性肝激酶B1的缺失通过血管内皮生长因子增加血管生成和肿瘤生长。

Deletion of endothelial cell-specific liver kinase B1 increases angiogenesis and tumor growth via vascular endothelial growth factor.

作者信息

Zhang W, Ding Y, Zhang C, Lu Q, Liu Z, Coughlan K, Okon I, Zou M-H

机构信息

The Key Laboratory of Cardiovascular Remodeling and Function Research, Chinese Ministry of Education and Chinese Ministry of Health, The State and Shandong Province Joint Key Laboratory of Translational Cardiovascular Medicine, Qilu Hospital of Shandong University, Jinan, China.

Center of Molecular and Translational Medicine, Georgia State University, Atlanta, GA, USA.

出版信息

Oncogene. 2017 Jul 27;36(30):4277-4287. doi: 10.1038/onc.2017.61. Epub 2017 Mar 27.

Abstract

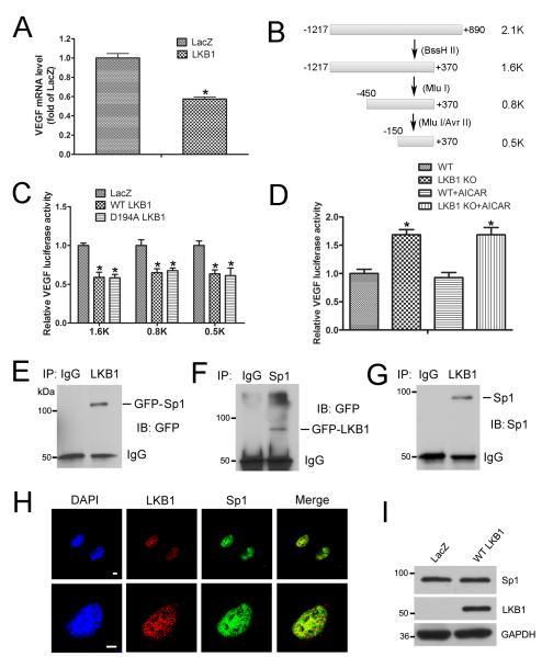
Liver kinase B1 (LKB1) is a serine/threonine protein kinase ubiquitously expressed in mammalian cells. It was first identified in Peutz-Jeghers syndrome as a tumor suppressor gene. Whether endothelial LKB1 regulates angiogenesis and tumor growth is unknown. In this study, we generated endothelial cell-specific LKB1-knockout (LKB1) mice by crossbreeding vascular endothelial-cadherin-Cre mice with LKB1 mice. Vascular endothelial growth factor (VEGF) level was highly co-stained in endothelial cells but not in macrophages in LKB1 mice. Consistently, LKB1 mouse tissues including the lung, skin, kidney and liver showed increased vascular permeability. Tumors implanted in LKB1 mice but not macrophage-specific LKB1-knockout mice grew faster and showed enhanced vascular permeability and increased angiogenesis as compared with those implanted in wild-type mice. Injection of VEGF-neutralizing antibody but not the isotype-matched control antibody decreased endothelial-cell angiogenesis and tumor growth in vivo. Furthermore, LKB1 deletion enhanced mouse retinal and cell angiogenesis, and knockdown of VEGF by small-interfering RNA decreased endothelial cell proliferation and migration. Re-expression of LKB1 or knockdown of VEGF receptor 2 decreased the overproliferation and -migration observed in LKB1 cells. Mechanistically, LKB1 could bind to the VEGF transcription factor, specificity protein 1 (Sp1), which then inhibited the binding of Sp1 to the VEGF promoter to reduce VEGF expression. Endothelial LKB1 may regulate endothelial angiogenesis and tumor growth by modulating Sp1-mediated VEGF expression.

摘要

肝脏激酶B1(LKB1)是一种在哺乳动物细胞中普遍表达的丝氨酸/苏氨酸蛋白激酶。它最初在黑斑息肉综合征中被鉴定为一种肿瘤抑制基因。内皮细胞LKB1是否调节血管生成和肿瘤生长尚不清楚。在本研究中,我们通过将血管内皮钙黏蛋白-Cre小鼠与LKB1小鼠杂交,构建了内皮细胞特异性LKB1基因敲除(LKB1)小鼠。在LKB1小鼠中,血管内皮生长因子(VEGF)水平在内皮细胞中高度共染色,但在巨噬细胞中未检测到。一致地,LKB1小鼠的组织,包括肺、皮肤、肾脏和肝脏,显示出血管通透性增加。与野生型小鼠相比,植入LKB1小鼠而非巨噬细胞特异性LKB1基因敲除小鼠的肿瘤生长更快,血管通透性增强,血管生成增加。注射VEGF中和抗体而非同型对照抗体可降低体内内皮细胞血管生成和肿瘤生长。此外,LKB1缺失增强了小鼠视网膜和细胞血管生成,小干扰RNA敲低VEGF可降低内皮细胞增殖和迁移。LKB1的重新表达或VEGF受体2的敲低可减少LKB1细胞中观察到的过度增殖和迁移。机制上,LKB1可与VEGF转录因子特异性蛋白1(Sp1)结合,进而抑制Sp1与VEGF启动子的结合,从而降低VEGF表达。内皮细胞LKB1可能通过调节Sp1介导的VEGF表达来调节内皮血管生成和肿瘤生长。

https://cdn.ncbi.nlm.nih.gov/pmc/blobs/2de9/5532072/8e17d3a3cbd3/nihms-851435-f0001.jpg

文献检索

告别复杂PubMed语法,用中文像聊天一样搜索,搜遍4000万医学文献。AI智能推荐,让科研检索更轻松。

立即免费搜索

文件翻译

保留排版,准确专业,支持PDF/Word/PPT等文件格式,支持 12+语言互译。

免费翻译文档

深度研究

AI帮你快速写综述,25分钟生成高质量综述,智能提取关键信息,辅助科研写作。

立即免费体验