Suppr超能文献

优化的Triton X-114辅助脂多糖(LPS)去除方法揭示了食物蛋白的免疫调节作用。

Optimized Triton X-114 assisted lipopolysaccharide (LPS) removal method reveals the immunomodulatory effect of food proteins.

作者信息

Teodorowicz Malgorzata, Perdijk Olaf, Verhoek Iris, Govers Coen, Savelkoul Huub F J, Tang Yongfu, Wichers Harry, Broersen Kerensa

机构信息

Department of Cell Biology and Immunology, Wageningen University and Research, Wageningen, the Netherlands.

Nanobiophysics Group, Faculty of Science and Technology, MIRA Institute for Biomedical Technology and Technical Medicine, University of Twente, Enschede, the Netherlands.

出版信息

PLoS One. 2017 Mar 29;12(3):e0173778. doi: 10.1371/journal.pone.0173778. eCollection 2017.

Abstract

SCOPE

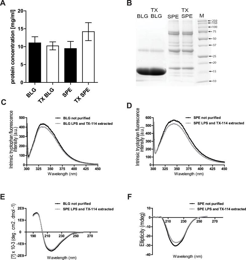
Investigations into the immunological response of proteins is often masked by lipopolysaccharide (LPS) contamination. We report an optimized Triton X-114 (TX-114) based LPS extraction method for β-lactoglobulin (BLG) and soy protein extract suitable for cell-based immunological assays.

METHODS AND RESULTS

Optimization of an existing TX-114 based phase LPS extraction method resulted in >99% reduction of LPS levels. However, remaining TX-114 was found to interfere with LPS and protein concentration assays and decreased viability of THP-1 macrophages and HEK-Blue 293 cells. Upon screening a range of TX-114 extraction procedures, TX-114-binding beads were found to most effectively lower TX-114 levels without affecting protein structural properties. LPS-purified proteins showed reduced capacity to activate TLR4 compared to non-treated proteins. LPS-purified BLG did not induce secretion of pro-inflammatory cytokines from THP-1 macrophages, as non-treated protein did, showing that LPS contamination masks the immunomodulatory effect of BLG. Both HEK293 cells expressing TLR4 and differentiated THP-1 macrophages were shown as a relevant model to screen the protein preparations for biological effects of LPS contamination.

CONCLUSION

The reported TX-114 assisted LPS-removal from protein preparations followed by bead based removal of TX-114 allows evaluation of natively folded protein preparations for their immunological potential in cell-based studies.

摘要

范围

蛋白质免疫反应的研究常常被脂多糖(LPS)污染所掩盖。我们报道了一种基于Triton X-114(TX-114)的优化LPS提取方法,适用于β-乳球蛋白(BLG)和大豆蛋白提取物,适用于基于细胞的免疫分析。

方法与结果

对现有的基于TX-114的相LPS提取方法进行优化,使LPS水平降低了99%以上。然而,发现残留的TX-114会干扰LPS和蛋白质浓度测定,并降低THP-1巨噬细胞和HEK-Blue 293细胞的活力。在筛选一系列TX-114提取程序后,发现TX-114结合珠最有效地降低TX-114水平,而不影响蛋白质结构特性。与未处理的蛋白质相比,LPS纯化的蛋白质激活TLR4的能力降低。LPS纯化的BLG不像未处理的蛋白质那样诱导THP-1巨噬细胞分泌促炎细胞因子,这表明LPS污染掩盖了BLG的免疫调节作用。表达TLR4的HEK293细胞和分化的THP-1巨噬细胞均被证明是筛选蛋白质制剂中LPS污染生物学效应的相关模型。

结论

报道的TX-114辅助从蛋白质制剂中去除LPS,随后基于珠子去除TX-114,能够在基于细胞的研究中评估天然折叠蛋白质制剂的免疫潜力。

https://cdn.ncbi.nlm.nih.gov/pmc/blobs/35ba/5371287/e9638facdde3/pone.0173778.g001.jpg

文献AI研究员

20分钟写一篇综述,助力文献阅读效率提升50倍。

立即体验

用中文搜PubMed

大模型驱动的PubMed中文搜索引擎

马上搜索

文档翻译

学术文献翻译模型,支持多种主流文档格式。

立即体验