Liu Zhiwei, Kong Fansheng, Vallance Jefferson E, Harmel-Laws Eleana, Amarachintha Surya, Steinbrecher Kris A, Rosen Michael J, Bhattacharyya Sandip
Department of Pediatrics, Center for Prevention of Preterm Birth Cincinnati Children's Hospital Medical Center, University of Cincinnati, Cincinnati Ohio.
Division of Gastroenterology, Hepatology and Nutrition, Department of Pediatrics, Cincinnati Children's Hospital Medical Center University of Cincinnati College of Medicine, Cincinnati, Ohio.
Physiol Rep. 2017 Apr;5(7). doi: 10.14814/phy2.13181.
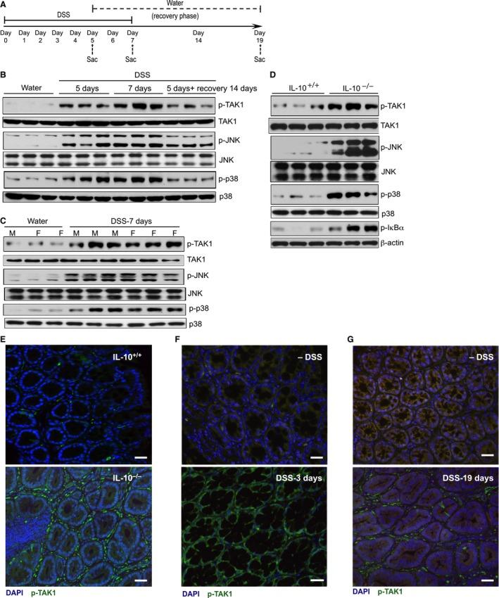
The etiology and mechanisms for inflammatory bowel disease (IBD) are incompletely known. Determination of new, clinically important mechanisms for intestinal inflammation is imperative for developing effective therapies to treat IBD We sought to define a widespread mechanism for colon mucosal inflammation via the activation of TGF- activated Kinase 1 (TAK1), a central regulator of cellular inflammatory actions. Activation of TAK1 and the downstream inflammatory signaling mediators was determined in pediatric patients with ulcerative colitis (UC) or Crohn's disease (CD) as well as in DSS-induced and spontaneous IBD in mice. The role of TAK1 in facilitating intestinal inflammation in murine models of IBD was investigated by using (5Z)-7-Oxozeaenol, a highly selective pharmacological inhibitor of TAK1. We found hyper-activation of TAK1 in patients with UC or CD and in murine models of IBD Pharmacological inhibition of TAK1 prevented loss in body weight, disease activity, microscopic histopathology, infiltration of inflammatory cells in the colon mucosa, and elevated proinflammatory cytokine production in two murine models of IBD We demonstrated that at the early phase of the disease activation of TAK1 is restricted in the epithelial cells. However, at a more advanced stage of the disease, TAK1 activation predominantly occurs in nonepithelial cells, especially in macrophages. These findings elucidate the activation of TAK1 as crucial in promoting intestinal inflammation. Thus, the TAK1 activation pathway may represent a suitable target to design new therapies for treating IBD in humans.
炎症性肠病(IBD)的病因和发病机制尚未完全明确。确定肠道炎症新的具有临床重要意义的机制对于开发治疗IBD的有效疗法至关重要。我们试图通过激活转化生长因子激活激酶1(TAK1)来确定结肠黏膜炎症的广泛机制,TAK1是细胞炎症作用的核心调节因子。在溃疡性结肠炎(UC)或克罗恩病(CD)的儿科患者以及小鼠的葡聚糖硫酸钠(DSS)诱导型和自发性IBD中,测定TAK1及下游炎症信号介质的激活情况。通过使用TAK1的高度选择性药理抑制剂(5Z)-7-氧代泽兰醇,研究TAK1在IBD小鼠模型中促进肠道炎症的作用。我们发现UC或CD患者以及IBD小鼠模型中TAK1过度激活。TAK1的药理抑制作用可防止两种IBD小鼠模型出现体重减轻、疾病活动、微观组织病理学改变、结肠黏膜炎症细胞浸润以及促炎细胞因子产生增加的情况。我们证明在疾病早期,TAK1的激活局限于上皮细胞。然而,在疾病的更晚期,TAK1的激活主要发生在非上皮细胞,尤其是巨噬细胞中。这些发现阐明了TAK1的激活在促进肠道炎症中至关重要。因此,TAK1激活途径可能是设计治疗人类IBD新疗法的合适靶点。