Suppr超能文献

导水管周围灰质中谷氨酸能和 GABA 能神经元亚群对痛觉的离散调节。

Divergent Modulation of Nociception by Glutamatergic and GABAergic Neuronal Subpopulations in the Periaqueductal Gray.

机构信息

Washington University Pain Center and Department of Anesthesiology, Washington University School of Medicine, St. Louis, MO 63110; Washington University School of Medicine, St. Louis, MO 63110.

Washington University Pain Center and Department of Anesthesiology, Washington University School of Medicine, St. Louis, MO 63110; Medical Scientist Training Program, Washington University School of Medicine, St. Louis, MO 63110; Division of Biomedical and Biological Sciences Graduate Program in Neuroscience, Washington University School of Medicine, St. Louis, MO 63110; Washington University School of Medicine, St. Louis, MO 63110.

出版信息

eNeuro. 2017 Mar 29;4(2). doi: 10.1523/ENEURO.0129-16.2017. eCollection 2017 Mar-Apr.

Abstract

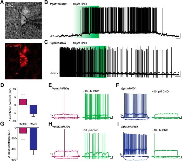
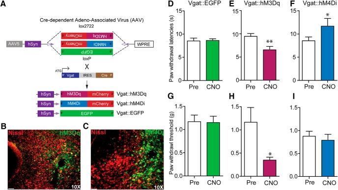
The ventrolateral periaqueductal gray (vlPAG) constitutes a major descending pain modulatory system and is a crucial site for opioid-induced analgesia. A number of previous studies have demonstrated that glutamate and GABA play critical opposing roles in nociceptive processing in the vlPAG. It has been suggested that glutamatergic neurotransmission exerts antinociceptive effects, whereas GABAergic neurotransmission exert pronociceptive effects on pain transmission, through descending pathways. The inability to exclusively manipulate subpopulations of neurons in the PAG has prevented direct testing of this hypothesis. Here, we demonstrate the different contributions of genetically defined glutamatergic and GABAergic vlPAG neurons in nociceptive processing by employing cell type-specific chemogenetic approaches in mice. Global chemogenetic manipulation of vlPAG neuronal activity suggests that vlPAG neural circuits exert tonic suppression of nociception, consistent with previous pharmacological and electrophysiological studies. However, selective modulation of GABAergic or glutamatergic neurons demonstrates an inverse regulation of nociceptive behaviors by these cell populations. Selective chemogenetic activation of glutamatergic neurons, or inhibition of GABAergic neurons, in vlPAG suppresses nociception. In contrast, inhibition of glutamatergic neurons, or activation of GABAergic neurons, in vlPAG facilitates nociception. Our findings provide direct experimental support for a model in which excitatory and inhibitory neurons in the PAG bidirectionally modulate nociception.

摘要

腹外侧导水管周围灰质(vlPAG)构成了主要的下行疼痛调制系统,是阿片类药物诱导镇痛的关键部位。许多先前的研究表明,谷氨酸和 GABA 在 vlPAG 中的伤害性处理中发挥着关键的相反作用。有人认为,谷氨酸能神经传递发挥抗伤害作用,而 GABA 能神经传递对疼痛传递产生促伤害作用,通过下行途径。由于无法专门操纵 PAG 中的神经元亚群,因此无法直接检验这一假设。在这里,我们通过在小鼠中使用细胞类型特异性化学遗传学方法,证明了遗传定义的谷氨酸能和 GABA 能 vlPAG 神经元在伤害性处理中的不同贡献。vlPAG 神经元活动的全局化学遗传操纵表明,vlPAG 神经回路对伤害性感受施加紧张性抑制,这与先前的药理学和电生理学研究一致。然而,GABA 能或谷氨酸能神经元的选择性调制表明这些细胞群体对伤害性行为的反向调节。vlPAG 中谷氨酸能神经元的选择性化学遗传激活或 GABA 能神经元的抑制抑制伤害性感受。相比之下,vlPAG 中谷氨酸能神经元的抑制或 GABA 能神经元的激活促进伤害性感受。我们的发现为 PAG 中的兴奋性和抑制性神经元双向调节伤害性感受的模型提供了直接的实验支持。

https://cdn.ncbi.nlm.nih.gov/pmc/blobs/7fda/5370278/2df1402b164a/enu0021722720001.jpg

文献检索

告别复杂PubMed语法,用中文像聊天一样搜索,搜遍4000万医学文献。AI智能推荐,让科研检索更轻松。

立即免费搜索

文件翻译

保留排版,准确专业,支持PDF/Word/PPT等文件格式,支持 12+语言互译。

免费翻译文档

深度研究

AI帮你快速写综述,25分钟生成高质量综述,智能提取关键信息,辅助科研写作。

立即免费体验