Gaiti Federico, Jindrich Katia, Fernandez-Valverde Selene L, Roper Kathrein E, Degnan Bernard M, Tanurdžić Miloš
School of Biological Sciences, University of Queensland, Brisbane, Australia.
Elife. 2017 Apr 11;6:e22194. doi: 10.7554/eLife.22194.
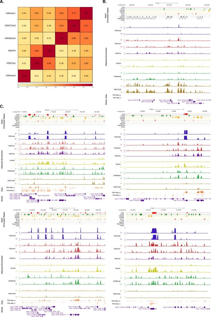
Combinatorial patterns of histone modifications regulate developmental and cell type-specific gene expression and underpin animal complexity, but it is unclear this regulatory system evolved. By analysing histone modifications in a morphologically-simple, early branching animal, the sponge , we show that the regulatory landscape used by complex bilaterians was already in place at the dawn of animal multicellularity. This includes distal enhancers, repressive chromatin and transcriptional units marked by H3K4me3 that vary with levels of developmental regulation. Strikingly, enhancers are enriched in metazoan-specific microsyntenic units, suggesting that their genomic location is extremely ancient and likely to place constraints on the evolution of surrounding genes. These results suggest that the regulatory foundation for spatiotemporal gene expression evolved prior to the divergence of sponges and eumetazoans, and was necessary for the evolution of animal multicellularity.
组蛋白修饰的组合模式调节发育和细胞类型特异性基因表达,并构成动物复杂性的基础,但尚不清楚这种调节系统是如何进化的。通过分析一种形态简单、处于早期分支的动物——海绵中的组蛋白修饰,我们发现复杂两侧对称动物所使用的调节格局在动物多细胞性出现之初就已存在。这包括远端增强子、抑制性染色质以及以H3K4me3标记的转录单元,它们随发育调节水平而变化。引人注目的是,增强子在后生动物特有的微同线性单元中富集,这表明它们的基因组位置极其古老,并且可能对周围基因的进化产生限制。这些结果表明,时空基因表达的调节基础在海绵动物和真后生动物分化之前就已进化出来,并且是动物多细胞性进化所必需的。