Li Wenzhi, Wang Peizhe, Zhang Bingjie, Zhang Jing, Ming Jia, Xie Wei, Na Jie
Center for Stem Cell Biology and Regenerative Medicine, School of Medicine, Tsinghua University, Beijing, 100084, China.
Center for Stem Cell Biology and Regenerative Medicine, MOE Key Laboratory of Bioinformatics, THU-PKU Center for Life Sciences, School of Life Sciences, Tsinghua University, Beijing, 100084, China.
Protein Cell. 2017 Sep;8(9):662-674. doi: 10.1007/s13238-017-0407-5. Epub 2017 Apr 22.
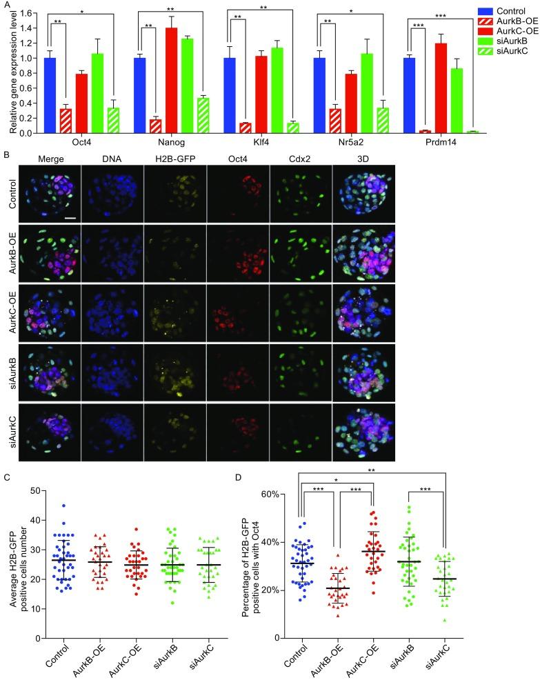
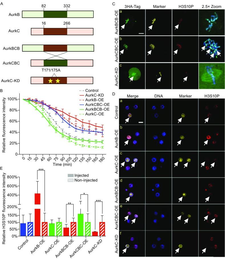
Coordination of cell division and cell fate is crucial for the successful development of mammalian early embryos. Aurora kinases are evolutionarily conserved serine/threonine kinases and key regulators of mitosis. Aurora kinase B (AurkB) is ubiquitously expressed while Aurora kinase C (AurkC) is specifically expressed in gametes and preimplantation embryos. We found that increasing AurkC level in one blastomere of the 2-cell embryo accelerated cell division and decreasing AurkC level slowed down mitosis. Changing AurkB level had the opposite effect. The kinase domains of AurkB and AurkC were responsible for their different ability to phosphorylate Histone H3 Serine 10 (H3S10P) and regulate metaphase timing. Using an Oct4-photoactivatable GFP fusion protein (Oct4-paGFP) and fluorescence decay after photoactivation assay, we found that AurkB overexpression reduced Oct4 retention in the nucleus. Finally, we show that blastomeres with higher AurkC level elevated pluripotency gene expression, which were inclined to enter the inner cell mass lineage and subsequently contributed to the embryo proper. Collectively, our results are the first demonstration that the activity of mitotic kinases can influence cell fate decisions in mammalian preimplantation embryos and have important implications to assisted reproduction.
细胞分裂与细胞命运的协调对于哺乳动物早期胚胎的成功发育至关重要。极光激酶是进化上保守的丝氨酸/苏氨酸激酶,也是有丝分裂的关键调节因子。极光激酶B(AurkB)广泛表达,而极光激酶C(AurkC)在配子和植入前胚胎中特异性表达。我们发现,提高二细胞胚胎一个卵裂球中的AurkC水平会加速细胞分裂,而降低AurkC水平会减缓有丝分裂。改变AurkB水平则产生相反的效果。AurkB和AurkC的激酶结构域负责它们磷酸化组蛋白H3丝氨酸10(H3S10P)以及调节中期时间的不同能力。使用Oct4-光激活绿色荧光蛋白融合蛋白(Oct4-paGFP)和光激活后的荧光衰减测定法,我们发现AurkB过表达会降低Oct4在细胞核中的保留率。最后,我们表明,具有较高AurkC水平的卵裂球会提高多能性基因的表达,这些卵裂球倾向于进入内细胞团谱系并随后对胚胎本体做出贡献。总体而言,我们的结果首次证明有丝分裂激酶的活性可以影响哺乳动物植入前胚胎中的细胞命运决定,并对辅助生殖具有重要意义。