• 文献检索
  • 文档翻译
  • 深度研究
  • 学术资讯
  • Suppr Zotero 插件Zotero 插件
  • 邀请有礼
  • 套餐&价格
  • 历史记录
应用&插件
Suppr Zotero 插件Zotero 插件浏览器插件Mac 客户端Windows 客户端微信小程序
定价
高级版会员购买积分包购买API积分包
服务
文献检索文档翻译深度研究API 文档MCP 服务
关于我们
关于 Suppr公司介绍联系我们用户协议隐私条款
关注我们

Suppr 超能文献

核心技术专利:CN118964589B侵权必究
粤ICP备2023148730 号-1Suppr @ 2026

文献检索

告别复杂PubMed语法,用中文像聊天一样搜索,搜遍4000万医学文献。AI智能推荐,让科研检索更轻松。

立即免费搜索

文件翻译

保留排版,准确专业,支持PDF/Word/PPT等文件格式,支持 12+语言互译。

免费翻译文档

深度研究

AI帮你快速写综述,25分钟生成高质量综述,智能提取关键信息,辅助科研写作。

立即免费体验

通过定向自组装胶束递送姜黄素可增强非小细胞肺癌的治疗效果。

Delivery of curcumin by directed self-assembled micelles enhances therapeutic treatment of non-small-cell lung cancer.

作者信息

Zhu Wen-Ting, Liu Sheng-Yao, Wu Lei, Xu Hua-Li, Wang Jun, Ni Guo-Xin, Zeng Qing-Bing

机构信息

Biomaterial Research Center, School of Pharmaceutical Sciences, Southern Medical University, Guangzhou, China.

Guangdong Provincial Key Laboratory of New Drug Screening, School of Pharmaceutical Sciences, Southern Medical University, Guangzhou, China.

出版信息

Int J Nanomedicine. 2017 Apr 3;12:2621-2634. doi: 10.2147/IJN.S128921. eCollection 2017.

DOI:10.2147/IJN.S128921
PMID:28435247
原文链接:https://pmc.ncbi.nlm.nih.gov/articles/PMC5388225/
Abstract

BACKGROUND

It has been widely reported that curcumin (CUR) exhibits anticancer activity and triggers the apoptosis of human A549 non-small-cell lung cancer (NSCLC) cells. However, its application is limited owing to its poor solubility and bioavailability. Therefore, there is an urgent need to develop a new CUR formulation with higher water solubility and better biocompatibility for clinical application in the future.

MATERIALS AND METHODS

In this study, CUR-loaded methoxy polyethylene glycol-polylactide (CUR/mPEG-PLA) polymeric micelles were prepared by a thin-film hydration method. Their characteristics and antitumor effects were evaluated subsequently.

RESULTS

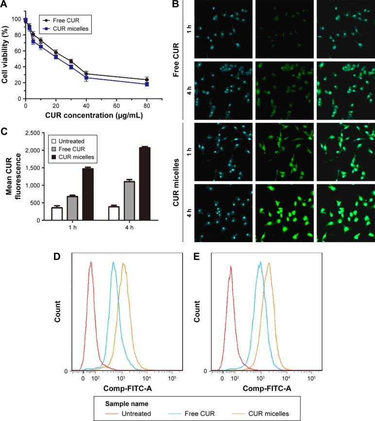
The average size of CUR/mPEG-PLA micelles was 34.9±2.1 nm with its polydispersity index (PDI) in the range of 0.067-0.168. The encapsulation efficiency and drug loading were 90.2%±0.78% and 9.1%±0.07%, respectively. CUR was constantly released from the CUR/mPEG-PLA micelles, and its cellular uptake in A549 cells was significantly increased. It was also found that CUR/mPEG-PLA micelles inhibited A549 cell proliferation, increased the cell cytotoxicity, induced G2/M stage arrest and promoted cell apoptosis. Moreover, the CUR/mPEG-PLA micelles suppressed the migration and invasion of A549 cells more obviously than free CUR. Additionally, CUR/mPEG-PLA micelles inhibited human umbilical vein endothelial cells migration, invasion and corresponding tube formation, implying the antiangiogenesis ability. Its enhanced antitumor mechanism may be related to the reduced expression of vascular endothelial growth factor, matrix metalloproteinase (MMP)-2, MMP-9 and Bcl-2 as well as the increased expression of Bax.

CONCLUSION

The mPEG-PLA copolymer micelles can serve as an efficient carrier for CUR. The CUR/mPEG-PLA micelles have promising clinical potential in treating NSCLC.

摘要

背景

已有广泛报道称姜黄素(CUR)具有抗癌活性,并能触发人A549非小细胞肺癌(NSCLC)细胞凋亡。然而,由于其溶解度和生物利用度较差,其应用受到限制。因此,迫切需要开发一种具有更高水溶性和更好生物相容性的新型CUR制剂,以便将来用于临床应用。

材料与方法

在本研究中,采用薄膜水化法制备了载姜黄素的甲氧基聚乙二醇-聚丙交酯(CUR/mPEG-PLA)聚合物胶束。随后对其特性和抗肿瘤效果进行了评估。

结果

CUR/mPEG-PLA胶束的平均粒径为34.9±2.1nm,其多分散指数(PDI)在0.067-0.168范围内。包封率和载药量分别为90.2%±0.78%和9.1%±0.07%。CUR从CUR/mPEG-PLA胶束中持续释放,其在A549细胞中的细胞摄取显著增加。还发现CUR/mPEG-PLA胶束抑制A549细胞增殖,增加细胞毒性,诱导G2/M期阻滞并促进细胞凋亡。此外,CUR/mPEG-PLA胶束比游离CUR更明显地抑制A549细胞的迁移和侵袭。另外,CUR/mPEG-PLA胶束抑制人脐静脉内皮细胞迁移、侵袭及相应的管腔形成,这意味着其具有抗血管生成能力。其增强的抗肿瘤机制可能与血管内皮生长因子、基质金属蛋白酶(MMP)-2、MMP-9和Bcl-2表达降低以及Bax表达增加有关。

结论

mPEG-PLA共聚物胶束可作为CUR的有效载体。CUR/mPEG-PLA胶束在治疗NSCLC方面具有广阔的临床应用前景。

https://cdn.ncbi.nlm.nih.gov/pmc/blobs/a402/5388225/3e590f8d7e5c/ijn-12-2621Fig7.jpg
https://cdn.ncbi.nlm.nih.gov/pmc/blobs/a402/5388225/f877416e38fa/ijn-12-2621Fig1.jpg
https://cdn.ncbi.nlm.nih.gov/pmc/blobs/a402/5388225/7737ee2272fe/ijn-12-2621Fig2.jpg
https://cdn.ncbi.nlm.nih.gov/pmc/blobs/a402/5388225/8de8c9a7e596/ijn-12-2621Fig3.jpg
https://cdn.ncbi.nlm.nih.gov/pmc/blobs/a402/5388225/fd1b6e884b93/ijn-12-2621Fig4.jpg
https://cdn.ncbi.nlm.nih.gov/pmc/blobs/a402/5388225/da9239cd1fac/ijn-12-2621Fig5.jpg
https://cdn.ncbi.nlm.nih.gov/pmc/blobs/a402/5388225/40d063ff4f95/ijn-12-2621Fig6.jpg
https://cdn.ncbi.nlm.nih.gov/pmc/blobs/a402/5388225/3e590f8d7e5c/ijn-12-2621Fig7.jpg
https://cdn.ncbi.nlm.nih.gov/pmc/blobs/a402/5388225/f877416e38fa/ijn-12-2621Fig1.jpg
https://cdn.ncbi.nlm.nih.gov/pmc/blobs/a402/5388225/7737ee2272fe/ijn-12-2621Fig2.jpg
https://cdn.ncbi.nlm.nih.gov/pmc/blobs/a402/5388225/8de8c9a7e596/ijn-12-2621Fig3.jpg
https://cdn.ncbi.nlm.nih.gov/pmc/blobs/a402/5388225/fd1b6e884b93/ijn-12-2621Fig4.jpg
https://cdn.ncbi.nlm.nih.gov/pmc/blobs/a402/5388225/da9239cd1fac/ijn-12-2621Fig5.jpg
https://cdn.ncbi.nlm.nih.gov/pmc/blobs/a402/5388225/40d063ff4f95/ijn-12-2621Fig6.jpg
https://cdn.ncbi.nlm.nih.gov/pmc/blobs/a402/5388225/3e590f8d7e5c/ijn-12-2621Fig7.jpg

相似文献

1
Delivery of curcumin by directed self-assembled micelles enhances therapeutic treatment of non-small-cell lung cancer.通过定向自组装胶束递送姜黄素可增强非小细胞肺癌的治疗效果。
Int J Nanomedicine. 2017 Apr 3;12:2621-2634. doi: 10.2147/IJN.S128921. eCollection 2017.
2
Curcumin Delivery by Poly(Lactide)-Based Co-Polymeric Micelles: An In Vitro Anticancer Study.基于聚丙交酯的共聚物胶束递送姜黄素:一项体外抗癌研究。
Pharm Res. 2016 Apr;33(4):826-41. doi: 10.1007/s11095-015-1830-z. Epub 2015 Nov 23.
3
Biodegradable micelles enhance the antiglioma activity of curcumin in vitro and in vivo.可生物降解的胶束在体外和体内增强了姜黄素的抗胶质瘤活性。
Int J Nanomedicine. 2016 Jun 9;11:2721-36. doi: 10.2147/IJN.S102450. eCollection 2016.
4
Pharmacokinetics and in vivo delivery of curcumin by copolymeric mPEG-PCL micelles.聚乙二醇-聚己内酯共聚物胶束对姜黄素的药代动力学及体内递送研究
Eur J Pharm Biopharm. 2017 Jul;116:17-30. doi: 10.1016/j.ejpb.2016.10.003. Epub 2016 Oct 15.
5
Cholesterol-conjugated poly(D, L-lactide)-based micelles as a nanocarrier system for effective delivery of curcumin in cancer therapy.胆固醇共轭聚(D,L-丙交酯)基胶束作为一种纳米载体系统用于姜黄素在癌症治疗中的有效递送。
Drug Deliv. 2017 Nov;24(1):209-223. doi: 10.1080/10717544.2016.1245365.
6
Tumor Targeted Curcumin Delivery by Folate-Modified MPEG-PCL Self-Assembly Micelles for Colorectal Cancer Therapy.叶酸修饰的 MPEG-PCL 自组装胶束载姜黄素靶向递药用于结直肠癌治疗。
Int J Nanomedicine. 2020 Feb 21;15:1239-1252. doi: 10.2147/IJN.S232777. eCollection 2020.
7
[Comparison of pharmacokinetics of curcumin in rats administered with two kinds of polymeric micelles].[两种聚合物胶束给药大鼠后姜黄素的药代动力学比较]
Zhongguo Zhong Yao Za Zhi. 2016 Oct;41(19):3668-3673. doi: 10.4268/cjcmm20161928.
8
Curcumin loaded polymeric micelles inhibit breast tumor growth and spontaneous pulmonary metastasis.载姜黄素聚合物胶束抑制乳腺肿瘤生长和自发性肺转移。
Int J Pharm. 2013 Feb 25;443(1-2):175-82. doi: 10.1016/j.ijpharm.2012.12.032. Epub 2012 Dec 31.
9
Evaluation in vitro and in vivo of curcumin-loaded mPEG-PLA/TPGS mixed micelles for oral administration.姜黄素负载的甲氧基聚乙二醇-聚乳酸/维生素E聚乙二醇琥珀酸酯混合胶束用于口服给药的体内外评价。
Colloids Surf B Biointerfaces. 2016 May 1;141:345-354. doi: 10.1016/j.colsurfb.2016.01.017. Epub 2016 Jan 14.
10
Galactosamine-modified PEG-PLA/TPGS micelles for the oral delivery of curcumin.半乳糖胺修饰的 PEG-PLA/TPGS 胶束用于姜黄素的口服递送。
Int J Pharm. 2021 Feb 15;595:120227. doi: 10.1016/j.ijpharm.2021.120227. Epub 2021 Jan 21.

引用本文的文献

1
Advances in Nanocarrier Systems for Overcoming Formulation Challenges of Curcumin: Current Insights.用于克服姜黄素制剂挑战的纳米载体系统研究进展:当前见解
Nanomaterials (Basel). 2024 Apr 12;14(8):672. doi: 10.3390/nano14080672.
2
Applications and advancements of nanoparticle-based drug delivery in alleviating lung cancer and chronic obstructive pulmonary disease.基于纳米颗粒的药物输送在缓解肺癌和慢性阻塞性肺疾病中的应用和进展。
Naunyn Schmiedebergs Arch Pharmacol. 2024 May;397(5):2793-2833. doi: 10.1007/s00210-023-02830-w. Epub 2023 Nov 22.
3
Curcumin Induces Apoptosis of Chemoresistant Lung Cancer Cells via ROS-Regulated p38 MAPK Phosphorylation.

本文引用的文献

1
Codelivery of thioridazine and doxorubicin using nanoparticles for effective breast cancer therapy.使用纳米颗粒共递送硫利达嗪和阿霉素用于有效的乳腺癌治疗。
Int J Nanomedicine. 2016 Sep 8;11:4545-4552. doi: 10.2147/IJN.S104635. eCollection 2016.
2
New and emerging targeted treatments in advanced non-small-cell lung cancer.晚期非小细胞肺癌的新型和新兴靶向治疗方法。
Lancet. 2016 Sep 3;388(10048):1012-24. doi: 10.1016/S0140-6736(16)31473-8. Epub 2016 Sep 1.
3
Molecular targets of curcumin for cancer therapy: an updated review.姜黄素用于癌症治疗的分子靶点:最新综述
姜黄素通过 ROS 调控的 p38 MAPK 磷酸化诱导耐药肺癌细胞凋亡。
Int J Mol Sci. 2022 Jul 26;23(15):8248. doi: 10.3390/ijms23158248.
4
Broad-Spectrum Theranostics and Biomedical Application of Functionalized Nanomaterials.功能化纳米材料的广谱诊疗学及生物医学应用
Polymers (Basel). 2022 Mar 17;14(6):1221. doi: 10.3390/polym14061221.
5
Nanoscale Formulations: Incorporating Curcumin into Combination Strategies for the Treatment of Lung Cancer.纳米制剂:将姜黄素纳入联合策略治疗肺癌。
Drug Des Devel Ther. 2021 Jun 21;15:2695-2709. doi: 10.2147/DDDT.S311107. eCollection 2021.
6
Degree-based topological indices and polynomials of hyaluronic acid-curcumin conjugates.基于度的透明质酸-姜黄素共轭物的拓扑指数和多项式
Saudi Pharm J. 2020 Sep;28(9):1093-1100. doi: 10.1016/j.jsps.2020.07.010. Epub 2020 Aug 3.
7
Porous Polymeric Microspheres With Controllable Pore Diameters for Tissue Engineered Lung Tumor Model Development.用于组织工程肺肿瘤模型开发的孔径可控的多孔聚合物微球
Front Bioeng Biotechnol. 2020 Jul 10;8:799. doi: 10.3389/fbioe.2020.00799. eCollection 2020.
8
Smart Nanoformulation Based on Stimuli-Responsive Nanogels and Curcumin: Promising Therapy against Colon Cancer.基于刺激响应性纳米凝胶和姜黄素的智能纳米制剂:结肠癌的潜在治疗方法。
ACS Omega. 2020 Apr 15;5(16):9171-9184. doi: 10.1021/acsomega.9b04390. eCollection 2020 Apr 28.
9
Wedelolactone-Loaded Micelles Ameliorate Doxorubicin-Induced Oxidative Injury in Podocytes by Improving Permeability and Bioavailability.载有水飞蓟宾素的胶束通过改善通透性和生物利用度减轻阿霉素诱导的足细胞氧化损伤。
Front Bioeng Biotechnol. 2019 Nov 22;7:333. doi: 10.3389/fbioe.2019.00333. eCollection 2019.
10
Re: A Meta-Analysis of the Clinical Use of Curcumin for Irritable Bowel Syndrome.主题:姜黄素用于肠易激综合征临床应用的荟萃分析
J Clin Med. 2019 Nov 6;8(11):1885. doi: 10.3390/jcm8111885.
Tumour Biol. 2016 Oct;37(10):13017-13028. doi: 10.1007/s13277-016-5183-y. Epub 2016 Jul 28.
4
Biodegradable micelles enhance the antiglioma activity of curcumin in vitro and in vivo.可生物降解的胶束在体外和体内增强了姜黄素的抗胶质瘤活性。
Int J Nanomedicine. 2016 Jun 9;11:2721-36. doi: 10.2147/IJN.S102450. eCollection 2016.
5
Synthesis and Characterization of Inhalable Flavonoid Nanoparticle for Lung Cancer Cell Targeting.用于肺癌细胞靶向的可吸入类黄酮纳米颗粒的合成与表征
J Biomed Nanotechnol. 2016 Feb;12(2):371-86. doi: 10.1166/jbn.2016.2162.
6
Synthesis, characterization, and evaluation of mPEG-SN38 and mPEG-PLA-SN38 micelles for cancer therapy.用于癌症治疗的甲氧基聚乙二醇-喜树碱(mPEG-SN38)和甲氧基聚乙二醇-聚乳酸-喜树碱(mPEG-PLA-SN38)胶束的合成、表征及评价
Int J Nanomedicine. 2016 Apr 26;11:1677-86. doi: 10.2147/IJN.S103110. eCollection 2016.
7
"Sheddable" PEG-lipid to balance the contradiction of PEGylation between long circulation and poor uptake.可脱落聚乙二醇化脂质以平衡聚乙二醇化在长循环和摄取不良之间的矛盾。
Nanoscale. 2016 May 19;8(20):10832-42. doi: 10.1039/c6nr02174c.
8
Optimizing particle size of docetaxel-loaded micelles for enhanced treatment of oral epidermoid carcinoma.优化载多西他赛胶束的粒径以增强口腔表皮样癌的治疗效果。
Nanomedicine. 2016 Oct;12(7):1941-1949. doi: 10.1016/j.nano.2016.04.012. Epub 2016 Apr 29.
9
Molecular mechanisms underlying chemopreventive potential of curcumin: Current challenges and future perspectives.姜黄素化学预防潜力的分子机制:当前挑战与未来展望
Life Sci. 2016 Mar 1;148:313-28. doi: 10.1016/j.lfs.2016.02.022. Epub 2016 Feb 11.
10
Direct chemical grafted curcumin on halloysite nanotubes as dual-responsive prodrug for pharmacological applications.直接化学接枝在埃洛石纳米管上的姜黄素作为用于药理学应用的双响应前药。
Colloids Surf B Biointerfaces. 2016 Apr 1;140:505-513. doi: 10.1016/j.colsurfb.2016.01.025. Epub 2016 Jan 18.