Vivo M, Fontana R, Ranieri M, Capasso G, Angrisano T, Pollice A, Calabrò V, La Mantia G
Dipartimento di Biologia, Università Degli Studi di Napoli 'Federico II', Napoli, Italy.
Oncogene. 2017 Aug 24;36(34):4913-4928. doi: 10.1038/onc.2017.104. Epub 2017 Apr 24.
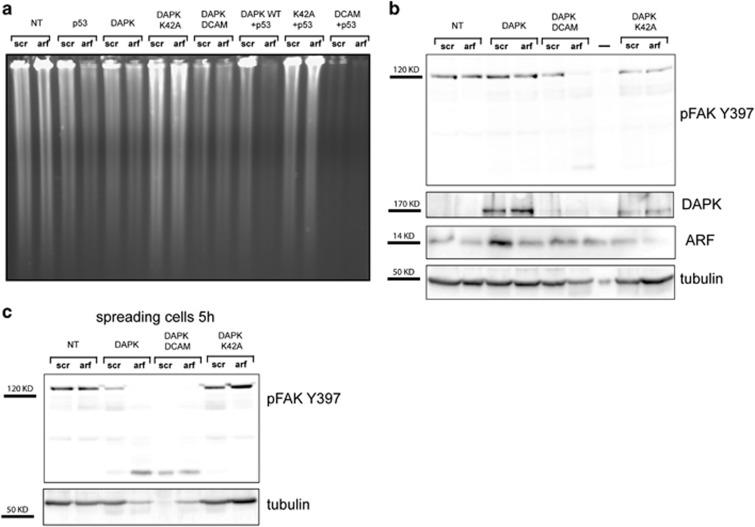
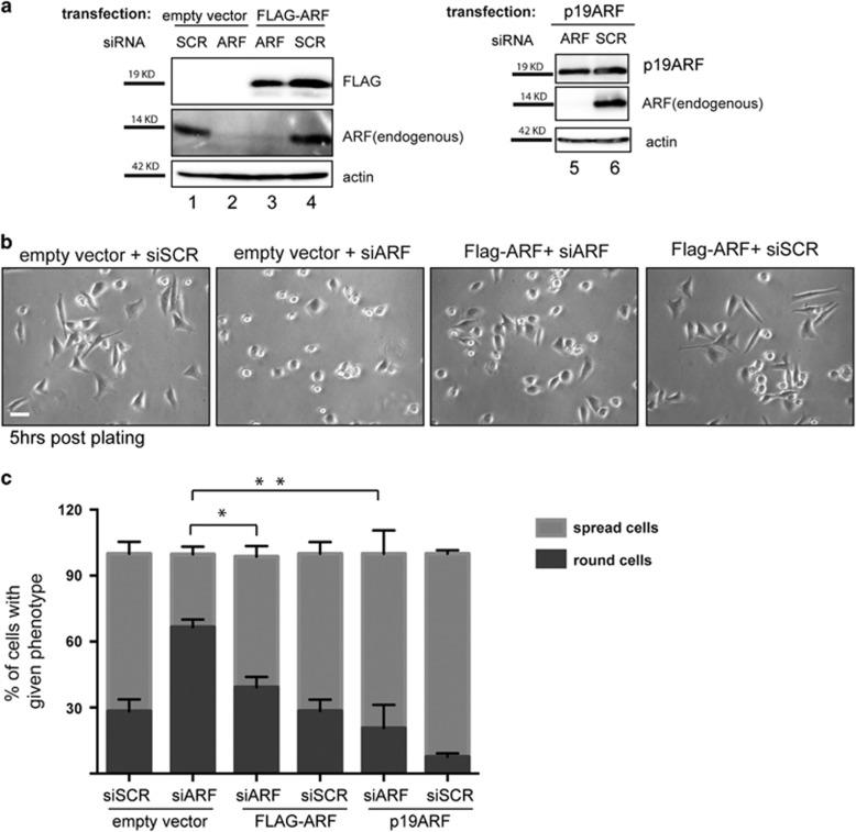
The ARF protein functions as an important sensor of hyper-proliferative stimuli restricting cell proliferation through both p53-dependent and -independent pathways. Although to date the majority of studies on ARF have focused on its anti-proliferative role, few studies have addressed whether ARF may also have pro-survival functions. Here we show for the first time that during the process of adhesion and spreading ARF re-localizes to sites of active actin polymerization and to focal adhesion points where it interacts with the phosphorylated focal adhesion kinase. In line with its recruitment to focal adhesions, we observe that hampering ARF function in cancer cells leads to gross defects in cytoskeleton organization resulting in apoptosis through a mechanism dependent on the Death-Associated Protein Kinase. Our data uncover a novel function for p14ARF in protecting cells from anoikis that may reflect its role in anchorage independence, a hallmark of malignant tumor cells.
ARF蛋白作为一种重要的高增殖刺激传感器,通过p53依赖和非依赖途径限制细胞增殖。尽管迄今为止,大多数关于ARF的研究都集中在其抗增殖作用上,但很少有研究探讨ARF是否也具有促生存功能。在这里,我们首次表明,在黏附与铺展过程中,ARF重新定位于活跃的肌动蛋白聚合位点和粘着斑,在那里它与磷酸化的粘着斑激酶相互作用。与其募集到粘着斑一致,我们观察到在癌细胞中阻碍ARF功能会导致细胞骨架组织出现严重缺陷,通过一种依赖死亡相关蛋白激酶的机制导致细胞凋亡。我们的数据揭示了p14ARF在保护细胞免受失巢凋亡方面的新功能,这可能反映了其在锚定非依赖性中的作用,而锚定非依赖性是恶性肿瘤细胞的一个标志。