Suppr超能文献

利用核糖体DNA内转录间隔区(ITS rDNA)对锚哲水蚤科(桡足亚纲)进行分子系统发育分析

Molecular phylogeny of Oncaeidae (Copepoda) using nuclear ribosomal internal transcribed spacer (ITS rDNA).

作者信息

Di Capua Iole, Maffucci Fulvio, Pannone Raimondo, Mazzocchi Maria Grazia, Biffali Elio, Amato Alberto

机构信息

Department of Integrative Marine Ecology, StazioneZoologica Anton Dohrn, Villa Comunale Naples-Italy.

Department of Research Infrastructures for Marine Biological Resources, Aquarium Unit, StazioneZoologica Anton Dohrn, Villa Comunale Naples-Italy.

出版信息

PLoS One. 2017 Apr 25;12(4):e0175662. doi: 10.1371/journal.pone.0175662. eCollection 2017.

Abstract

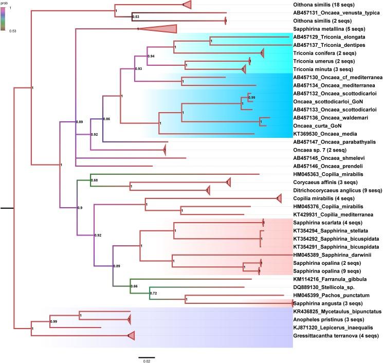
Copepods belonging to the Oncaeidae family are commonly and abundantly found in marine zooplankton. In the Mediterranean Sea, forty-seven oncaeid species occur, of which eleven in the Gulf of Naples. In this Gulf, several Oncaea species were morphologically analysed and described at the end of the XIX century by W. Giesbrecht. In the same area, oncaeids are being investigated over seasonal and inter-annual scales at the long-term coastal station LTER-MC. In the present work, we identified six oncaeid species using the nuclear ribosomal internal transcribed spacers (ITS rDNA) and the mitochondrial cytochrome c oxidase subunit I (mtCOI). Phylogenetic analyses based on these two genomic regions validated the sisterhood of the genera Triconia and the Oncaea sensu stricto. ITS1 and ITS2 phylogenies produced incongruent results about the position of Oncaea curta, calling for further investigations on this species. We also characterised the ITS2 region by secondary structure predictions and found that all the sequences analysed presented the distinct eukaryotic hallmarks. A Compensatory Base Change search corroborated the close relationship between O. venusta and O. curta and between O. media and O. venusta already identified by ITS phylogenies. The present results, which stem from the integration of molecular and morphological taxonomy, represent an encouraging step towards an improved knowledge of copepod biodiversity: The two complementary approaches, when applied to long-term copepod monitoring, will also help to better understanding their genetic variations and ecological niches of co-occurring species.

摘要

属于隆哲水蚤科的桡足类动物在海洋浮游动物中普遍且大量存在。在地中海,有47种隆哲水蚤科物种,其中11种出现在那不勒斯湾。19世纪末,W.吉斯布雷希特对那不勒斯湾的几种隆哲水蚤属物种进行了形态学分析和描述。在同一地区,长期海岸站LTER-MC正在对隆哲水蚤科进行季节性和年际尺度的调查。在本研究中,我们利用核糖体DNA内转录间隔区(ITS rDNA)和线粒体细胞色素c氧化酶亚基I(mtCOI)鉴定出6种隆哲水蚤科物种。基于这两个基因组区域的系统发育分析证实了Triconia属和狭义隆哲水蚤属的姐妹关系。ITS1和ITS2系统发育对短角隆哲水蚤的位置产生了不一致的结果,需要对该物种进行进一步研究。我们还通过二级结构预测对ITS2区域进行了表征,发现所有分析序列都呈现出明显的真核生物特征。补偿性碱基变化搜索证实了ITS系统发育已经确定的美丽隆哲水蚤和短角隆哲水蚤之间以及中型隆哲水蚤和美丽隆哲水蚤之间的密切关系。本研究结果源于分子分类学和形态分类学的结合,是朝着更好地了解桡足类生物多样性迈出的令人鼓舞的一步:这两种互补方法应用于长期桡足类监测时,也将有助于更好地理解它们的遗传变异以及共存物种的生态位。

https://cdn.ncbi.nlm.nih.gov/pmc/blobs/3be7/5404819/2946e5e90d42/pone.0175662.g001.jpg

相似文献

1
Molecular phylogeny of Oncaeidae (Copepoda) using nuclear ribosomal internal transcribed spacer (ITS rDNA).
PLoS One. 2017 Apr 25;12(4):e0175662. doi: 10.1371/journal.pone.0175662. eCollection 2017.
2
Cryptic ecological diversification of a planktonic estuarine copepod, Acartia tonsa.
Mol Ecol. 2008 Mar;17(6):1451-68. doi: 10.1111/j.1365-294X.2007.03657.x. Epub 2008 Feb 1.
3
Phylogenetic information content of Copepoda ribosomal DNA repeat units: ITS1 and ITS2 impact.
Biomed Res Int. 2014;2014:926342. doi: 10.1155/2014/926342. Epub 2014 Aug 18.
4
Evolution in the deep sea: biological traits, ecology and phylogenetics of pelagic copepods.
Mol Phylogenet Evol. 2012 Nov;65(2):535-46. doi: 10.1016/j.ympev.2012.07.007. Epub 2012 Jul 27.
5
Decoupling of molecular and morphological evolution in deep lineages of a meiobenthic harpacticoid copepod.
Mol Biol Evol. 2001 Jun;18(6):1088-102. doi: 10.1093/oxfordjournals.molbev.a003880.
7
Lack of host specificity of copepod crustaceans associated with mushroom corals in the Red Sea.
Mol Phylogenet Evol. 2018 Oct;127:770-780. doi: 10.1016/j.ympev.2018.06.024. Epub 2018 Jun 15.
8
Comparative analyses of mitochondrial and nuclear genetic markers for the molecular identification of Rhipicephalus spp.
Infect Genet Evol. 2013 Dec;20:422-7. doi: 10.1016/j.meegid.2013.09.027. Epub 2013 Oct 6.

引用本文的文献

1
2
Molecular cytogenetic characterization and phylogenetic analysis of four species (Poaceae).
Comp Cytogenet. 2019 Aug 9;13(3):211-230. doi: 10.3897/CompCytogen.v13i3.35346. eCollection 2019.

本文引用的文献

1
DNA Barcoding of Metazoan Zooplankton Copepods from South Korea.
PLoS One. 2016 Jul 6;11(7):e0157307. doi: 10.1371/journal.pone.0157307. eCollection 2016.
2
MEGA7: Molecular Evolutionary Genetics Analysis Version 7.0 for Bigger Datasets.
Mol Biol Evol. 2016 Jul;33(7):1870-4. doi: 10.1093/molbev/msw054. Epub 2016 Mar 22.
3
The Application of DNA Barcodes for the Identification of Marine Crustaceans from the North Sea and Adjacent Regions.
PLoS One. 2015 Sep 29;10(9):e0139421. doi: 10.1371/journal.pone.0139421. eCollection 2015.
4
Microbial diversity associated with copepods in the North Atlantic subtropical gyre.
FEMS Microbiol Ecol. 2015 Jul;91(7). doi: 10.1093/femsec/fiv064. Epub 2015 Jun 14.
5
Phylogenetic information content of Copepoda ribosomal DNA repeat units: ITS1 and ITS2 impact.
Biomed Res Int. 2014;2014:926342. doi: 10.1155/2014/926342. Epub 2014 Aug 18.
6
DNA barcoding of marine copepods: assessment of analytical approaches to species identification.
PLoS Curr. 2014 Jun 23;6:ecurrents.tol.cdf8b74881f87e3b01d56b43791626d2. doi: 10.1371/currents.tol.cdf8b74881f87e3b01d56b43791626d2.
7
Phylogeny of the Paracalanidae Giesbrecht, 1888 (Crustacea: Copepoda: Calanoida).
Mol Phylogenet Evol. 2013 Dec;69(3):861-72. doi: 10.1016/j.ympev.2013.06.018. Epub 2013 Jul 2.
8
DNA barcoding of marine metazoa.
Ann Rev Mar Sci. 2011;3:471-508. doi: 10.1146/annurev-marine-120308-080950.
10
Accurate and efficient reconstruction of deep phylogenies from structured RNAs.
Nucleic Acids Res. 2009 Oct;37(18):6184-93. doi: 10.1093/nar/gkp600. Epub 2009 Sep 1.

文献AI研究员

20分钟写一篇综述,助力文献阅读效率提升50倍。

立即体验

用中文搜PubMed

大模型驱动的PubMed中文搜索引擎

马上搜索

文档翻译

学术文献翻译模型,支持多种主流文档格式。

立即体验