Department of Pathology, Microbiology and Immunology, Vanderbilt University School of Medicine, Nashville, Tennessee, USA.
Department of Medicine, Vanderbilt University School of Medicine, Nashville, Tennessee, USA.
Immun Inflamm Dis. 2017 Jun;5(2):109-123. doi: 10.1002/iid3.146. Epub 2017 Feb 20.
Immune responses in the intestines require tight regulation to avoid uncontrolled inflammation. We previously described an innate lymphocyte population in the intestinal epithelium (referred to as innate CD8αα , or iCD8α cells) that can protect against gastrointestinal infections such as those mediated by Citrobacter rodentium.
Here, we have evaluated the potential contribution of these cells to intestinal inflammation by analyzing inflammation development in mice with decreased numbers of iCD8α cells. We also determined the potential of iCD8α cells to secrete granzymes and their potential role during inflammatory processes.
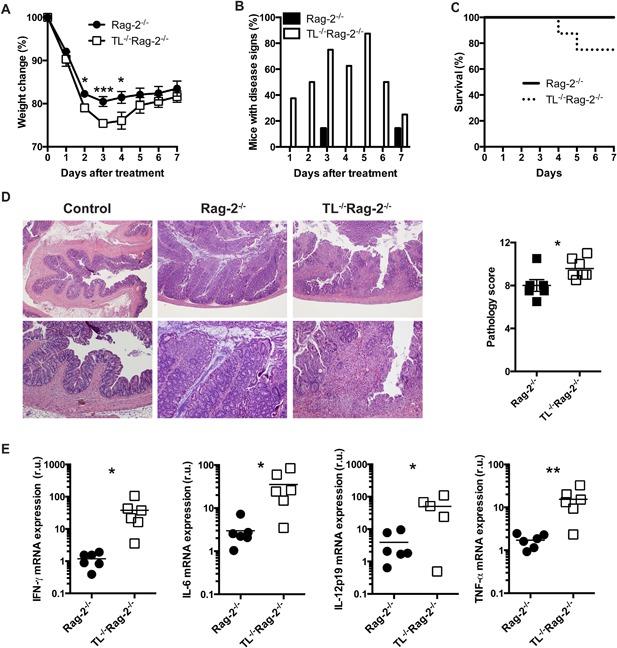
We found that iCD8α cells play a pro-inflammatory role in the development of disease in a colitis model induced by anti-CD40 antibodies. We further found that the effects of iCD8α cells correlated with their capacity to secrete granzymes. We also observed that the pro-inflammatory properties of iCD8α cells were controlled by interactions of CD8αα homodimers on these cells with the thymus leukemia antigen expressed by intestinal epithelial cells.
Our findings suggest that iCD8α cells modulate inflammatory responses in the intestinal epithelium, and that dysregulation of iCD8α cells effector functions may enhance disease. We propose that one of the mechanism by which iCD8α cells enhance inflammation is by the secretion of granzymes, which may promote recruitment of infiltrating cells into the epithelium.
肠道中的免疫反应需要严格的调控,以避免不受控制的炎症。我们之前描述了肠道上皮中的一种先天淋巴细胞群体(称为固有 CD8αα,或 iCD8α 细胞),它可以预防诸如柠檬酸杆菌介导的胃肠道感染。
在这里,我们通过分析 iCD8α 细胞数量减少的小鼠中炎症的发展,评估了这些细胞对肠道炎症的潜在贡献。我们还确定了 iCD8α 细胞分泌颗粒酶的潜力及其在炎症过程中的潜在作用。
我们发现 iCD8α 细胞在抗 CD40 抗体诱导的结肠炎模型中对疾病的发展起着促炎作用。我们进一步发现,iCD8α 细胞的作用与其分泌颗粒酶的能力相关。我们还观察到 iCD8α 细胞的促炎特性受这些细胞上的 CD8αα 同源二聚体与肠道上皮细胞表达的胸腺白血病抗原之间相互作用的控制。
我们的研究结果表明,iCD8α 细胞调节肠道上皮中的炎症反应,而 iCD8α 细胞效应功能的失调可能会增强疾病。我们提出,iCD8α 细胞增强炎症的机制之一是通过分泌颗粒酶,这可能促进浸润细胞进入上皮细胞。