Suppr超能文献

抗CD47抗体作为人类肺癌和癌症干细胞的靶向治疗剂

Anti-CD47 Antibody As a Targeted Therapeutic Agent for Human Lung Cancer and Cancer Stem Cells.

作者信息

Liu Liang, Zhang Lin, Yang Lin, Li Hui, Li Runmei, Yu Jinpu, Yang Lili, Wei Feng, Yan Cihui, Sun Qian, Zhao Hua, Yang Fan, Jin Hao, Wang Jian, Wang Shizhen Emily, Ren Xiubao

机构信息

Department of Immunology, Tianjin Medical University Cancer Institute and Hospital, Tianjin, China.

Department of Biotherapy, Tianjin Medical University Cancer Institute and Hospital, Tianjin, China.

出版信息

Front Immunol. 2017 Apr 21;8:404. doi: 10.3389/fimmu.2017.00404. eCollection 2017.

Abstract

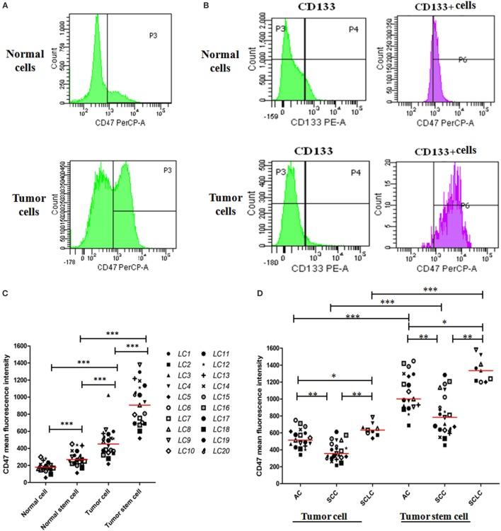
Accumulating evidence indicates that a small subset of cancer cells, termed the tumor-initiating cells or cancer stem cells (CSCs), construct a reservoir of self-sustaining cancer cells with the characteristic ability to self-renew and maintain the tumor mass. The CSCs play an important role in the tumor initiation, development, relapse, metastasis, and the ineffectiveness of conventional cancer therapies. CD47 is a ligand for signal-regulatory protein-α expressed on phagocytic cells and functions to inhibit phagocytosis. This study was to explore if the expression of CD47 is the mechanism used by lung cancer cells, especially CSCs, to escape phagocytosis and . Here, we selected CD133 as the marker for lung CSCs according to previous reports. We analyzed lung cancer and matched adjacent normal (non-tumor) tissue and revealed that CD47 is overexpressed on lung cancer cells, especially on lung CSCs. The mRNA expression levels of and correlated with a decreased probability of survival for multiple types of lung cancer. Blocking CD47 function with anti-CD47 antibodies enabled macrophage phagocytosis of lung cancer cells and lung CSCs. Anti-CD47 antibodies inhibited tumor growth in immunodeficient mouse xenotransplantation models established with lung cancer cells or lung CSCs and improved survival in tumor-bearing animals. These data indicate that CD47 is a valid target for cancer therapies, especially for anti-CSC therapies.

摘要

越来越多的证据表明,一小部分癌细胞,即肿瘤起始细胞或癌症干细胞(CSCs),构成了具有自我更新和维持肿瘤块特征能力的自我维持癌细胞库。癌症干细胞在肿瘤起始、发展、复发、转移以及传统癌症治疗的无效性中起着重要作用。CD47是吞噬细胞上表达的信号调节蛋白α的配体,其功能是抑制吞噬作用。本研究旨在探讨CD47的表达是否是肺癌细胞尤其是癌症干细胞用来逃避吞噬作用的机制。在这里,我们根据先前的报道选择CD133作为肺癌症干细胞的标志物。我们分析了肺癌组织及其配对的相邻正常(非肿瘤)组织,发现CD47在肺癌细胞尤其是肺癌症干细胞上过度表达。多种类型肺癌的 和 的mRNA表达水平与生存率降低相关。用抗CD47抗体阻断CD47功能可使巨噬细胞吞噬肺癌细胞和肺癌症干细胞。抗CD47抗体在用人肺癌细胞或肺癌症干细胞建立的免疫缺陷小鼠异种移植模型中抑制肿瘤生长,并提高荷瘤动物的生存率。这些数据表明,CD47是癌症治疗尤其是抗癌症干细胞治疗的有效靶点。

https://cdn.ncbi.nlm.nih.gov/pmc/blobs/7994/5399041/3f24a00e3aeb/fimmu-08-00404-g001.jpg

文献检索

告别复杂PubMed语法,用中文像聊天一样搜索,搜遍4000万医学文献。AI智能推荐,让科研检索更轻松。

立即免费搜索

文件翻译

保留排版,准确专业,支持PDF/Word/PPT等文件格式,支持 12+语言互译。

免费翻译文档

深度研究

AI帮你快速写综述,25分钟生成高质量综述,智能提取关键信息,辅助科研写作。

立即免费体验