Suppr超能文献

小檗碱激活AMPK以抑制3T3-L1脂肪细胞中SREBP-1c的蛋白水解加工、核转位和靶DNA结合。

Berberine activates AMPK to suppress proteolytic processing, nuclear translocation and target DNA binding of SREBP-1c in 3T3-L1 adipocytes.

作者信息

Jang Jaewoong, Jung Yoonju, Seo Seong Jun, Kim Seok-Min, Shim Yae Jie, Cho Soo Hyun, Chung Sang-In, Yoon Yoosik

机构信息

Department of Microbiology, Chung‑Ang University College of Medicine, Dongjak‑gu, Seoul 156‑756, Republic of Korea.

Department of Dermatology, Chung‑Ang University College of Medicine, Dongjak‑gu, Seoul 156‑756, Republic of Korea.

出版信息

Mol Med Rep. 2017 Jun;15(6):4139-4147. doi: 10.3892/mmr.2017.6513. Epub 2017 Apr 26.

Abstract

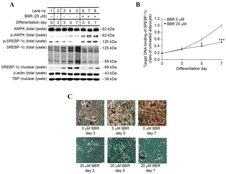
AMP-activated protein kinase (AMPK) and sterol regulatory element binding protein (SREBP)‑1c are major therapeutic targets in the treatment of metabolic diseases. In the present study, the fat‑reducing mechanisms of berberine (BBR), a natural isoquinoline, was investigated by examining the AMPK‑mediated modulation of SREBP‑1c in 3T3‑L1 adipocytes. BBR activated AMPK in a dose‑ and time‑dependent manner, and increased the phosphorylation of the 125‑kDa precursor form of SREBP‑1c, which suppressed its proteolytic processing into the mature 68‑kDa form and its subsequent nuclear translocation. The binding of nuclear SREBP‑1c to its E‑box motif‑containing target DNA sequence was decreased following treatment with BBR, which led to a decrease in the expression of lipogenic genes and subsequently reduced intracellular fat accumulation. Transfection with AMPKα1 siRNA, and not control siRNA, inhibited BBR‑induced phosphorylation of the 125‑kDa SREBP‑1c, which confirmed that AMPK was responsible for phosphorylating SREBP‑1c. AMPKα1 siRNA transfection rescued the proteolytic processing, nuclear translocation and target DNA binding of SREBP‑1c that had been suppressed by BBR. In addition, BBR‑induced suppression of lipogenic gene expression and intracellular fat accumulation were rescued by AMPKα1 siRNA transfection. In conclusion, the results of the present study demonstrate that BBR activates AMPK to induce phosphorylation of SREBP‑1c, thereby suppressing proteolytic processing, nuclear translocation and target DNA binding of SREBP‑1c, which leads to a reduction in lipogenic gene expression and intracellular fat accumulation. The results of the present study indicate that BBR may be a potential candidate for the development of drugs to treat obesity.

摘要

AMP激活的蛋白激酶(AMPK)和固醇调节元件结合蛋白(SREBP)-1c是代谢性疾病治疗中的主要治疗靶点。在本研究中,通过检测AMPK介导的对3T3-L1脂肪细胞中SREBP-1c的调节作用,研究了天然异喹啉黄连素(BBR)的减脂机制。BBR以剂量和时间依赖性方式激活AMPK,并增加SREBP-1c的125 kDa前体形式的磷酸化,这抑制了其蛋白水解加工成成熟的68 kDa形式及其随后的核转位。用BBR处理后,核SREBP-1c与其含E-box基序的靶DNA序列的结合减少,这导致脂肪生成基因的表达降低,随后细胞内脂肪积累减少。用AMPKα1 siRNA而非对照siRNA转染抑制了BBR诱导的125 kDa SREBP-1c的磷酸化,这证实了AMPK负责磷酸化SREBP-1c。AMPKα1 siRNA转染挽救了被BBR抑制的SREBP-1c的蛋白水解加工、核转位和靶DNA结合。此外,AMPKα1 siRNA转染挽救了BBR诱导的脂肪生成基因表达抑制和细胞内脂肪积累。总之,本研究结果表明,BBR激活AMPK以诱导SREBP-1c的磷酸化,从而抑制SREBP-1c的蛋白水解加工、核转位和靶DNA结合,导致脂肪生成基因表达和细胞内脂肪积累减少。本研究结果表明,BBR可能是开发治疗肥胖症药物的潜在候选物。

https://cdn.ncbi.nlm.nih.gov/pmc/blobs/cfb8/5436149/924e134c0d7b/MMR-15-06-4139-g00.jpg

文献AI研究员

20分钟写一篇综述,助力文献阅读效率提升50倍。

立即体验

用中文搜PubMed

大模型驱动的PubMed中文搜索引擎

马上搜索

文档翻译

学术文献翻译模型,支持多种主流文档格式。

立即体验