• 文献检索
  • 文档翻译
  • 深度研究
  • 学术资讯
  • Suppr Zotero 插件Zotero 插件
  • 邀请有礼
  • 套餐&价格
  • 历史记录
应用&插件
Suppr Zotero 插件Zotero 插件浏览器插件Mac 客户端Windows 客户端微信小程序
定价
高级版会员购买积分包购买API积分包
服务
文献检索文档翻译深度研究API 文档MCP 服务
关于我们
关于 Suppr公司介绍联系我们用户协议隐私条款
关注我们

Suppr 超能文献

核心技术专利:CN118964589B侵权必究
粤ICP备2023148730 号-1Suppr @ 2026

文献检索

告别复杂PubMed语法,用中文像聊天一样搜索,搜遍4000万医学文献。AI智能推荐,让科研检索更轻松。

立即免费搜索

文件翻译

保留排版,准确专业,支持PDF/Word/PPT等文件格式,支持 12+语言互译。

免费翻译文档

深度研究

AI帮你快速写综述,25分钟生成高质量综述,智能提取关键信息,辅助科研写作。

立即免费体验

丙型肝炎病毒(HCV)不依赖miR-122的复制特性

Characterization of miR-122-independent propagation of HCV.

作者信息

Ono Chikako, Fukuhara Takasuke, Motooka Daisuke, Nakamura Shota, Okuzaki Daisuke, Yamamoto Satomi, Tamura Tomokazu, Mori Hiroyuki, Sato Asuka, Uemura Kentaro, Fauzyah Yuzy, Kurihara Takeshi, Suda Takahiro, Nishio Akira, Hmwe Su Su, Okamoto Toru, Tatsumi Tomohide, Takehara Tetsuo, Chayama Kazuaki, Wakita Takaji, Koike Kazuhiko, Matsuura Yoshiharu

机构信息

Department of Molecular Virology, Research Institute for Microbial Diseases, Osaka University, Osaka, Japan.

Department of Infection Metagenomics, Research Institute for Microbial Diseases, Osaka University, Osaka, Japan.

出版信息

PLoS Pathog. 2017 May 11;13(5):e1006374. doi: 10.1371/journal.ppat.1006374. eCollection 2017 May.

DOI:10.1371/journal.ppat.1006374
PMID:28494029
原文链接:https://pmc.ncbi.nlm.nih.gov/articles/PMC5441651/
Abstract

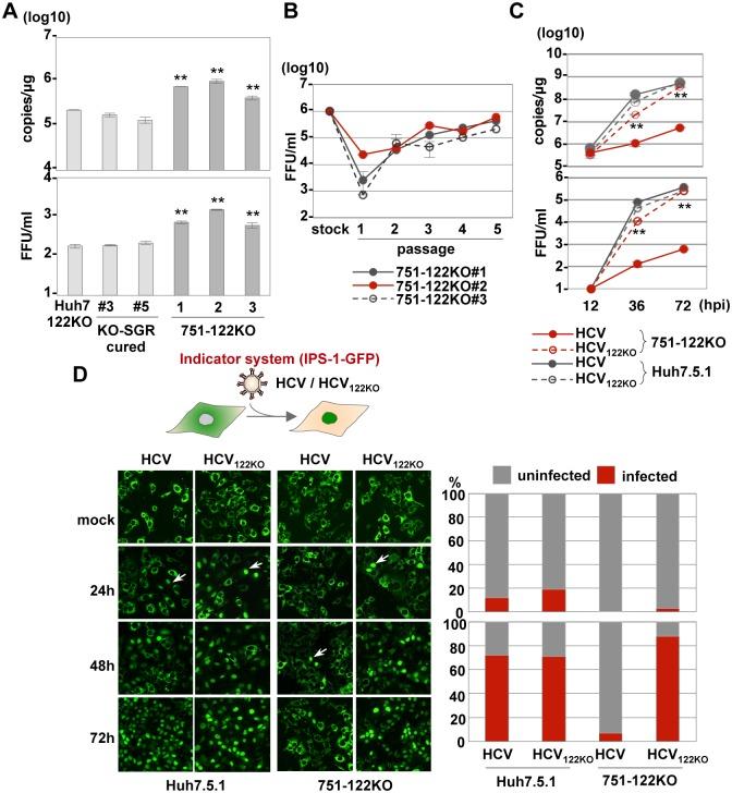
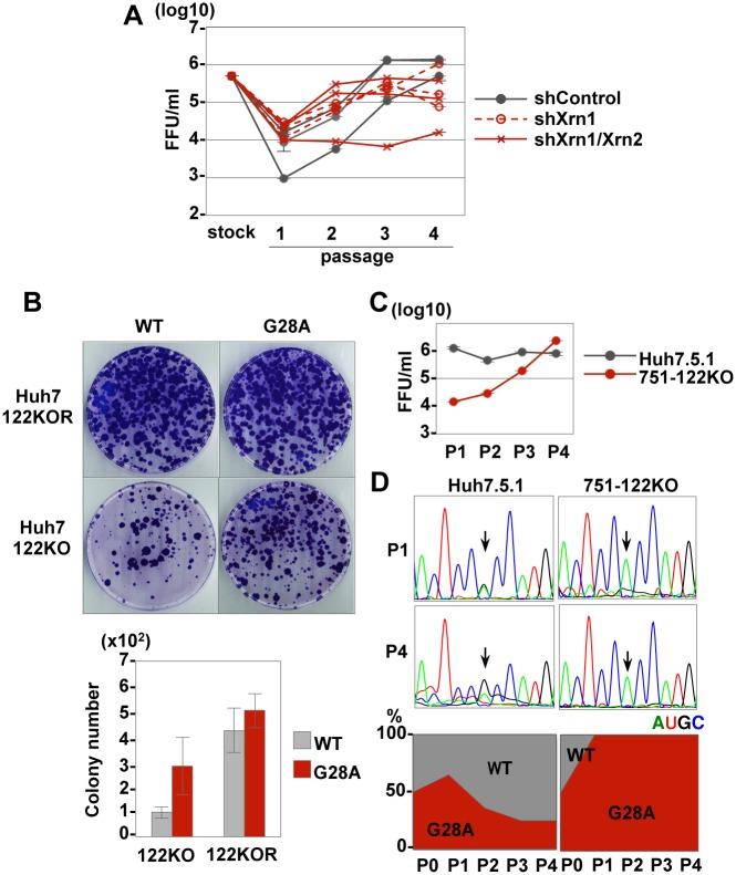
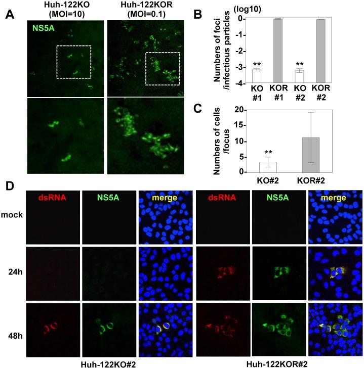
miR-122, a liver-specific microRNA, is one of the determinants for liver tropism of hepatitis C virus (HCV) infection. Although miR-122 is required for efficient propagation of HCV, we have previously shown that HCV replicates at a low rate in miR-122-deficient cells, suggesting that HCV-RNA is capable of propagating in an miR-122-independent manner. We herein investigated the roles of miR-122 in both the replication of HCV-RNA and the production of infectious particles by using miR-122-knockout Huh7 (Huh7-122KO) cells. A slight increase of intracellular HCV-RNA levels and infectious titers in the culture supernatants was observed in Huh7-122KO cells upon infection with HCV. Moreover, after serial passages of HCV in miR-122-knockout Huh7.5.1 cells, we obtained an adaptive mutant, HCV122KO, possessing G28A substitution in the 5'UTR of the HCV genotype 2a JFH1 genome, and this mutant may help to enhance replication complex formation, a possibility supported by polysome analysis. We also found the introduction of adaptive mutation around miR-122 binding site in the genotype 1b/2a chimeric virus, which originally had an adenine at the nucleotide position 29. HCV122KO exhibited efficient RNA replication in miR-122-knockout cells and non-hepatic cells without exogenous expression of miR-122. Competition assay revealed that the G28A mutant was dominant in the absence of miR-122, but its effects were equivalent to those of the wild type in the presence of miR-122, suggesting that the G28A mutation does not confer an advantage for propagation in miR-122-rich hepatocytes. These observations may explain the clinical finding that the positive rate of G28A mutation was higher in miR-122-deficient PBMCs than in the patient serum, which mainly included the hepatocyte-derived virus from HCV-genotype-2a patients. These results suggest that the emergence of HCV mutants that can propagate in non-hepatic cells in an miR-122-independent manner may participate in the induction of extrahepatic manifestations in chronic hepatitis C patients.

摘要

miR-122是一种肝脏特异性微小RNA,是丙型肝炎病毒(HCV)感染肝脏嗜性的决定因素之一。虽然miR-122是HCV有效增殖所必需的,但我们之前已经表明,HCV在miR-122缺陷细胞中以低速率复制,这表明HCV-RNA能够以不依赖miR-122的方式进行增殖。我们在此使用miR-122敲除的Huh7(Huh7-122KO)细胞研究了miR-122在HCV-RNA复制和感染性颗粒产生中的作用。在HCV感染后,在Huh7-122KO细胞中观察到细胞内HCV-RNA水平和培养上清液中感染滴度略有增加。此外,在miR-122敲除的Huh7.5.1细胞中对HCV进行连续传代后,我们获得了一种适应性突变体HCV122KO,其在HCV基因2a型JFH1基因组的5'UTR中具有G28A替换,并且这种突变体可能有助于增强复制复合物的形成,多核糖体分析支持了这一可能性。我们还发现在基因型1b/2a嵌合病毒中,原本在核苷酸位置29处为腺嘌呤的miR-122结合位点周围引入了适应性突变。HCV122KO在miR-122敲除细胞和非肝细胞中无需外源性表达miR-122即可高效进行RNA复制。竞争试验表明,G28A突变体在不存在miR-122时占主导地位,但其在存在miR-122时的作用与野生型相当,这表明G28A突变在富含miR-122的肝细胞中不具有增殖优势。这些观察结果可能解释了临床发现,即miR-122缺陷的外周血单核细胞(PBMC)中G28A突变的阳性率高于患者血清,患者血清中主要包含来自HCV基因2a型患者的肝细胞衍生病毒。这些结果表明,能够以不依赖miR-122的方式在非肝细胞中增殖的HCV突变体的出现可能参与了慢性丙型肝炎患者肝外表现的诱导。

https://cdn.ncbi.nlm.nih.gov/pmc/blobs/ec1d/5441651/780b2849e656/ppat.1006374.g011.jpg
https://cdn.ncbi.nlm.nih.gov/pmc/blobs/ec1d/5441651/6ce2832f73e4/ppat.1006374.g001.jpg
https://cdn.ncbi.nlm.nih.gov/pmc/blobs/ec1d/5441651/3fe51fbe7cd3/ppat.1006374.g002.jpg
https://cdn.ncbi.nlm.nih.gov/pmc/blobs/ec1d/5441651/afb6409167e5/ppat.1006374.g003.jpg
https://cdn.ncbi.nlm.nih.gov/pmc/blobs/ec1d/5441651/a496feb89009/ppat.1006374.g004.jpg
https://cdn.ncbi.nlm.nih.gov/pmc/blobs/ec1d/5441651/e2c5445afae8/ppat.1006374.g005.jpg
https://cdn.ncbi.nlm.nih.gov/pmc/blobs/ec1d/5441651/e4c283fbf5ae/ppat.1006374.g006.jpg
https://cdn.ncbi.nlm.nih.gov/pmc/blobs/ec1d/5441651/d616f37ef08c/ppat.1006374.g007.jpg
https://cdn.ncbi.nlm.nih.gov/pmc/blobs/ec1d/5441651/7abf26e40aad/ppat.1006374.g008.jpg
https://cdn.ncbi.nlm.nih.gov/pmc/blobs/ec1d/5441651/e71ec7b1e94d/ppat.1006374.g009.jpg
https://cdn.ncbi.nlm.nih.gov/pmc/blobs/ec1d/5441651/6a6cd122e8f4/ppat.1006374.g010.jpg
https://cdn.ncbi.nlm.nih.gov/pmc/blobs/ec1d/5441651/780b2849e656/ppat.1006374.g011.jpg
https://cdn.ncbi.nlm.nih.gov/pmc/blobs/ec1d/5441651/6ce2832f73e4/ppat.1006374.g001.jpg
https://cdn.ncbi.nlm.nih.gov/pmc/blobs/ec1d/5441651/3fe51fbe7cd3/ppat.1006374.g002.jpg
https://cdn.ncbi.nlm.nih.gov/pmc/blobs/ec1d/5441651/afb6409167e5/ppat.1006374.g003.jpg
https://cdn.ncbi.nlm.nih.gov/pmc/blobs/ec1d/5441651/a496feb89009/ppat.1006374.g004.jpg
https://cdn.ncbi.nlm.nih.gov/pmc/blobs/ec1d/5441651/e2c5445afae8/ppat.1006374.g005.jpg
https://cdn.ncbi.nlm.nih.gov/pmc/blobs/ec1d/5441651/e4c283fbf5ae/ppat.1006374.g006.jpg
https://cdn.ncbi.nlm.nih.gov/pmc/blobs/ec1d/5441651/d616f37ef08c/ppat.1006374.g007.jpg
https://cdn.ncbi.nlm.nih.gov/pmc/blobs/ec1d/5441651/7abf26e40aad/ppat.1006374.g008.jpg
https://cdn.ncbi.nlm.nih.gov/pmc/blobs/ec1d/5441651/e71ec7b1e94d/ppat.1006374.g009.jpg
https://cdn.ncbi.nlm.nih.gov/pmc/blobs/ec1d/5441651/6a6cd122e8f4/ppat.1006374.g010.jpg
https://cdn.ncbi.nlm.nih.gov/pmc/blobs/ec1d/5441651/780b2849e656/ppat.1006374.g011.jpg

相似文献

1
Characterization of miR-122-independent propagation of HCV.丙型肝炎病毒(HCV)不依赖miR-122的复制特性
PLoS Pathog. 2017 May 11;13(5):e1006374. doi: 10.1371/journal.ppat.1006374. eCollection 2017 May.
2
[Hepatic tropism of hepatitis C virus infection].[丙型肝炎病毒感染的肝嗜性]
Uirusu. 2018;68(1):63-70. doi: 10.2222/jsv.68.63.
3
Expression of microRNA miR-122 facilitates an efficient replication in nonhepatic cells upon infection with hepatitis C virus.miR-122 的表达促进丙型肝炎病毒感染非肝细胞中的有效复制。
J Virol. 2012 Aug;86(15):7918-33. doi: 10.1128/JVI.00567-12. Epub 2012 May 16.
4
Contradicting roles of miR-182 in both NK cells and their host target hepatocytes in HCV.miR-182在丙型肝炎病毒感染中在自然杀伤细胞及其宿主靶肝细胞中发挥的矛盾作用。
Immunol Lett. 2016 Jan;169:52-60. doi: 10.1016/j.imlet.2015.10.013. Epub 2015 Oct 27.
5
USP15 Participates in Hepatitis C Virus Propagation through Regulation of Viral RNA Translation and Lipid Droplet Formation.USP15 通过调节病毒 RNA 翻译和脂滴形成参与丙型肝炎病毒的复制。
J Virol. 2019 Mar 5;93(6). doi: 10.1128/JVI.01708-18. Print 2019 Mar 15.
6
Functional analysis of microRNA-122 binding sequences of hepatitis C virus and identification of variants with high resistance against a specific antagomir.丙型肝炎病毒微小RNA-122结合序列的功能分析及对特定抗核酸酶具有高抗性的变体鉴定
J Gen Virol. 2016 Jun;97(6):1381-1394. doi: 10.1099/jgv.0.000445. Epub 2016 Mar 2.
7
Inhibition of microRNA-199a-5p reduces the replication of HCV via regulating the pro-survival pathway.抑制 microRNA-199a-5p 通过调控生存通路减少 HCV 的复制。
Virus Res. 2015 Oct 2;208:7-12. doi: 10.1016/j.virusres.2015.05.002. Epub 2015 May 29.
8
miR-122, small RNA annealing and sequence mutations alter the predicted structure of the Hepatitis C virus 5' UTR RNA to stabilize and promote viral RNA accumulation.miR-122、小 RNA 退火和序列突变改变了丙型肝炎病毒 5'UTR RNA 的预测结构,从而稳定并促进了病毒 RNA 的积累。
Nucleic Acids Res. 2018 Oct 12;46(18):9776-9792. doi: 10.1093/nar/gky662.
9
Regulation of Hepatitis C Virus Genome Replication by Xrn1 and MicroRNA-122 Binding to Individual Sites in the 5' Untranslated Region.Xrn1和微小RNA-122与丙型肝炎病毒5'非翻译区中单个位点结合对其基因组复制的调控
J Virol. 2015 Jun;89(12):6294-311. doi: 10.1128/JVI.03631-14. Epub 2015 Apr 8.
10
Hepatitis C virus genetics affects miR-122 requirements and response to miR-122 inhibitors.丙型肝炎病毒遗传学影响miR-122的需求及对miR-122抑制剂的反应。
Nat Commun. 2014 Nov 18;5:5408. doi: 10.1038/ncomms6408.

引用本文的文献

1
Assessment of ubiquitin specific Peptidase-18 gene in peripheral blood of chronic hepatitis C patients treated with direct-acting antiviral drugs.直接作用抗病毒药物治疗的慢性丙型肝炎患者外周血中泛素特异性肽酶-18基因的评估
Heliyon. 2024 Jan 11;10(2):e24581. doi: 10.1016/j.heliyon.2024.e24581. eCollection 2024 Jan 30.
2
An unnatural enzyme with endonuclease activity towards small non-coding RNAs.一种具有针对小非编码 RNA 内切核酸酶活性的非天然酶。
Nat Commun. 2023 Jun 24;14(1):3777. doi: 10.1038/s41467-023-39105-0.
3
Enhanced Virus Translation Enables miR-122-Independent Hepatitis C Virus Propagation.

本文引用的文献

1
Safety, tolerability, and antiviral effect of RG-101 in patients with chronic hepatitis C: a phase 1B, double-blind, randomised controlled trial.RG-101 治疗慢性丙型肝炎患者的安全性、耐受性和抗病毒效果:一项 1B 期、双盲、随机对照试验。
Lancet. 2017 Feb 18;389(10070):709-717. doi: 10.1016/S0140-6736(16)31715-9. Epub 2017 Jan 11.
2
Hepatitis C virus has a genetically determined lymphotropism through co-receptor B7.2.丙型肝炎病毒通过共受体 B7.2 具有遗传决定的淋巴嗜性。
Nat Commun. 2017 Jan 9;8:13882. doi: 10.1038/ncomms13882.
3
Remission of Follicular Lymphoma after Treatment for Hepatitis C Virus Infection.
增强病毒翻译使丙型肝炎病毒能够在 miR-122 非依赖性下进行复制。
J Virol. 2023 Jul 27;97(7):e0085821. doi: 10.1128/jvi.00858-21. Epub 2023 Jun 20.
4
Transcriptional Inhibition of MicroRNA miR-122 by Small Molecules Reduces Hepatitis C Virus Replication in Liver Cells.小分子抑制 microRNA miR-122 的转录可降低肝细胞中丙型肝炎病毒的复制。
J Med Chem. 2022 Dec 22;65(24):16338-16352. doi: 10.1021/acs.jmedchem.2c01141. Epub 2022 Nov 30.
5
MicroRNA-122 Regulation of HCV Infections: Insights from Studies of miR-122-Independent Replication.微小RNA-122对丙型肝炎病毒感染的调控:来自miR-122非依赖性复制研究的见解
Pathogens. 2022 Sep 2;11(9):1005. doi: 10.3390/pathogens11091005.
6
MicroRNA 122 Affects both the Initiation and the Maintenance of Hepatitis C Virus Infections.微小 RNA 122 影响丙型肝炎病毒感染的起始和维持。
J Virol. 2022 Feb 23;96(4):e0190321. doi: 10.1128/JVI.01903-21. Epub 2021 Dec 15.
7
miR-122-based therapies select for three distinct resistance mechanisms based on alterations in RNA structure.miR-122 为基础的疗法基于 RNA 结构改变选择三种不同的耐药机制。
Proc Natl Acad Sci U S A. 2021 Aug 17;118(33). doi: 10.1073/pnas.2103671118.
8
The Relevance of MicroRNAs in the Pathogenesis and Prognosis of HCV-Disease: The Emergent Role of miR-17-92 in Cryoglobulinemic Vasculitis.miR-17-92 在 HCV 疾病发病机制和预后中的相关性:冷球蛋白血症性血管炎中的新兴作用。
Viruses. 2020 Nov 29;12(12):1364. doi: 10.3390/v12121364.
9
MicroRNA-122 as a diagnostic biomarker for hepatocellular carcinoma related to hepatitis C virus: a meta-analysis and systematic review.MicroRNA-122作为丙型肝炎病毒相关肝细胞癌的诊断生物标志物:一项荟萃分析和系统评价
J Int Med Res. 2020 Aug;48(8):300060520941634. doi: 10.1177/0300060520941634.
10
The Role of the Liver-Specific microRNA, miRNA-122 in the HCV Replication Cycle.肝脏特异性 microRNA(miRNA-122)在 HCV 复制周期中的作用。
Int J Mol Sci. 2020 Aug 7;21(16):5677. doi: 10.3390/ijms21165677.
丙型肝炎病毒感染治疗后滤泡性淋巴瘤的缓解
N Engl J Med. 2016 Oct 27;375(17):1699-1701. doi: 10.1056/NEJMc1513288.
4
Viral Determinants of miR-122-Independent Hepatitis C Virus Replication.丙型肝炎病毒miR-122非依赖性复制的病毒决定因素
mSphere. 2015 Nov 25;1(1). doi: 10.1128/mSphere.00009-15. eCollection 2016 Jan-Feb.
5
Hepatocyte Factor JMJD5 Regulates Hepatitis B Virus Replication through Interaction with HBx.肝细胞因子JMJD5通过与HBx相互作用调控乙型肝炎病毒复制。
J Virol. 2016 Jan 20;90(7):3530-42. doi: 10.1128/JVI.02776-15.
6
Hepatitis C virus RNA functionally sequesters miR-122.丙型肝炎病毒RNA在功能上隔离了miR-122。
Cell. 2015 Mar 12;160(6):1099-110. doi: 10.1016/j.cell.2015.02.025.
7
Dissecting the roles of the 5' exoribonucleases Xrn1 and Xrn2 in restricting hepatitis C virus replication.剖析5'外切核糖核酸酶Xrn1和Xrn2在限制丙型肝炎病毒复制中的作用。
J Virol. 2015 May;89(9):4857-65. doi: 10.1128/JVI.03692-14. Epub 2015 Feb 11.
8
miR-122 stimulates hepatitis C virus RNA synthesis by altering the balance of viral RNAs engaged in replication versus translation.微小RNA-122通过改变参与复制与翻译的病毒RNA平衡来刺激丙型肝炎病毒RNA合成。
Cell Host Microbe. 2015 Feb 11;17(2):217-28. doi: 10.1016/j.chom.2014.12.014. Epub 2015 Feb 5.
9
Hepatitis C virus genetics affects miR-122 requirements and response to miR-122 inhibitors.丙型肝炎病毒遗传学影响miR-122的需求及对miR-122抑制剂的反应。
Nat Commun. 2014 Nov 18;5:5408. doi: 10.1038/ncomms6408.
10
In vitro antiviral activity and preclinical and clinical resistance profile of miravirsen, a novel anti-hepatitis C virus therapeutic targeting the human factor miR-122.米拉维森(一种靶向人因子miR-122的新型抗丙型肝炎病毒治疗药物)的体外抗病毒活性以及临床前和临床耐药情况
Antimicrob Agents Chemother. 2015 Jan;59(1):599-608. doi: 10.1128/AAC.04220-14. Epub 2014 Nov 10.