Suppr超能文献

蛋白水解切割是果蝇中功能性神经连接蛋白2成熟和运输所必需的。

Proteolytic cleavage is required for functional neuroligin 2 maturation and trafficking in Drosophila.

作者信息

Tu Renjun, Qian Jinjun, Rui Menglong, Tao Nana, Sun Mingkuan, Zhuang Yan, Lv Huihui, Han Junhai, Li Moyi, Xie Wei

机构信息

Institute of Life Sciences, The Collaborative Innovation Center for Brain Science, Southeast University, 2 SiPaiLou Road, Nanjing 210096, China.

The Key Laboratory of Developmental Genes and Human Disease, Jiangsu Co-innovation Center of Neuroregeneration, Southeast University, 2 SiPaiLou Road, Nanjing 210096, China.

出版信息

J Mol Cell Biol. 2017 Jun 1;9(3):231-242. doi: 10.1093/jmcb/mjx015.

Abstract

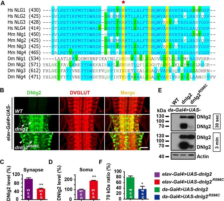
Neuroligins (Nlgs) are transmembrane cell adhesion molecules playing essential roles in synapse development and function. Genetic mutations in neuroligin genes have been linked with some neurodevelopmental disorders such as autism. These mutated Nlgs are mostly retained in the endoplasmic reticulum (ER). However, the mechanisms underlying normal Nlg maturation and trafficking have remained largely unknown. Here, we found that Drosophila neuroligin 2 (DNlg2) undergoes proteolytic cleavage in the ER in a variety of Drosophila tissues throughout developmental stages. A region encompassing Y642-T698 is required for this process. The immature non-cleavable DNlg2 is retained in the ER and non-functional. The C-terminal fragment of DNlg2 instead of the full-length or non-cleavable DNlg2 is able to rescue neuromuscular junction defects and GluRIIB reduction induced by dnlg2 deletion. Intriguingly, the autism-associated R598C mutation in DNlg2 leads to similar marked defects in DNlg2 proteolytic process and ER export, revealing a potential role of the improper Nlg cleavage in autism pathogenesis. Collectively, our findings uncover a specific mechanism that controls DNlg2 maturation and trafficking via proteolytic cleavage in the ER, suggesting that the perturbed proteolytic cleavage of Nlgs likely contributes to autism disorder.

摘要

神经连接蛋白(Nlgs)是跨膜细胞粘附分子,在突触发育和功能中发挥着重要作用。神经连接蛋白基因的基因突变与一些神经发育障碍如自闭症有关。这些突变的Nlgs大多保留在内质网(ER)中。然而,正常Nlg成熟和运输的潜在机制在很大程度上仍然未知。在这里,我们发现果蝇神经连接蛋白2(DNlg2)在整个发育阶段的各种果蝇组织的内质网中经历蛋白水解切割。这个过程需要一个包含Y642 - T698的区域。未成熟的不可切割的DNlg2保留在内质网中且无功能。DNlg2的C末端片段而非全长或不可切割的DNlg2能够挽救由dnlg2缺失引起的神经肌肉接头缺陷和GluRIIB减少。有趣的是,DNlg2中与自闭症相关的R598C突变导致DNlg2蛋白水解过程和内质网输出出现类似的明显缺陷,揭示了Nlg切割不当在自闭症发病机制中的潜在作用。总的来说,我们的发现揭示了一种通过内质网中的蛋白水解切割来控制DNlg2成熟和运输的特定机制,表明Nlgs的蛋白水解切割紊乱可能导致自闭症。

https://cdn.ncbi.nlm.nih.gov/pmc/blobs/078d/5907836/cf3d9d1f7c5e/mjx015f01.jpg

文献检索

告别复杂PubMed语法,用中文像聊天一样搜索,搜遍4000万医学文献。AI智能推荐,让科研检索更轻松。

立即免费搜索

文件翻译

保留排版,准确专业,支持PDF/Word/PPT等文件格式,支持 12+语言互译。

免费翻译文档

深度研究

AI帮你快速写综述,25分钟生成高质量综述,智能提取关键信息,辅助科研写作。

立即免费体验