Suppr超能文献

神经调节蛋白 1 指导非反应性星形胶质细胞中的神经元转化。

NEUROD1 Instructs Neuronal Conversion in Non-Reactive Astrocytes.

机构信息

Departments of Molecular Biology, Neurology and Neurotherapeutics, and Hamon Center for Regenerative Science and Medicine, UT Southwestern Medical Center, Dallas, TX 75390, USA.

Stem Cell Biology and Medicine, Department of Stem Cell Biology and Medicine, Graduate School of Medical Sciences, Kyushu University, Fukuoka 812-8582, Japan.

出版信息

Stem Cell Reports. 2017 Jun 6;8(6):1506-1515. doi: 10.1016/j.stemcr.2017.04.013. Epub 2017 May 11.

Abstract

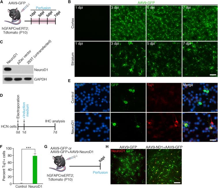
Currently, all methods for converting non-neuronal cells into neurons involve injury to the brain; however, whether neuronal transdifferentiation can occur long after the period of insult remains largely unknown. Here, we use the transcription factor NEUROD1, previously shown to convert reactive glial cells to neurons in the cortex, to determine whether astrocyte-to-neuron transdifferentiation can occur under physiological conditions. We utilized adeno-associated virus 9 (AAV9), which crosses the blood-brain barrier without injury, to deliver NEUROD1 to astrocytes through an intravascular route. Interestingly, we found that a small, but significant number of non-reactive astrocytes converted to neurons in the striatum, but not the cortex. Moreover, astrocytes cultured to minimize their proliferative potential also exhibited limited neuronal transdifferentiation with NEUROD1 expression. Our results show that a single transcription factor can induce astrocyte-to-neuron conversion under physiological conditions, potentially facilitating future clinical approaches long after the acute injury phase.

摘要

目前,将非神经元细胞转化为神经元的所有方法都涉及对大脑的损伤;然而,在损伤后很长一段时间内是否会发生神经元的转分化在很大程度上仍然未知。在这里,我们使用先前显示可将反应性神经胶质细胞转化为皮质神经元的转录因子 NEUROD1,来确定在生理条件下是否可以发生星形胶质细胞向神经元的转分化。我们利用可以穿过血脑屏障而不会造成损伤的腺相关病毒 9(AAV9),通过血管内途径将 NEUROD1 递送至星形胶质细胞。有趣的是,我们发现一小部分但数量可观的非反应性星形胶质细胞在纹状体中转化为神经元,但不在皮质中。此外,用 NEUROD1 表达培养以最小化其增殖潜能的星形胶质细胞也表现出有限的神经元转分化。我们的结果表明,单个转录因子可以在生理条件下诱导星形胶质细胞向神经元的转化,这可能为急性损伤阶段后很长一段时间的未来临床方法提供便利。

https://cdn.ncbi.nlm.nih.gov/pmc/blobs/f9b2/5470076/1fd2d0e6d7d3/gr1.jpg

文献检索

告别复杂PubMed语法,用中文像聊天一样搜索,搜遍4000万医学文献。AI智能推荐,让科研检索更轻松。

立即免费搜索

文件翻译

保留排版,准确专业,支持PDF/Word/PPT等文件格式,支持 12+语言互译。

免费翻译文档

深度研究

AI帮你快速写综述,25分钟生成高质量综述,智能提取关键信息,辅助科研写作。

立即免费体验