Suppr超能文献

免疫球蛋白超家族蛋白RIG-3对神经肌肉接头处WNT信号通路的调控

Regulation of WNT Signaling at the Neuromuscular Junction by the Immunoglobulin Superfamily Protein RIG-3 in .

作者信息

Pandey Pratima, Bhardwaj Ashwani, Babu Kavita

机构信息

Department of Biological Sciences, Indian Institute of Science Education and Research (IISER), Mohali, Punjab 140306, India.

Department of Biological Sciences, Indian Institute of Science Education and Research (IISER), Mohali, Punjab 140306, India

出版信息

Genetics. 2017 Jul;206(3):1521-1534. doi: 10.1534/genetics.116.195297. Epub 2017 May 17.

Abstract

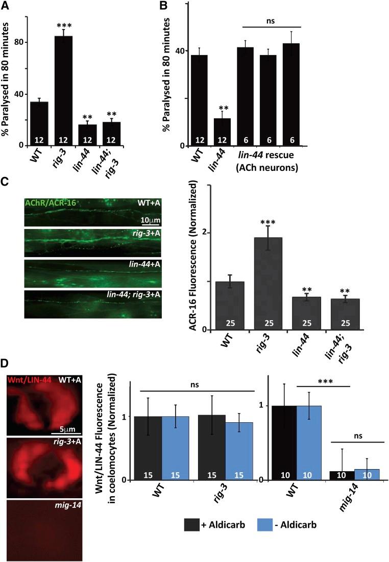
Perturbations in synaptic function could affect the normal behavior of an animal, making it important to understand the regulatory mechanisms of synaptic signaling. Previous work has shown that in Caenorhabditis elegans an immunoglobulin superfamily protein, RIG-3, functions in presynaptic neurons to maintain normal acetylcholine receptor levels at the neuromuscular junction (NMJ). In this study, we elucidate the molecular and functional mechanism of RIG-3. We demonstrate by genetic and BiFC (Bi-molecular Fluorescence Complementation) assays that presynaptic RIG-3 functions by directly interacting with the immunoglobulin domain of the nonconventional Wnt receptor, ROR receptor tyrosine kinase (RTK), CAM-1, which functions in postsynaptic body-wall muscles. This interaction in turn inhibits Wnt/LIN-44 signaling through the ROR/CAM-1 receptor, and allows for maintenance of normal acetylcholine receptor, AChR/ACR-16, levels at the neuromuscular synapse. Further, this work reveals that RIG-3 and ROR/CAM-1 function through the β-catenin/HMP-2 at the NMJ. Taken together, our results demonstrate that RIG-3 functions as an inhibitory molecule of the Wnt/LIN-44 signaling pathway through the RTK, CAM-1.

摘要

突触功能的紊乱可能会影响动物的正常行为,因此了解突触信号的调节机制非常重要。先前的研究表明,在秀丽隐杆线虫中,一种免疫球蛋白超家族蛋白RIG-3在前突触神经元中发挥作用,以维持神经肌肉接头(NMJ)处正常的乙酰胆碱受体水平。在本研究中,我们阐明了RIG-3的分子和功能机制。我们通过遗传和双分子荧光互补(BiFC)分析证明,前突触RIG-3通过与非传统Wnt受体ROR受体酪氨酸激酶(RTK)CAM-1的免疫球蛋白结构域直接相互作用发挥作用,CAM-1在后突触体壁肌肉中起作用。这种相互作用反过来通过ROR/CAM-1受体抑制Wnt/LIN-44信号传导,并维持神经肌肉突触处正常的乙酰胆碱受体AChR/ACR-16水平。此外,这项工作揭示了RIG-3和ROR/CAM-1在神经肌肉接头处通过β-连环蛋白/HMP-2发挥作用。综上所述,我们的结果表明,RIG-3通过RTK CAM-1作为Wnt/LIN-44信号通路的抑制分子发挥作用。

https://cdn.ncbi.nlm.nih.gov/pmc/blobs/a26a/5500148/f7931c256fc6/1521fig1.jpg

文献检索

告别复杂PubMed语法,用中文像聊天一样搜索,搜遍4000万医学文献。AI智能推荐,让科研检索更轻松。

立即免费搜索

文件翻译

保留排版,准确专业,支持PDF/Word/PPT等文件格式,支持 12+语言互译。

免费翻译文档

深度研究

AI帮你快速写综述,25分钟生成高质量综述,智能提取关键信息,辅助科研写作。

立即免费体验