Suppr超能文献

[慢性病患者药物治疗初始依从性评估:一项回顾性队列研究]

[Evaluation of primary adherence to medications in patients with chronic conditions: A retrospective cohort study].

作者信息

Peper Francisco Emiliano, Esteban Santiago, Terrasa Sergio Adrian

机构信息

Hospital Italiano de Buenos Aires, Ciudad Autónoma de Buenos Aires, Argentina.

Hospital Italiano de Buenos Aires, Ciudad Autónoma de Buenos Aires, Argentina.

出版信息

Aten Primaria. 2018 Feb;50(2):96-105. doi: 10.1016/j.aprim.2017.01.013. Epub 2017 May 16.

Abstract

OBJECTIVES

To assess the proportion of members of a private health insurance at the Hospital Italiano de Buenos Aires with primary adherence to, 1) bisphosphonates for secondary prevention of osteoporotic fractures, 2) insulin and metformin in type 2 diabetes, and 3) tamoxifen in the context of treatment of breast cancer.

DESIGN

Retrospective cohort study to determine the proportion of primary treatment adherence during 2012 and 2013. SITE: Hospital Italiano de Buenos Aires, Argentina.

PARTICIPANTS

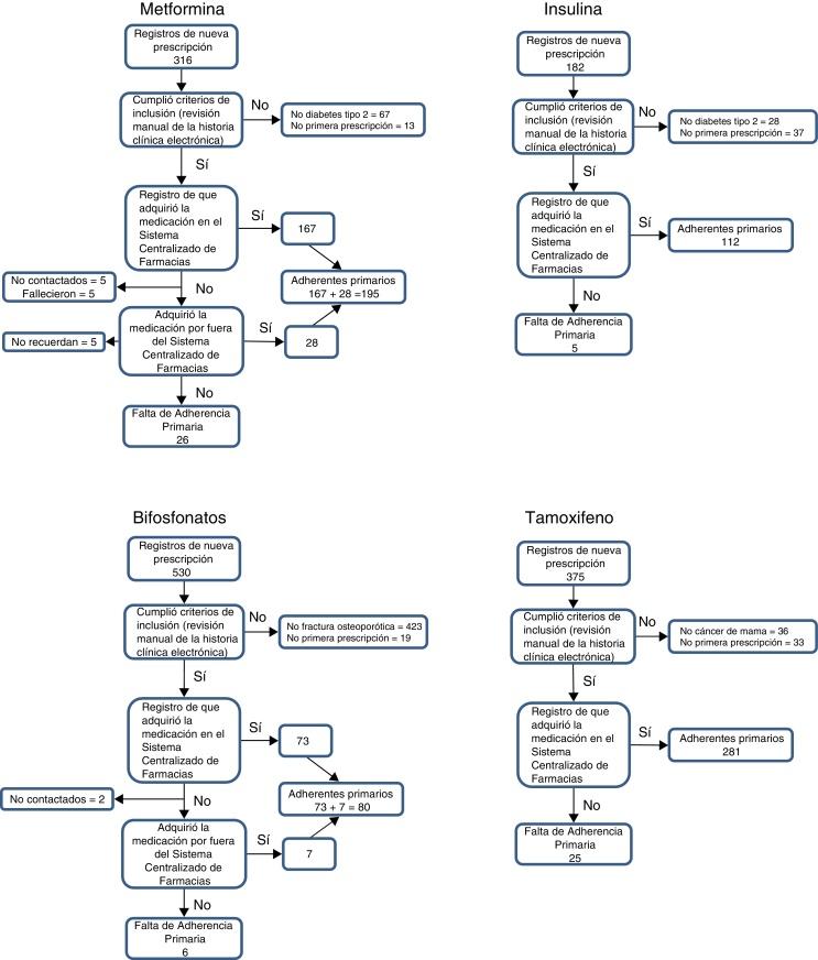
Members of the Hospital Italiano de Buenos Aires private health insurance, who had received a new electronic prescription (alendronate or ibandronate for secondary prevention of fractures following an osteoporotic fracture; insulin and/or metformin for type 2 diabetes; or tamoxifen as a treatment for breast cancer) during the years 2012 and 2013. An analysis was performed on 1,403 new electronic prescriptions, of which 673 were excluded for not meeting the inclusion criteria.

MAIN MEASUREMENTS

Primary adherence has been defined as the execution of a first-time treatment after it was agreed with the health care provider. The primary analysis assessed the proportion of primary adherence for the three medications. A bivariate analysis was performed to compare the characteristics and potential predictors of primary adherence.

RESULTS

Primary adherence for each drug group was, 93% Bisphosphonates, 88% Metformin, 96% Insulin, and 92% Tamoxifen.

CONCLUSIONS

To the best of our knowledge, this is the first study that has evaluated primary adherence in Argentina, and the first for Tamoxifen world wide. The primary adherence documented in our study was somewhat higher than that reported in the literature.

摘要

目的

评估布宜诺斯艾利斯意大利医院的私人医疗保险成员中,对以下药物的初始依从性比例:1)用于骨质疏松性骨折二级预防的双膦酸盐类药物;2)2型糖尿病中的胰岛素和二甲双胍;3)乳腺癌治疗中的他莫昔芬。

设计

回顾性队列研究,以确定2012年和2013年期间初始治疗依从性的比例。地点:阿根廷布宜诺斯艾利斯意大利医院。

参与者

布宜诺斯艾利斯意大利医院私人医疗保险的成员,他们在2012年和2013年期间收到了新的电子处方(阿仑膦酸钠或伊班膦酸钠用于骨质疏松性骨折后的骨折二级预防;胰岛素和/或二甲双胍用于2型糖尿病;或他莫昔芬用于乳腺癌治疗)。对1403份新电子处方进行了分析,其中673份因不符合纳入标准而被排除。

主要测量指标

初始依从性定义为在与医疗服务提供者商定后首次进行治疗。初步分析评估了这三种药物的初始依从性比例。进行了双变量分析以比较初始依从性的特征和潜在预测因素。

结果

各药物组的初始依从性分别为:双膦酸盐类药物93%,二甲双胍88%,胰岛素96%,他莫昔芬92%。

结论

据我们所知,这是阿根廷第一项评估初始依从性的研究,也是全球第一项关于他莫昔芬的此类研究。我们研究中记录的初始依从性略高于文献报道。

https://cdn.ncbi.nlm.nih.gov/pmc/blobs/52ad/6837084/64cb8f2e53bc/fx1.jpg

文献AI研究员

20分钟写一篇综述,助力文献阅读效率提升50倍。

立即体验

用中文搜PubMed

大模型驱动的PubMed中文搜索引擎

马上搜索

文档翻译

学术文献翻译模型,支持多种主流文档格式。

立即体验