Suppr超能文献

神经元和星形胶质细胞在缺血下的双向保护通讯。

Bi-directionally protective communication between neurons and astrocytes under ischemia.

机构信息

School of Biomedical Sciences, Faculty of Medicine, the Chinese University of Hong Kong, Shatin, NT, Hong Kong, China; Department of Biochemistry, Institute for Nautical Medicine, Nantong University, Nantong 226001, China.

School of Biomedical Sciences, Faculty of Medicine, the Chinese University of Hong Kong, Shatin, NT, Hong Kong, China.

出版信息

Redox Biol. 2017 Oct;13:20-31. doi: 10.1016/j.redox.2017.05.010. Epub 2017 May 20.

Abstract

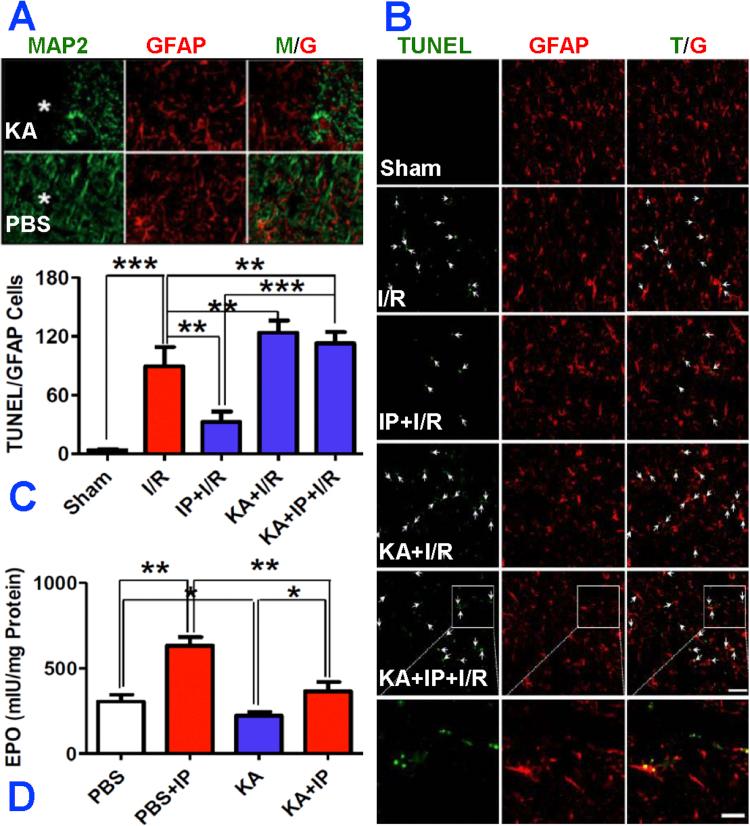
The extensive existing knowledge on bi-directional communication between astrocytes and neurons led us to hypothesize that not only ischemia-preconditioned (IP) astrocytes can protect neurons but also IP neurons protect astrocytes from lethal ischemic injury. Here, we demonstrated for the first time that neurons have a significant role in protecting astrocytes from ischemic injury. The cultured medium from IP neurons (IPcNCM) induced a remarkable reduction in LDH and an increase in cell viability in ischemic astrocytes in vitro. Selective neuronal loss by kainic acid injection induced a significant increase in apoptotic astrocyte numbers in the brain of ischemic rats in vivo. Furthermore, TUNEL analysis, DNA ladder assay, and the measurements of ROS, GSH, pro- and anti-apoptotic factors, anti-oxidant enzymes and signal molecules in vitro and/or in vivo demonstrated that IP neurons protect astrocytes by an EPO-mediated inhibition of pro-apoptotic signals, activation of anti-apoptotic proteins via the P13K/ERK/STAT5 pathways and activation of anti-oxidant proteins via up-regulation of anti-oxidant enzymes. We demonstrated the existence of astro-protection by IP neurons under ischemia and proposed that the bi-directionally protective communications between cells might be a common activity in the brain or peripheral organs under most if not all pathological conditions.

摘要

星形胶质细胞和神经元之间双向通讯的广泛现有知识使我们假设,不仅缺血预处理(IP)星形胶质细胞可以保护神经元,而且 IP 神经元也可以保护星形胶质细胞免受致命的缺血性损伤。在这里,我们首次证明神经元在保护星形胶质细胞免受缺血性损伤方面具有重要作用。体外培养的 IP 神经元(IPcNCM)培养基可显著降低 LDH 并增加缺血星形胶质细胞的活力。体内缺血大鼠大脑中海马注射 kainic 酸选择性神经元丢失可显著增加凋亡星形胶质细胞数量。此外,TUNEL 分析、DNA 梯状电泳分析以及 ROS、GSH、促凋亡和抗凋亡因子、抗氧化酶和信号分子的测量在体外和/或体内表明,IP 神经元通过 EPO 介导的抑制促凋亡信号、通过 P13K/ERK/STAT5 途径激活抗凋亡蛋白以及通过上调抗氧化酶来激活抗氧化蛋白来保护星形胶质细胞。我们证明了在缺血条件下 IP 神经元存在星形胶质细胞保护作用,并提出细胞之间的双向保护通讯可能是大脑或外周器官在大多数(如果不是全部)病理条件下的共同活动。

https://cdn.ncbi.nlm.nih.gov/pmc/blobs/6557/5447396/dbfbe587cce5/gr1.jpg

文献检索

告别复杂PubMed语法,用中文像聊天一样搜索,搜遍4000万医学文献。AI智能推荐,让科研检索更轻松。

立即免费搜索

文件翻译

保留排版,准确专业,支持PDF/Word/PPT等文件格式,支持 12+语言互译。

免费翻译文档

深度研究

AI帮你快速写综述,25分钟生成高质量综述,智能提取关键信息,辅助科研写作。

立即免费体验