• 文献检索
  • 文档翻译
  • 深度研究
  • 学术资讯
  • Suppr Zotero 插件Zotero 插件
  • 邀请有礼
  • 套餐&价格
  • 历史记录
应用&插件
Suppr Zotero 插件Zotero 插件浏览器插件Mac 客户端Windows 客户端微信小程序
定价
高级版会员购买积分包购买API积分包
服务
文献检索文档翻译深度研究API 文档MCP 服务
关于我们
关于 Suppr公司介绍联系我们用户协议隐私条款
关注我们

Suppr 超能文献

核心技术专利:CN118964589B侵权必究
粤ICP备2023148730 号-1Suppr @ 2026

文献检索

告别复杂PubMed语法,用中文像聊天一样搜索,搜遍4000万医学文献。AI智能推荐,让科研检索更轻松。

立即免费搜索

文件翻译

保留排版,准确专业,支持PDF/Word/PPT等文件格式,支持 12+语言互译。

免费翻译文档

深度研究

AI帮你快速写综述,25分钟生成高质量综述,智能提取关键信息,辅助科研写作。

立即免费体验

激活转录因子4(ATF4)以xCT依赖的方式促进血管生成和神经元细胞死亡,并引发铁死亡。

ATF4 promotes angiogenesis and neuronal cell death and confers ferroptosis in a xCT-dependent manner.

作者信息

Chen D, Fan Z, Rauh M, Buchfelder M, Eyupoglu I Y, Savaskan N

机构信息

Translational Cell Biology &Neurooncology Laboratory, Universitätsklinikum Erlangen (UKER), Friedrich-Alexander University of Erlangen-Nürnberg (FAU), Erlangen, Germany.

Department of Otolaryngology- Head and Neck Surgery, Chinese PLA General Hospital, Beijing, China.

出版信息

Oncogene. 2017 Oct 5;36(40):5593-5608. doi: 10.1038/onc.2017.146. Epub 2017 May 29.

DOI:10.1038/onc.2017.146
PMID:28553953
原文链接:https://pmc.ncbi.nlm.nih.gov/articles/PMC5633655/
Abstract

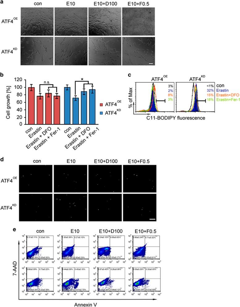
Activating transcription factor 4 (ATF4) is a critical mediator of metabolic and oxidative homeostasis and cell survival. ATF4 is elevated in response to diverse microenvironmental stresses, including starvation, ER stress damages and exposure to toxic factors. Here we show that ATF4 expression fosters the malignancy of primary brain tumors (WHO grade III and IV gliomas) and increases proliferation and tumor angiogenesis. Hence, ATF4 expression promotes cell migration and anchorage-independent cell growth, whereas siRNA-mediated knockdown of ATF4 attenuates these features of malignancy in human gliomas. Further experiments revealed that ATF4-dependent tumor promoting effects are mediated by transcriptional targeting the glutamate antiporter xCT/SCL7A11 (also known as system Xc). Thus, xCT is elevated as a consequence of ATF4 activation. We further found evidence that ATF4-induced proliferation can be attenuated by pharmacological or genetic xCT inhibition and ferroptosis inducers such as sorafenib, erastin and GPx4 inhibitor RSL3. Further, fostered xCT expression promotes cell survival and growth in ATF4 knockdown cells. Moreover, increased xCT levels ameliorate sorafenib and erastin-induced ferroptosis. Conversely, ATF4 knockdown renders cells susceptible for erastin, sorafenib and RSL3-induced ferroptosis. We further identified that ATF4 promotes tumor-mediated neuronal cell death which can be alleviated by xCT inhibition. Moreover, elevated ATF4 expression in gliomas promotes tumor angiogenesis. Noteworthy, ATF4-induced angiogenesis could be diminished by ferroptosis inducers erastin and by GPx4 inhibitor RSL3. Our data provide proof-of-principle evidence that ATF4 fosters proliferation and induces a toxic microenvironmental niche. Furthermore, ATF4 increases tumor angiogenesis and shapes the vascular architecture in a xCT-dependent manner. Thus, inhibition of ATF4 is a valid target for diminishing tumor growth and vasculature via sensitizing tumor cells for ferroptosis.

摘要

激活转录因子4(ATF4)是代谢和氧化稳态以及细胞存活的关键调节因子。ATF4会因多种微环境应激而升高,包括饥饿、内质网应激损伤和接触有毒因子。在此我们表明,ATF4的表达促进原发性脑肿瘤(世界卫生组织III级和IV级胶质瘤)的恶性程度,并增加增殖和肿瘤血管生成。因此,ATF4的表达促进细胞迁移和非锚定依赖性细胞生长,而siRNA介导的ATF4敲低会减弱人胶质瘤的这些恶性特征。进一步的实验表明,ATF4依赖的肿瘤促进作用是通过转录靶向谷氨酸反向转运体xCT/SCL7A11(也称为系统Xc)介导的。因此,xCT因ATF4的激活而升高。我们进一步发现证据表明,ATF4诱导的增殖可通过药理学或基因抑制xCT以及铁死亡诱导剂(如索拉非尼、艾拉司丁和谷胱甘肽过氧化物酶4抑制剂RSL3)而减弱。此外,增强的xCT表达促进ATF4敲低细胞的存活和生长。而且,升高的xCT水平可改善索拉非尼和艾拉司丁诱导的铁死亡。相反,ATF4敲低使细胞对艾拉司丁、索拉非尼和RSL3诱导的铁死亡敏感。我们进一步确定,ATF4促进肿瘤介导的神经元细胞死亡,而这种死亡可通过抑制xCT来缓解。此外,胶质瘤中升高的ATF4表达促进肿瘤血管生成。值得注意的是,ATF4诱导的血管生成可被铁死亡诱导剂艾拉司丁和谷胱甘肽过氧化物酶4抑制剂RSL3所减弱。我们的数据提供了原理性证据,表明ATF4促进增殖并诱导有毒的微环境生态位。此外,ATF4增加肿瘤血管生成并以xCT依赖的方式塑造血管结构。因此,抑制ATF4是通过使肿瘤细胞对铁死亡敏感来减少肿瘤生长和脉管系统的有效靶点。

https://cdn.ncbi.nlm.nih.gov/pmc/blobs/8165/5633655/540094e98705/onc2017146f11.jpg
https://cdn.ncbi.nlm.nih.gov/pmc/blobs/8165/5633655/9a367615cf17/onc2017146f1.jpg
https://cdn.ncbi.nlm.nih.gov/pmc/blobs/8165/5633655/2922e6fb96c2/onc2017146f2.jpg
https://cdn.ncbi.nlm.nih.gov/pmc/blobs/8165/5633655/8408f32392f8/onc2017146f3.jpg
https://cdn.ncbi.nlm.nih.gov/pmc/blobs/8165/5633655/4169c7c7530b/onc2017146f4.jpg
https://cdn.ncbi.nlm.nih.gov/pmc/blobs/8165/5633655/9bd497e5454b/onc2017146f5.jpg
https://cdn.ncbi.nlm.nih.gov/pmc/blobs/8165/5633655/0917268c4216/onc2017146f6.jpg
https://cdn.ncbi.nlm.nih.gov/pmc/blobs/8165/5633655/9e79ee79e994/onc2017146f7.jpg
https://cdn.ncbi.nlm.nih.gov/pmc/blobs/8165/5633655/3a3d50e1860e/onc2017146f8.jpg
https://cdn.ncbi.nlm.nih.gov/pmc/blobs/8165/5633655/99ca34a43fd8/onc2017146f9.jpg
https://cdn.ncbi.nlm.nih.gov/pmc/blobs/8165/5633655/0863042381a5/onc2017146f10.jpg
https://cdn.ncbi.nlm.nih.gov/pmc/blobs/8165/5633655/540094e98705/onc2017146f11.jpg
https://cdn.ncbi.nlm.nih.gov/pmc/blobs/8165/5633655/9a367615cf17/onc2017146f1.jpg
https://cdn.ncbi.nlm.nih.gov/pmc/blobs/8165/5633655/2922e6fb96c2/onc2017146f2.jpg
https://cdn.ncbi.nlm.nih.gov/pmc/blobs/8165/5633655/8408f32392f8/onc2017146f3.jpg
https://cdn.ncbi.nlm.nih.gov/pmc/blobs/8165/5633655/4169c7c7530b/onc2017146f4.jpg
https://cdn.ncbi.nlm.nih.gov/pmc/blobs/8165/5633655/9bd497e5454b/onc2017146f5.jpg
https://cdn.ncbi.nlm.nih.gov/pmc/blobs/8165/5633655/0917268c4216/onc2017146f6.jpg
https://cdn.ncbi.nlm.nih.gov/pmc/blobs/8165/5633655/9e79ee79e994/onc2017146f7.jpg
https://cdn.ncbi.nlm.nih.gov/pmc/blobs/8165/5633655/3a3d50e1860e/onc2017146f8.jpg
https://cdn.ncbi.nlm.nih.gov/pmc/blobs/8165/5633655/99ca34a43fd8/onc2017146f9.jpg
https://cdn.ncbi.nlm.nih.gov/pmc/blobs/8165/5633655/0863042381a5/onc2017146f10.jpg
https://cdn.ncbi.nlm.nih.gov/pmc/blobs/8165/5633655/540094e98705/onc2017146f11.jpg

相似文献

1
ATF4 promotes angiogenesis and neuronal cell death and confers ferroptosis in a xCT-dependent manner.激活转录因子4(ATF4)以xCT依赖的方式促进血管生成和神经元细胞死亡,并引发铁死亡。
Oncogene. 2017 Oct 5;36(40):5593-5608. doi: 10.1038/onc.2017.146. Epub 2017 May 29.
2
Temozolomide toxicity operates in a xCT/SLC7a11 dependent manner and is fostered by ferroptosis.替莫唑胺毒性以xCT/SLC7a11依赖性方式起作用,并由铁死亡促成。
Oncotarget. 2016 Nov 15;7(46):74630-74647. doi: 10.18632/oncotarget.11858.
3
Dihydroartemisinin induces ferroptosis of hepatocellular carcinoma via inhibiting ATF4-xCT pathway.双氢青蒿素通过抑制ATF4-xCT途径诱导肝癌细胞发生铁死亡。
J Cell Mol Med. 2024 Apr;28(8):e18335. doi: 10.1111/jcmm.18335.
4
Nrf2 inhibition reverses resistance to GPX4 inhibitor-induced ferroptosis in head and neck cancer.Nrf2 抑制逆转了头颈部癌症对 GPX4 抑制剂诱导的铁死亡的耐药性。
Free Radic Biol Med. 2018 Dec;129:454-462. doi: 10.1016/j.freeradbiomed.2018.10.426. Epub 2018 Oct 16.
5
ATF4 suppresses hepatocarcinogenesis by inducing SLC7A11 (xCT) to block stress-related ferroptosis.转录激活因子 4 通过诱导 SLC7A11(xCT)抑制应激相关的铁死亡来抑制肝癌发生。
J Hepatol. 2023 Aug;79(2):362-377. doi: 10.1016/j.jhep.2023.03.016. Epub 2023 Mar 28.
6
Regulation of H2A ubiquitination and SLC7A11 expression by BAP1 and PRC1.BAP1 和 PRC1 对 H2A 泛素化和 SLC7A11 表达的调控。
Cell Cycle. 2019 Apr;18(8):773-783. doi: 10.1080/15384101.2019.1597506. Epub 2019 Mar 30.
7
Epidermal growth factor receptor promotes glioma progression by regulating xCT and GluN2B-containing N-methyl-d-aspartate-sensitive glutamate receptor signaling.表皮生长因子受体通过调节 xCT 和含 GluN2B 的 N-甲基-D-天冬氨酸敏感型谷氨酸受体信号促进胶质瘤进展。
Cancer Sci. 2018 Dec;109(12):3874-3882. doi: 10.1111/cas.13826. Epub 2018 Nov 5.
8
Activated Integrated Stress Response Induced by Salubrinal Promotes Cisplatin Resistance in Human Gastric Cancer Cells via Enhanced xCT Expression and Glutathione Biosynthesis.沙利度胺激活的整合应激反应通过增强 xCT 表达和谷胱甘肽生物合成促进人胃癌细胞对顺铂耐药。
Int J Mol Sci. 2018 Oct 29;19(11):3389. doi: 10.3390/ijms19113389.
9
Mutation of ATF4 mediates resistance of neuronal cell lines against oxidative stress by inducing xCT expression.ATF4 突变通过诱导 xCT 表达介导神经元细胞系对抗氧化应激的抗性。
Cell Death Differ. 2012 May;19(5):847-58. doi: 10.1038/cdd.2011.165. Epub 2011 Nov 18.
10
The oxido-metabolic driver ATF4 enhances temozolamide chemo-resistance in human gliomas.氧化代谢驱动因子ATF4增强了人类胶质瘤对替莫唑胺的化疗耐药性。
Oncotarget. 2017 May 9;8(31):51164-51176. doi: 10.18632/oncotarget.17737. eCollection 2017 Aug 1.

引用本文的文献

1
Ferroptosis as a therapeutic target in glioblastoma: Mechanisms and emerging strategies.铁死亡作为胶质母细胞瘤的治疗靶点:机制与新兴策略
Mol Ther Nucleic Acids. 2025 Jul 30;36(3):102649. doi: 10.1016/j.omtn.2025.102649. eCollection 2025 Sep 9.
2
FXR acts as a therapeutic target for ulcerative colitis via suppressing ferroptosis.法尼酯X受体通过抑制铁死亡,作为溃疡性结肠炎的治疗靶点。
Mol Med. 2025 Jul 18;31(1):258. doi: 10.1186/s10020-025-01305-3.
3
Emerging roles for integrated stress response signaling in homeostasis.整合应激反应信号在体内平衡中的新作用。

本文引用的文献

1
The integrated stress response and proteotoxicity in cancer therapy.癌症治疗中的综合应激反应与蛋白质毒性
Biochem Biophys Res Commun. 2017 Jan 15;482(3):450-453. doi: 10.1016/j.bbrc.2016.11.047. Epub 2017 Feb 3.
2
Plasticity Related Gene 3 (PRG3) overcomes myelin-associated growth inhibition and promotes functional recovery after spinal cord injury.可塑性相关基因3(PRG3)可克服髓磷脂相关的生长抑制并促进脊髓损伤后的功能恢复。
Aging (Albany NY). 2016 Oct 15;8(10):2463-2487. doi: 10.18632/aging.101066.
3
The integrated stress response.
FEBS J. 2025 Jul 14. doi: 10.1111/febs.70166.
4
Role of non-coding RNA-regulated ferroptosis in colorectal cancer.非编码RNA调控的铁死亡在结直肠癌中的作用
Cell Death Discov. 2025 Jul 8;11(1):315. doi: 10.1038/s41420-025-02606-6.
5
OTUB1-SLC7A11 Axis Mediates 4-Octyl Itaconate Protection Against Acetaminophen-Induced Ferroptotic Liver Injury.OTUB1-SLC7A11轴介导4-辛基衣康酸对乙酰氨基酚诱导的铁死亡性肝损伤的保护作用。
Antioxidants (Basel). 2025 Jun 9;14(6):698. doi: 10.3390/antiox14060698.
6
METTL9 mediated N1-Histidine methylation of SLC39A7 confers ferroptosis resistance and inhibits adipogenic differentiation in mesenchymal stem cells.METTL9介导的SLC39A7的N1-组氨酸甲基化赋予间充质干细胞铁死亡抗性并抑制其成脂分化。
Mol Med. 2025 May 26;31(1):206. doi: 10.1186/s10020-025-01271-w.
7
Research progress on the mechanism of tumor cell ferroptosis regulation by epigenetics.表观遗传学调控肿瘤细胞铁死亡机制的研究进展
Epigenetics. 2025 Dec;20(1):2500949. doi: 10.1080/15592294.2025.2500949. Epub 2025 May 6.
8
Crosstalk between ferroptosis and endoplasmic reticulum stress: A potential target for ovarian cancer therapy (Review).铁死亡与内质网应激之间的相互作用:卵巢癌治疗的潜在靶点(综述)
Int J Mol Med. 2025 Jun;55(6). doi: 10.3892/ijmm.2025.5538. Epub 2025 May 2.
9
The PERK-eIF2α-ATF4 Axis Is Involved in Mediating ER-Stress-Induced Ferroptosis via DDIT4-mTORC1 Inhibition and Acetaminophen-Induced Hepatotoxicity.PERK-eIF2α-ATF4轴通过抑制DDIT4-mTORC1参与介导内质网应激诱导的铁死亡及对乙酰氨基酚诱导的肝毒性。
Antioxidants (Basel). 2025 Mar 3;14(3):307. doi: 10.3390/antiox14030307.
10
The alkylglycerone phosphate synthase sustains the resistance of gastric cancer cells to ferroptosis induced by Apatinib.烷基甘油磷酸合酶维持胃癌细胞对阿帕替尼诱导的铁死亡的抗性。
Gastric Cancer. 2025 Apr 5. doi: 10.1007/s10120-025-01610-0.
整合应激反应
EMBO Rep. 2016 Oct;17(10):1374-1395. doi: 10.15252/embr.201642195. Epub 2016 Sep 14.
4
Temozolomide toxicity operates in a xCT/SLC7a11 dependent manner and is fostered by ferroptosis.替莫唑胺毒性以xCT/SLC7a11依赖性方式起作用,并由铁死亡促成。
Oncotarget. 2016 Nov 15;7(46):74630-74647. doi: 10.18632/oncotarget.11858.
5
Cabazitaxel operates anti-metastatic and cytotoxic via apoptosis induction and stalls brain tumor angiogenesis.卡巴他赛通过诱导凋亡发挥抗转移和细胞毒性作用,并抑制脑肿瘤血管生成。
Oncotarget. 2016 Jun 21;7(25):38306-38318. doi: 10.18632/oncotarget.9439.
6
MIF-CD74 signaling impedes microglial M1 polarization and facilitates brain tumorigenesis.MIF-CD74 信号通路抑制小胶质细胞 M1 极化并促进脑肿瘤发生。
Oncogene. 2016 Dec 1;35(48):6246-6261. doi: 10.1038/onc.2016.160. Epub 2016 May 9.
7
Sulfasalazine impacts on ferroptotic cell death and alleviates the tumor microenvironment and glioma-induced brain edema.柳氮磺胺吡啶影响铁死亡性细胞死亡,并减轻肿瘤微环境和胶质瘤诱导的脑水肿。
Oncotarget. 2016 Jun 14;7(24):36021-36033. doi: 10.18632/oncotarget.8651.
8
PRG3 induces Ras-dependent oncogenic cooperation in gliomas.PRG3在胶质瘤中诱导Ras依赖性致癌协同作用。
Oncotarget. 2016 May 3;7(18):26692-708. doi: 10.18632/oncotarget.8592.
9
Long-range and short-range tumor-stroma networks synergistically contribute to tumor-associated epilepsy.远程和短程肿瘤-基质网络协同促进肿瘤相关性癫痫。
Oncotarget. 2016 May 31;7(22):33451-60. doi: 10.18632/oncotarget.7962.
10
Identification of two novel Chlorotoxin derivatives CA4 and CTX-23 with chemotherapeutic and anti-angiogenic potential.鉴定出两种具有化疗和抗血管生成潜力的新型氯毒素衍生物CA4和CTX-23。
Sci Rep. 2016 Feb 2;6:19799. doi: 10.1038/srep19799.