Suppr超能文献

富马酸二甲酯通过改善肠道屏障和微生物群来降低霉菌毒素风险。

Dimethyl fumarate reduces the risk of mycotoxins via improving intestinal barrier and microbiota.

作者信息

Ma Ning, Wu Yi, Xie Fei, Du Kexin, Wang Yuan, Shi Linxin, Ji Linbao, Liu Tianyi, Ma Xi

机构信息

State Key Laboratory of Animal Nutrition, China Agricultural University, Beijing 100193, China.

Departments of Internal Medicine and Biochemistry, University of Texas Southwestern Medical Center, Dallas, TX 75390, USA.

出版信息

Oncotarget. 2017 Jul 4;8(27):44625-44638. doi: 10.18632/oncotarget.17886.

Abstract

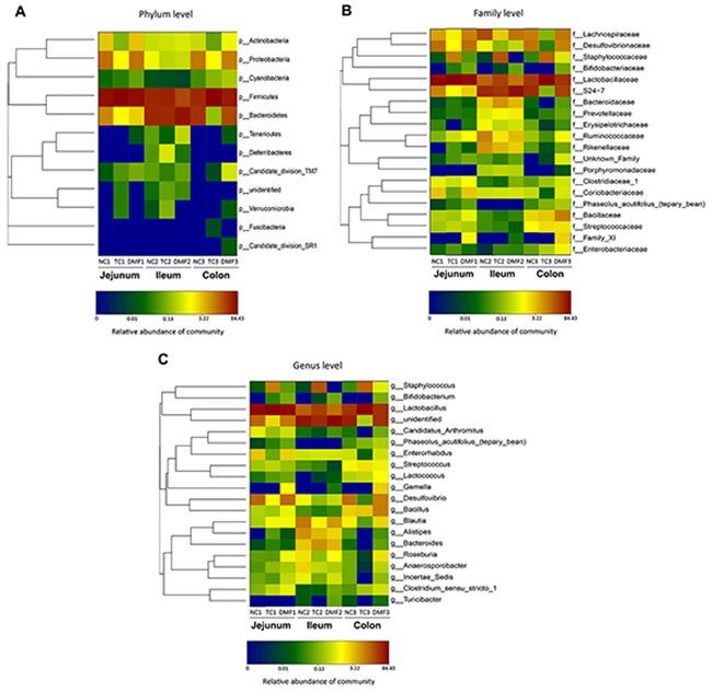
The effects of dimethyl fumarate (DMF) on mycotoxins and animal growth performance are well documented. However, its mechanism of anti-mildew effects is still unknown. The current study investigated how DMF detoxified the mycotoxin and improved the growth performance using BALB/c mice model, especially its effects on intestinal barrier function and gut micro-ecology. Our study also compared with the ultraviolet radiation (UR) treatment, a traditional anti-mildew control (TC). The results indicated that the DMF treatment had a lower contents of mycotoxin, better growth performance and improved mucosal morphology (P < 0.05), accompanied with the decreased intestinal permeability and the tighter gut barrier. Moreover, the efficiency of DMF was better than TC (P < 0.05). 16S rRNA gene sequence analysis revealed that the richness and diversity of bacteria was increased in DMF treatment. The most abundant OTUs belonged to Firmicutes and Bacteroidetes, and their changes in DMF were more moderate than the TC group, suggesting a more stable micro-ecology and the positive impact of DMF on the biodiversity of intestine. Specifically, the increased abundance of bacteria producing short-chain fatty acids (SCFAs), such as Gemella, Roseburia, Bacillus and Bacteroides in DMF group and prebiotics such as Lactobacillus in TC group, suggested a more healthier microbial composition and distribution. These findings supported that DMF had significant effects on animal's growth performance and intestinal barrier function by modulating the pathway of nutrient absorption and increasing the diversity and balance of gut microbes, which also illuminate that DMF is more efficient than traditional anti-mildew method.

摘要

富马酸二甲酯(DMF)对霉菌毒素及动物生长性能的影响已有充分记载。然而,其防霉作用机制仍不明确。本研究利用BALB/c小鼠模型,探究了DMF如何解毒霉菌毒素并改善生长性能,尤其关注其对肠道屏障功能和肠道微生态的影响。我们的研究还与传统防霉对照(TC)紫外线辐射(UR)处理进行了比较。结果表明,DMF处理组霉菌毒素含量较低、生长性能更佳且黏膜形态得到改善(P < 0.05),同时肠道通透性降低,肠道屏障更紧密。此外,DMF的效果优于TC(P < 0.05)。16S rRNA基因序列分析显示,DMF处理组细菌的丰富度和多样性增加。最丰富的操作分类单元属于厚壁菌门和拟杆菌门,它们在DMF组中的变化比TC组更为温和,表明微生态更稳定,且DMF对肠道生物多样性有积极影响。具体而言,DMF组中产生短链脂肪酸(SCFA)的细菌如孪生球菌属、罗斯氏菌属、芽孢杆菌属和拟杆菌属的丰度增加,TC组中益生菌如乳酸杆菌属的丰度增加,表明微生物组成和分布更健康。这些发现支持了DMF通过调节营养吸收途径以及增加肠道微生物的多样性和平衡,对动物生长性能和肠道屏障功能具有显著影响,这也表明DMF比传统防霉方法更有效。

https://cdn.ncbi.nlm.nih.gov/pmc/blobs/bf21/5546506/65375d58e373/oncotarget-08-44625-g001.jpg

文献AI研究员

20分钟写一篇综述,助力文献阅读效率提升50倍。

立即体验

用中文搜PubMed

大模型驱动的PubMed中文搜索引擎

马上搜索

文档翻译

学术文献翻译模型,支持多种主流文档格式。

立即体验