Suppr超能文献

人源 LACC1 增强固有受体诱导的反应,且 LACC1 疾病风险变异体可调节这些结果。

Human LACC1 increases innate receptor-induced responses and a LACC1 disease-risk variant modulates these outcomes.

机构信息

Department of Internal Medicine, Section of Digestive Diseases, Yale University, New Haven, Connecticut 06510, USA.

出版信息

Nat Commun. 2017 Jun 8;8:15614. doi: 10.1038/ncomms15614.

Abstract

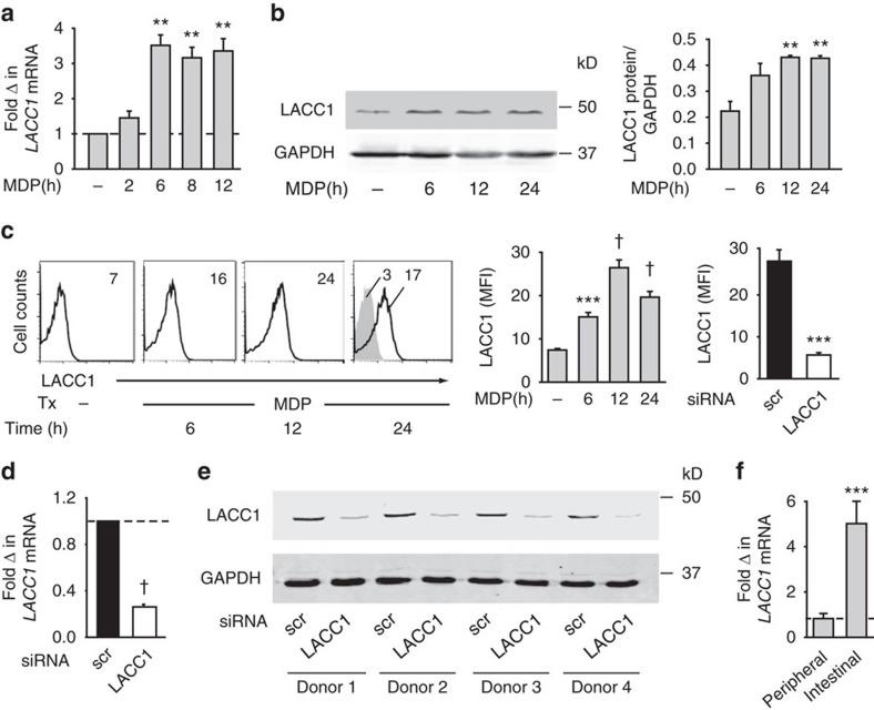
Functional consequences for most inflammatory disease-associated loci are incompletely defined, including in the LACC1 (C13orf31) region. Here we show that human peripheral and intestinal myeloid-derived cells express laccase domain-containing 1 (LACC1); LACC1 is expressed in both the cytoplasm and mitochondria. Upon NOD2 stimulation of human macrophages, LACC1 associates with the NOD2-signalling complex, and is critical for optimal NOD2-induced signalling, mitochondrial ROS (mtROS) production, cytokine secretion and bacterial clearance. LACC1 constitutively associates with succinate dehydrogenase (SDH) subunit A, and amplifies pattern recognition receptor (PRR)-induced SDH activity, an important contributor to mtROS production. Relative to LACC1 Ile254, cells transfected with Crohn's disease-risk LACC1 Val254 or LACC1 with mutations of the nearby histidines (249,250) have reduced PRR-induced outcomes. Relative to LACC1 Ile254 carriers, Val254 disease-risk carrier macrophages demonstrate decreased PRR-induced mtROS, signalling, cytokine secretion and bacterial clearance. Therefore, LACC1 is critical for amplifying PRR-induced outcomes, an effect that is attenuated by the LACC1 disease-risk variant.

摘要

大多数炎症性疾病相关基因座的功能后果尚未完全确定,包括 LACC1(C13orf31)区域。在这里,我们表明人类外周和肠道髓样细胞表达漆酶结构域包含 1(LACC1);LACC1 表达于细胞质和线粒体中。在人巨噬细胞受到 NOD2 刺激时,LACC1 与 NOD2 信号复合物结合,对于最佳的 NOD2 诱导信号、线粒体 ROS(mtROS)产生、细胞因子分泌和细菌清除至关重要。LACC1 与琥珀酸脱氢酶(SDH)亚基 A 持续结合,并放大模式识别受体(PRR)诱导的 SDH 活性,这是 mtROS 产生的重要贡献者。与 LACC1 Ile254 相比,转染克罗恩病风险 LACC1 Val254 或 LACC1 附近组氨酸(249、250)突变的细胞具有降低的 PRR 诱导结果。与 LACC1 Ile254 携带者相比,Val254 疾病风险携带者的巨噬细胞显示出减少的 PRR 诱导的 mtROS、信号、细胞因子分泌和细菌清除。因此,LACC1 对于放大 PRR 诱导的结果至关重要,这种作用被 LACC1 疾病风险变体减弱。

https://cdn.ncbi.nlm.nih.gov/pmc/blobs/a384/5472760/7ac867290e08/ncomms15614-f1.jpg

文献检索

告别复杂PubMed语法,用中文像聊天一样搜索,搜遍4000万医学文献。AI智能推荐,让科研检索更轻松。

立即免费搜索

文件翻译

保留排版,准确专业,支持PDF/Word/PPT等文件格式,支持 12+语言互译。

免费翻译文档

深度研究

AI帮你快速写综述,25分钟生成高质量综述,智能提取关键信息,辅助科研写作。

立即免费体验