Gavrila Alex M, Hood Suzanne, Robinson Barry, Amir Shimon
Department of Psychology, Center for Studies in Behavioural Neurobiology/FRSQ Groupe de Recherche en Neurobiologie Comportementale, Concordia University, Montreal, Quebec, Canada.
Department of Psychology, Bishop's University, Sherbrooke, Quebec, Canada.
PLoS One. 2017 Jun 8;12(6):e0179370. doi: 10.1371/journal.pone.0179370. eCollection 2017.
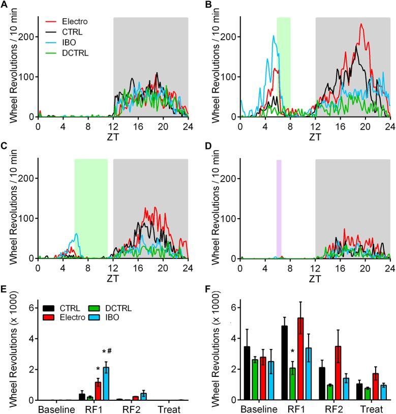
Food anticipatory activity (FAA) refers to a daily rhythm of locomotor activity that emerges under conditions of food restriction, whereby animals develop an intense, predictable period of activity in the few hours leading up to a predictable, daily delivery of food. The neural mechanisms by which FAA is regulated are not yet fully understood. Although a number of brain regions appear to be involved in regulating the development and expression of FAA, there is little evidence to date concerning the role of the anterior agranular insular cortex (AICa). The AICa plays a critical role in integrating the perception of visceral states with motivational behaviour such as feeding. We assessed the effect of bilateral electrolytic or ibotenic acid lesions of the AICa on FAA in male Wistar rats receiving food for varying lengths of time (2 h, 3 h, or 5 h) during the middle of the light phase (starting at either ZT4 or ZT6). Contrary to our initial expectations, we found that both electrolytic and ibotenic acid lesions significantly increased, rather than decreased, the amount of FAA expressed in lesioned rats. Despite increased FAA, lesioned rats did not eat significantly more during restricted feeding (RF) periods than control rats. Similar to controls, AlCa-lesioned rats showed negligible anticipatory activity to a restricted treat suggesting that the increased anticipatory activity in lesioned rats is associated with food restriction, rather than the appetitive value of the meal. Monitoring behaviour in an open field indicated that increased FAA in AlCa-lesioned rats was not explained by a general increase in locomotor activity. Together, these findings suggest that the AICa contributes to the network of brain regions involved in FAA.
食物预期活动(FAA)是指在食物限制条件下出现的一种日常运动活动节律,在此期间,动物会在可预测的每日食物供应前的几个小时内,出现一段强烈且可预测的活动期。FAA受调控的神经机制尚未完全明确。尽管一些脑区似乎参与了FAA的发育和表达调节,但迄今为止,关于前颗粒岛叶皮质(AICa)的作用几乎没有证据。AICa在整合内脏状态感知与诸如进食等动机行为方面起着关键作用。我们评估了在光期中期(从ZT4或ZT6开始)接受不同时长(2小时、3小时或5小时)食物供应的雄性Wistar大鼠中,AICa的双侧电解损伤或鹅膏蕈氨酸损伤对FAA的影响。与我们最初的预期相反,我们发现电解损伤和鹅膏蕈氨酸损伤均显著增加了而非减少了损伤大鼠中表达的FAA量。尽管FAA增加,但损伤大鼠在限制进食(RF)期间的进食量并未显著多于对照大鼠。与对照相似,AICa损伤大鼠对限制食物的预期活动可忽略不计,这表明损伤大鼠中增加的预期活动与食物限制有关,而非与进食的食欲价值有关。在旷场中监测行为表明,AICa损伤大鼠中FAA的增加并非由运动活动的普遍增加所解释。总之,这些发现表明AICa参与了与FAA相关的脑区网络。